Gustavino Inviato 29 Agosto 2024 Condividi Inviato 29 Agosto 2024 On 8/27/2024 at 6:32 PM, newton said: ripropongo la domanda a @Gustavino che mi sembra un tecnico preparato: ma queste schede di condensatori non rischiano di stressare i regolatori di tensione degli alimentatori? In accensione e in spegnimento. Hanno delle controindicazioni secondo te? No di solito no , ad esempio un meanwell non ha problemi se gli piazzi 15mila micro ,altri potrebbero andare in protezione basta diminuire la capacià, idem i lineari ,tutto ha delle specifiche basta rispettarle ,normalmente si mettono dei soft start ,anche semplici tipo cl60 ma sono +utili con toroidali maggiori di 300VA 1 Link al commento https://melius.club/topic/21265-alimentatore-lineare-per-router/page/2/#findComment-1282809 Condividi su altri siti Altre opzioni di condivisione...
Gustavino Inviato 29 Agosto 2024 Condividi Inviato 29 Agosto 2024 Come reg lineare molto meglio gli LT1963A/LT3015 rispetto agli anzianotti lm317 .... Link al commento https://melius.club/topic/21265-alimentatore-lineare-per-router/page/2/#findComment-1282822 Condividi su altri siti Altre opzioni di condivisione...
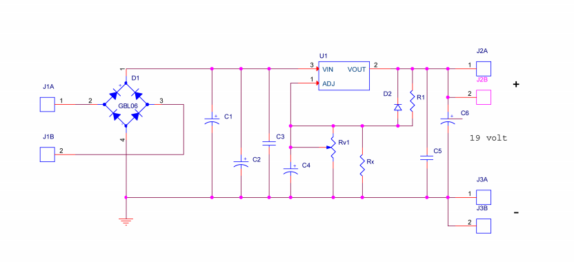
walge Inviato 29 Agosto 2024 Condividi Inviato 29 Agosto 2024 @newton lascia perdere quelle batterie di cap, non servono a niente. Un ottimo e semplice circuito come questo: Ci sono i rete simi li pcb dove con un LM350 con un ottimo dissipatore puoi avere una tensione priva di ripple e molto ben stabilizzata fino a 3 A Anche con LM1084 V , fino a 5 A Con Rv1 puoi regolare con un buon margine di tensioni. Se ti servono 5 volt il trafo dovrà avere 9-10 volt 3 A 1 Link al commento https://melius.club/topic/21265-alimentatore-lineare-per-router/page/2/#findComment-1282913 Condividi su altri siti Altre opzioni di condivisione...
audio2 Inviato 29 Agosto 2024 Condividi Inviato 29 Agosto 2024 chiedo una cosa, cosa sono questi regolatori dei quali parlate, si mettono solo sulle alimentazioni lineari ? perchè ho trovato un aggeggio in vendita, è dotato di ali switching da muro ( regolato ) tipo quello del tagliacapelli e nelle istruzioni c'è scritto di non cambiarlo con altra roba perchè ci potrebbero essere danni all' apparecchio. Link al commento https://melius.club/topic/21265-alimentatore-lineare-per-router/page/2/#findComment-1283021 Condividi su altri siti Altre opzioni di condivisione...
Dubleu Inviato 29 Agosto 2024 Condividi Inviato 29 Agosto 2024 3 ore fa, Il_drugo ha scritto: 12V ma 2,5A AliExpress soliti marchi noti sui 100euro li trovi ed anche buoni Link al commento https://melius.club/topic/21265-alimentatore-lineare-per-router/page/2/#findComment-1283045 Condividi su altri siti Altre opzioni di condivisione...
PietroPDP Inviato 29 Agosto 2024 Condividi Inviato 29 Agosto 2024 8 ore fa, audio2 ha scritto: chiedo una cosa, cosa sono questi regolatori dei quali parlate, si mettono solo sulle alimentazioni lineari ? perchè ho trovato un aggeggio in vendita, è dotato di ali switching da muro ( regolato ) tipo quello del tagliacapelli e nelle istruzioni c'è scritto di non cambiarlo con altra roba perchè ci potrebbero essere danni all' apparecchio. Tutte le case ti dicono che non devi toccare nulla. In realtà gli alimentatori buoni ti evitano anche rotture, perchè se fatti bene ti spaccano il capello a 12V se necesiti di 12V. I regolatori servono proprio per tenere il voltaggio corretto. 8 ore fa, Dubleu ha scritto: AliExpress soliti marchi noti sui 100euro li trovi ed anche buoni Personalmente eviterei, dentro non c'è nulla di chissà che qualità, l'unica cosa buona è purtroppo solo il prezzo, magari sicuramente già un po' meglio degli switching da muro, non è che ci voglia molto, ma da li a suonare per bene ce ne passa. Credo che la ricerca del risparmio a tutti i costi non porti molto lontano e sarà che mi fido molto poco di tutto quello che proviene dall'oriente e costa troppo poco che lo evito a priori, l'unico di un conoscente che ho provato non mi ha fatto impazzire più di tanto, il mio amico che li costruisce che per carità sarà di parte, ma non lo fa neanche di lavoro, anzi rifugge dal realizzarli per mancanza di tempo a suo dire sono anche peggiorativi, perchè ha iniziato con quelli e poi ha deciso di iniziare a costruirseli. Sul classico sito francese ne ho visti certo a 300 e non a 100, che sono fatti già molto bene, certo costano il triplo, ma onestamente se ci si devono mettere le mani ci si mettono per bene, altrimenti si lascia come sta, poi ovviamente ognuno fa come meglio crede ci mancherebbe. Link al commento https://melius.club/topic/21265-alimentatore-lineare-per-router/page/2/#findComment-1283469 Condividi su altri siti Altre opzioni di condivisione...
Dubleu Inviato 30 Agosto 2024 Condividi Inviato 30 Agosto 2024 Il nostro amico non vuole spendere più di 100 euro per 2.5 ampere. Non si può fare altro che AliExpress. Zero zone ed altri sono abbastanza affidabili, certo andare su audiophonics e prendere il modello corrispondente è meglio. Tempo fa ho venduto un keces P3 per 245 euro, doppia regolazione con doppie uscite variabili con tensione di picco 3 ampere e 2 ampere Rms. https://www.audiophonics.fr/en/hifi-power-supply/keces-p3-regulated-linear-power-supply-12-15-16v-12-15-16v-2a-p-14352.html?srsltid=AfmBOoowNz1ruUGjhzzDpWdb2otNpKTvEjMMlP0NHho0EgTKmeO1MiYg Una fortuna prodotti così usati. Il bello che compri rivendi e non ci perdi, però sono abbastanza introvabili. Link al commento https://melius.club/topic/21265-alimentatore-lineare-per-router/page/2/#findComment-1283506 Condividi su altri siti Altre opzioni di condivisione...
Il_drugo Inviato 30 Agosto 2024 Autore Condividi Inviato 30 Agosto 2024 Diciamo che anche io non amo comprare prodotti cinesi, in particolare di hi fi, ma sebbene l'impianto sia di livello più che discreto, per il router non volevo spenderci tanto, mi aspetto comunque un miglioramento dal lineare. Alla fine ho preso su Aliexpress un 12V 4A che ha 3 stadi di filtraggio € 79 compresa la spedizione. Ho ragionato anche sul fatto che il router è il componente più "lontano" nel set up della liquida, prima del dac ci sono un switch Cisco e uno streamer Sotm sms 200 che alimento invece con il lineare HDPlex (cinese pure lui, ma costruito molto bene). Come assorbimento avrei, come mi aveva suggerito qualcuno, alimentarci pure il router, ma ho preferito separare ed usare un secondo lineare per il router. Alla fine l'HDplex ha si più uscite, ma sono alimentate tutto dallo stesso trasformatore. Link al commento https://melius.club/topic/21265-alimentatore-lineare-per-router/page/2/#findComment-1283822 Condividi su altri siti Altre opzioni di condivisione...
Agogi Inviato 30 Agosto 2024 Condividi Inviato 30 Agosto 2024 28 minuti fa, Il_drugo ha scritto: Alla fine l'HDplex ha si più uscite, ma sono alimentate tutto dallo stesso trasformatore E qual'e il problema. L'HDplex è probabilmente migliore di quello che hai preso su Aliexpress. Al tuo posto avrei collegato il router all'HD o quanto meno avrei fatto prima una prova d'ascolto. Link al commento https://melius.club/topic/21265-alimentatore-lineare-per-router/page/2/#findComment-1283866 Condividi su altri siti Altre opzioni di condivisione...
Dubleu Inviato 30 Agosto 2024 Condividi Inviato 30 Agosto 2024 1 ora fa, Agogi ha scritto: L'HDplex è Io ho hdplex dc-atx nel PC a valle di un alimentatore lineare stabilizzato con ultracondensatori a pacco da 45Ampere sui 17 volt. Così il PC upgrada nel tempo quanto vuole, anche con schede video serie. Link al commento https://melius.club/topic/21265-alimentatore-lineare-per-router/page/2/#findComment-1283982 Condividi su altri siti Altre opzioni di condivisione...
Il_drugo Inviato 30 Agosto 2024 Autore Condividi Inviato 30 Agosto 2024 14 minutes ago, Agogi said: E qual'e il problema. L'HDplex è probabilmente migliore di quello che hai preso su Aliexpress. Al tuo posto avrei collegato il router all'HD o quanto meno avrei fatto prima una prova d'ascolto. Sicuramente è migliore, lo so. Però ho anche pensato che fosse meglio avere questi 3 componenti (tutti fonti di disturbo) su 2 alimentazioni diverse piuttosto che farle confluire tutte sullo stesso secondario dell'HDPlex. Link al commento https://melius.club/topic/21265-alimentatore-lineare-per-router/page/2/#findComment-1283997 Condividi su altri siti Altre opzioni di condivisione...
Dubleu Inviato 30 Agosto 2024 Condividi Inviato 30 Agosto 2024 3 ore fa, Agogi ha scritto: Al tuo posto avrei collegato il router all'HD o quanto meno avrei fatto prima una prova d'ascolto. Condivido. Non ho capito che hdplex uss ma potrebbe avere uscite dedicate. Pure io per partito preso ho fatto Alimentazione lineare PC Alimentatore lineare scheda USB Alimentatore lineare dac 3 diversi trasformatori. Link al commento https://melius.club/topic/21265-alimentatore-lineare-per-router/page/2/#findComment-1284096 Condividi su altri siti Altre opzioni di condivisione...
Agogi Inviato 30 Agosto 2024 Condividi Inviato 30 Agosto 2024 @Dubleu ma anche se il suo HDplex avesse una sola uscita a 12V con un cavo sdoppiato avrebbe potuto collegare 2 elettroniche. Link al commento https://melius.club/topic/21265-alimentatore-lineare-per-router/page/2/#findComment-1284102 Condividi su altri siti Altre opzioni di condivisione...
Il_drugo Inviato 30 Agosto 2024 Autore Condividi Inviato 30 Agosto 2024 @Agogi ne sta gia' alimentando due, il router sarebbe stata la terza. Poi ripeto, magari sbaglio, piu' alimentazioni indipendenti e separate, meglio di una unica. Se poi facciamo un discorso economico siamo d'accordo. Link al commento https://melius.club/topic/21265-alimentatore-lineare-per-router/page/2/#findComment-1284117 Condividi su altri siti Altre opzioni di condivisione...
PietroPDP Inviato 30 Agosto 2024 Condividi Inviato 30 Agosto 2024 Meglio un alimentatore unico di qualità maggiore che 3 così e così, però puoi sempre provare visto che lo hai preso. Io ho lo stesso alimentatore che alimenta router, switch e NAS tutti a 12 V, ho sdoppiato una uscita, perchè ha si un solo trasformatore, ma ha 2 linee separate una a 5 V e una a 3 V, perchè prima non avevo inserito anche il NAS, comunque nessun problema. Proprio ridurre e mettere magari un cavo alimentazione più valido per me è meglio che 3 alimentatori di cui uno così e così alimentati con cavi meno performanti. Anche perchè nel mio caso specifico 3 cavi alimentazioni di quel livello ci voleva un mutuo e anche 3 alimentatori di quel livello costavano abbastanza anche loro. Molto probabile che suonerebbe forse anche meglio, ma non mi va di spendere ulteriolmente, perchè il risultato è notevole e neanche paragonabile alle alimentazioni basiche di ognuno. Link al commento https://melius.club/topic/21265-alimentatore-lineare-per-router/page/2/#findComment-1284312 Condividi su altri siti Altre opzioni di condivisione...
PietroPDP Inviato 30 Agosto 2024 Condividi Inviato 30 Agosto 2024 12 ore fa, Dubleu ha scritto: Il nostro amico non vuole spendere più di 100 euro per 2.5 ampere. Non si può fare altro che AliExpress. Zero zone ed altri sono abbastanza affidabili, certo andare su audiophonics e prendere il modello corrispondente è meglio. Tempo fa ho venduto un keces P3 per 245 euro, doppia regolazione con doppie uscite variabili con tensione di picco 3 ampere e 2 ampere Rms. https://www.audiophonics.fr/en/hifi-power-supply/keces-p3-regulated-linear-power-supply-12-15-16v-12-15-16v-2a-p-14352.html?srsltid=AfmBOoowNz1ruUGjhzzDpWdb2otNpKTvEjMMlP0NHho0EgTKmeO1MiYg Una fortuna prodotti così usati. Il bello che compri rivendi e non ci perdi, però sono abbastanza introvabili. Da quello che dice il mio amico che li fa, quindi non sono io che parlo, gli alimentatori devono essere con un voltaggio unico, vero la comodità di poter cambiare a piacimento, ma si perde molto in qualità a suo dire a causa proprio dei componenti per poter cambiare la tensione, di più nin zo. Infatti mi sono scelto tutti prodotti a 12V, anche nel PC che mi fece con il lineare anche li sono stati usati 2 lineari a 12V per scheda madre a 12V e processore che è a 12V, poi un altro a 5 volt per alimentare le USB e i dischi. 5 ore fa, Dubleu ha scritto: Io ho hdplex dc-atx nel PC a valle di un alimentatore lineare stabilizzato con ultracondensatori a pacco da 45Ampere sui 17 volt. Così il PC upgrada nel tempo quanto vuole, anche con schede video serie. Evita su un PC Audio di caricarlo troppo con schede video che non servono a nulla, ma consumano e basta, per l'audio non fanno benissimo, diciamo più deleterie che utili. Capisco sfruttare al 100% il PC, ma per suonare meglio fargli fare solo quello, anche se per esperienza personale è una cosa che ti sconsiglio, quasi qualsiasi streamer già fatto va nettamente meglio di qualsiasi PC. 1 Link al commento https://melius.club/topic/21265-alimentatore-lineare-per-router/page/2/#findComment-1284322 Condividi su altri siti Altre opzioni di condivisione...
PietroPDP Inviato 30 Agosto 2024 Condividi Inviato 30 Agosto 2024 2 ore fa, PietroPDP ha scritto: Meglio un alimentatore unico di qualità maggiore che 3 così e così, però puoi sempre provare visto che lo hai preso. Io ho lo stesso alimentatore che alimenta router, switch e NAS tutti a 12 V, ho sdoppiato una uscita, perchè ha si un solo trasformatore, ma ha 2 linee separate una a 5 V e una a 3 V, perchè prima non avevo inserito anche il NAS, comunque nessun problema. Proprio ridurre e mettere magari un cavo alimentazione più valido per me è meglio che 3 alimentatori di cui uno così e così alimentati con cavi meno performanti. Anche perchè nel mio caso specifico 3 cavi alimentazioni di quel livello ci voleva un mutuo e anche 3 alimentatori di quel livello costavano abbastanza anche loro. Molto probabile che suonerebbe forse anche meglio, ma non mi va di spendere ulteriolmente, perchè il risultato è notevole e neanche paragonabile alle alimentazioni basiche di ognuno. Ovviamente era 5 A e 3 A. Link al commento https://melius.club/topic/21265-alimentatore-lineare-per-router/page/2/#findComment-1284408 Condividi su altri siti Altre opzioni di condivisione...
stefano_mbp Inviato 31 Agosto 2024 Condividi Inviato 31 Agosto 2024 12 ore fa, PietroPDP ha scritto: su un PC Audio di caricarlo troppo con schede video che non servono a nulla Dipende … se si usa HQPlayer possono servire eccome infatti può usare il CUDA offload Link al commento https://melius.club/topic/21265-alimentatore-lineare-per-router/page/2/#findComment-1284545 Condividi su altri siti Altre opzioni di condivisione...
Messaggi raccomandati
Crea un account o accedi per lasciare un commento
Devi essere un membro per lasciare un commento
Crea un account
Iscriviti per un nuovo account nella nostra community. È facile!
Registra un nuovo accountAccedi
Sei già registrato? Accedi qui.
Accedi Ora