tigre Inviato 1 Marzo 2023 Autore Condividi Inviato 1 Marzo 2023 5 ore fa, Mamo ha scritto: ma il primo che accennerà un consenso, sarà dato del marchettaro. Chi dà del marchettaro ad un altro, ha il solo scopo di denigrare il prodotto in modo subdolo. É indubbiamente lui stesso un marchettaro. Questo é il primo semplice modo per identificare forumer 'con la rogna'. É facile fra l'altro identificare i soggetti con interessi di vario tipo, che vorrebbero che tutti gli altri pensassero che stanno giocando a carte scoperte, ed i soggetti genuini, mossi da sana passione, che le carte le han sempre e solo tenute scoperte. @yonnas80 per esempio, che non conosco se non per i post che lascia sul forum, é chiaro a quale dei due gruppi appartenga, e lo si può dedurre senza dover ricorrere ad un fine psicologo. E non lo dico per il fatto che condivido buona parte dei suoi post, delle sue sensazioni, ma perché é lampante. Lo inquadro come forumer genuino per come condivide le sue esperienze, in modo appassionato, in punta di piedi (so bene che le sue Janas danno alle mie dq10 piú di 3 giri di pista, per enne motivi che qui non ho condiviso, ma ha avuto il garbo di cercare il basso profilo, e soprattutto non l'ho mai visto intervenire in 3d riguardo elettroniche di cui non aveva esperienza diretta. Tanto meno parlandone in modo denigratorio. Ben comprendendo che i gusti altrui non possono mai essere messi realmente in discussione, soprattutto riguardo apparecchi che avrebbero il fine di restitutuire emozioni sotto forma di onde sonore. Non mi sembra si sia mai scaldato se qualcuno ha dischiarato di apprezzare altre tipologia di proposta sonora, all'antitesi di quella da lui scelta. Rispetta e chiede rispetto. Che chiaramente non gli viene concesso dai forumer 'interessati' Non capisco cosa ci sia di difficile da capire in queste banali dinamiche.. Link al commento https://melius.club/topic/13176-diffusori-senza-crossover/page/4/#findComment-755650 Condividi su altri siti Altre opzioni di condivisione...
tigre Inviato 1 Marzo 2023 Autore Condividi Inviato 1 Marzo 2023 38 minuti fa, mla ha scritto: Bomba vaccinale Non vuole rispondermi. Ricordo suoi interventi assolutisti sulla presunta fessaggine di chi aveva scelto na strada diversa da quella che lui, e molti altri come lui, propagandavano a piene mani. Sulla correttezza di certe linee guida politiche, assolutamente assurde anche alla piú banale analisi. Evidentemente se non mi vuole rispondere, se non vuole dirci orgogliosamente di essere al 7-8° booster, avrà cambiato idea. Avrà capito che nel riferirlo potrebbe ora mostrare la sua natura Link al commento https://melius.club/topic/13176-diffusori-senza-crossover/page/4/#findComment-755702 Condividi su altri siti Altre opzioni di condivisione...
mla Inviato 1 Marzo 2023 Condividi Inviato 1 Marzo 2023 @tigre Ho volutamente ignorato le discussioni su covid e vaccini, pur avendo chiaramente la mia idea. Pertanto non so nulla dei vostri trascorsi in merito e mi spiace a questo punto di avere fatto una battuta. Link al commento https://melius.club/topic/13176-diffusori-senza-crossover/page/4/#findComment-755715 Condividi su altri siti Altre opzioni di condivisione...
tigre Inviato 1 Marzo 2023 Autore Condividi Inviato 1 Marzo 2023 30 minuti fa, mla ha scritto: Pertanto non so nulla dei vostri trascorsi in merito e mi spiace a questo punto di avere fatto una battuta. Nessun trascorso, solo semplici considerazioni. Non duolertene. 😃 Link al commento https://melius.club/topic/13176-diffusori-senza-crossover/page/4/#findComment-755793 Condividi su altri siti Altre opzioni di condivisione...
Arte Acustica Inviato 2 Marzo 2023 Condividi Inviato 2 Marzo 2023 @Dufay Rieccoci, Franco Gnani in arte Dufai, presente come non mai... Ti ringrazio per il "brava persona", ma ti ringrazio ancora di più per "con idee strane... e insensate", detto da te non può che essere per me un atto di vanto! I tuoi ragionamenti "solo" teorici conclusi con "non proprio una genialata" i riferimento alle mie "ingenuità" progettuali mi da il polso del tuo livello di preparazione in merito. Trovo imbarazzante disquisire con te, si ci siamo conosciuti e delle poche parole che ti ho rivolto tu non ne hai compresa nemmeno mezza, diciamo che gli interventi nei quali mi citi mi stanno infastidendo, NON citarmi più! Grazie Link al commento https://melius.club/topic/13176-diffusori-senza-crossover/page/4/#findComment-756938 Condividi su altri siti Altre opzioni di condivisione...
Dufay Inviato 2 Marzo 2023 Condividi Inviato 2 Marzo 2023 Anche io lo trovo imbarazzante... Sarebbe interessante trovare una giustificazione plausibile nel lasciare "libero" un tweeter in quel modo Link al commento https://melius.club/topic/13176-diffusori-senza-crossover/page/4/#findComment-756961 Condividi su altri siti Altre opzioni di condivisione...
Questo è un messaggio popolare. Arte Acustica Inviato 2 Marzo 2023 Questo è un messaggio popolare. Condividi Inviato 2 Marzo 2023 Assenza di crossover: i diffusori Arte Acustica sono progettati per funzionare senza alcun filtro, sono già lineari come risposta, qualunque altro diffusore se privato del crossover non sarebbe utilizzabile, il condensatore sul TW ha come unica funzione quella di protezione in quanto le correnti di bassa frequenza farebbero surriscaldare la bobina e la brucerebbero. NON è un filtro finalizzato a funzionare come crossover, non viene utilizzato come tale, ne è comprova il fatto che eliminato lo stesso il diffusore suonerebbe ancora meglio, ma con basse potenze tantè… è un sacrificio che si deve fare, non sono un produttore di altoparlanti, non ho il background tecnico per farlo, diversamente si potrebbe realizzare, ma il mercato non li richiede. Qualche progettista di fama ha affermato che tutte le volte che ha provato a semplificare il crossover ha ottenuto risultati peggiori.... Un'affermazione del genere dal mio punto di vista è incommentabile. Resto a disposizione di chiunque avesse perplessità o bisogno di chiarimenti, mi rendo conto che sono argomenti poco dibattuti e troppo spesso fraintesi, ma l'approccio crossovercentrico ha portato spesso a dei veri e propri mostri, vuoi per complessità che per soluzioni proposte. La complessità porta distorsione, ma è alla portata di tutti, semplificare costa risorse intelletuali non comuni, ergo non è alla portata di tutti. Questo è un settore nel quale dopo Bose e Allison non ha conosciuto evoluzione, oggi per giustificare i costi e "l'innovazione" si investe in tecnologia dei materiali, vedi casse in carbonio, cupole in berillio o diamante ecc.. Ma la sostanza resta sempre la stessa, stesse procedure , stessi programmi stessi risultati. Grazie 3 Link al commento https://melius.club/topic/13176-diffusori-senza-crossover/page/4/#findComment-756985 Condividi su altri siti Altre opzioni di condivisione...
Dufay Inviato 2 Marzo 2023 Condividi Inviato 2 Marzo 2023 Quindi usi tweeter speciali e medi speciali no? Diciamo anche che oltre a scaldare la bobina le basse frequenze fanno muovere l'altoparlante e quindi distorcere Link al commento https://melius.club/topic/13176-diffusori-senza-crossover/page/4/#findComment-757008 Condividi su altri siti Altre opzioni di condivisione...
tigre Inviato 2 Marzo 2023 Autore Condividi Inviato 2 Marzo 2023 1 ora fa, Arte Acustica ha scritto: Ti ringrazio per il "brava persona", ma ti ringrazio ancora di più per "con idee strane... e insensate" É il classico individuo con la panzetta che si trova a giocare a mezza età, fra compagini di scapoli & ammogliati e che critica il fatto che Maradona usasse solo o quasi il sinistro. Avesse potuto (?? chissà poi perché uno cosí dotato non sia emerso.. misteri..) far veder come si fa.. altroché Maradona. 🤭 Link al commento https://melius.club/topic/13176-diffusori-senza-crossover/page/4/#findComment-757039 Condividi su altri siti Altre opzioni di condivisione...
Dufay Inviato 2 Marzo 2023 Condividi Inviato 2 Marzo 2023 Della serie i viaggi del Tigre. I tweeter e i medi sono speciali o no? A me sembra di vedere dei normali Seas e Ciare. Link al commento https://melius.club/topic/13176-diffusori-senza-crossover/page/4/#findComment-757065 Condividi su altri siti Altre opzioni di condivisione...
captainsensible Inviato 2 Marzo 2023 Condividi Inviato 2 Marzo 2023 ... Link al commento https://melius.club/topic/13176-diffusori-senza-crossover/page/4/#findComment-757069 Condividi su altri siti Altre opzioni di condivisione...
discus96 Inviato 2 Marzo 2023 Condividi Inviato 2 Marzo 2023 Io ho JBL M2 prive di crossover. Le impressioni di ascolto sono molto semplici, trasparenza, pulizia impatto, definizione e dinamica. Ho anche le 4350 e molte altre con crossover passivi, ottime ma non hanno stessa trasparenza pulizia e dinamica delle altre. Link al commento https://melius.club/topic/13176-diffusori-senza-crossover/page/4/#findComment-757101 Condividi su altri siti Altre opzioni di condivisione...
Membro_0027 Inviato 2 Marzo 2023 Condividi Inviato 2 Marzo 2023 36 minuti fa, discus96 ha scritto: Io ho JBL M2 prive di crossover. Le impressioni di ascolto sono molto semplici, trasparenza, pulizia impatto, definizione e dinamica. Questa è intellettualmente disonesta. Veramente irritante. Ma pensi che abbiamo tutti sei anni? In ogni caso, OLTRE AL CROSSOVER ELETTRONICO, JBL mette anche un condensatore (due per la precisone per 8uf complessivi, per tacere della resistenza da 13ohm) in serie al driver per evitare che con un errore di collegamento o di settaggio del crossover la bobina si trasformi in marmellata. Link al commento https://melius.club/topic/13176-diffusori-senza-crossover/page/4/#findComment-757128 Condividi su altri siti Altre opzioni di condivisione...
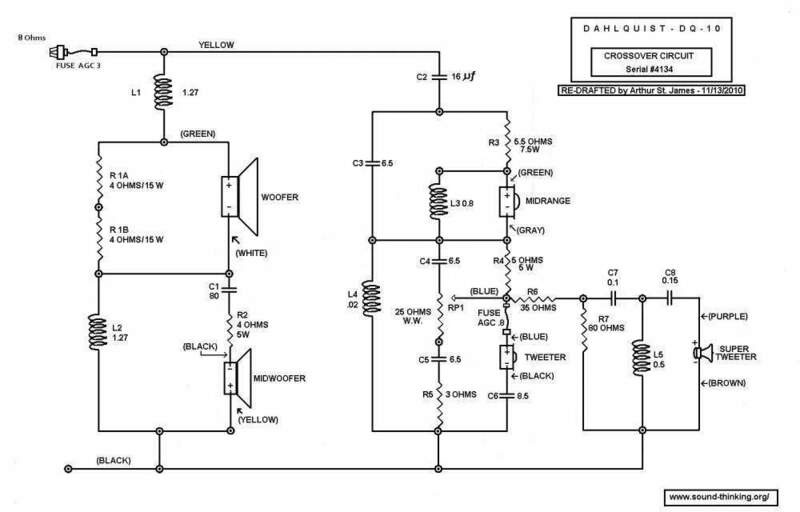
LeoCleo Inviato 2 Marzo 2023 Condividi Inviato 2 Marzo 2023 41 minuti fa, Dufay ha scritto: dei normali Seas e Ciare Anche la DQ-10 monta normalissimi altoparlanti, ma azz come suonano! Anche Vandersteen usa componenti economici, pure le vecchie Snell. In genere (ovviamente non generalizzo) sono gli scarsoni improvvisati che, non avendo manico e progetto, pigliano componenti ultracostosi e pensano che questo basti fare un buon prodotto, ben suonante. Link al commento https://melius.club/topic/13176-diffusori-senza-crossover/page/4/#findComment-757130 Condividi su altri siti Altre opzioni di condivisione...
Membro_0027 Inviato 2 Marzo 2023 Condividi Inviato 2 Marzo 2023 1 ora fa, tigre ha scritto: É il classico individuo con la panzetta che si trova a giocare a mezza età, fra compagini di scapoli & ammogliati e che critica il fatto che Maradona usasse solo o quasi il sinistro Oltre ad offendere sapresti spiegarmi come si fa ad utilizzare altoparlanti convenzionali senza filtrarli? Spiega che non si è capito. Grazie Link al commento https://melius.club/topic/13176-diffusori-senza-crossover/page/4/#findComment-757140 Condividi su altri siti Altre opzioni di condivisione...
Membro_0027 Inviato 2 Marzo 2023 Condividi Inviato 2 Marzo 2023 10 minuti fa, LeoCleo ha scritto: Anche la DQ-10 monta normalissimi altoparlanti, ma azz come suonano! Link al commento https://melius.club/topic/13176-diffusori-senza-crossover/page/4/#findComment-757143 Condividi su altri siti Altre opzioni di condivisione...
tigre Inviato 2 Marzo 2023 Autore Condividi Inviato 2 Marzo 2023 12 minuti fa, pifti ha scritto: Oltre ad offendere sapresti spiegarmi come si fa ad utilizzare altoparlanti convenzionali senza filtrarli? Spiega che non si è capito. Grazie Se non l'hai capito dopo na 40ina di pagine fra questo e l'altro 3d, con vari interventi del progettista e una sua intervista Youtube, cosa ti fa pensare che possa io compiere questa impresa? 😅 Me ne rendo conto da solo che mi stai chiedendo una cosa di cui non sono all'altezza, e alzo le mani. Accetta serenamente di non essere forse intellettualmente all'altezza di capirlo, ci sta, e questo non voglio stuzzicare il tuo orgoglio...ma solo farti prendere in considerazione il fatto che forse qualcosa di quanto scritto sino ad ora, non riesci a codificarlo nel modo corretto. Non é tutt'altro che cosí infrequente.. capita a tutti.. Studiavo cose di chimica alle superiori che non codificavo bene, spesso dovevo letteralmente imparare a memoria certe reazioni, perché non riuscivo a capirne profondamente il 'modello'.. poi col tempo, e col supporto di altri strumenti culturali (fisica, matematica) qualcosa in piú ho iniziato a comprendere. Non tutto neh, ma molto meglio.. Link al commento https://melius.club/topic/13176-diffusori-senza-crossover/page/4/#findComment-757147 Condividi su altri siti Altre opzioni di condivisione...
Membro_0027 Inviato 2 Marzo 2023 Condividi Inviato 2 Marzo 2023 @tigre la risposta è penosa. Non basta suggerire agli altri che sono degli imbecilli per risolvere il problema. Io non amo molto la vis polemica di Dufay, ma stavolta mi viene di portarlo in trionfo, almeno metaforicamente ... Link al commento https://melius.club/topic/13176-diffusori-senza-crossover/page/4/#findComment-757155 Condividi su altri siti Altre opzioni di condivisione...
Messaggi raccomandati
Crea un account o accedi per lasciare un commento
Devi essere un membro per lasciare un commento
Crea un account
Iscriviti per un nuovo account nella nostra community. È facile!
Registra un nuovo accountAccedi
Sei già registrato? Accedi qui.
Accedi Ora