Vai al contenuto
Melius Club

Feedback "Particolare" attraverso il secondario del TU


Messaggi raccomandati

Boris Lametta

Salve a tutti,

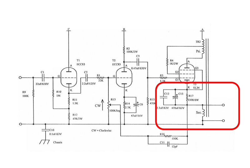
mi sono imbattuto nel seguente schema di un SE:

immagine.thumb.png.afad5c72f4a8340c4dc28cee7d6ddbc9.png

A differenza di tutti gli altri schemi che ho incontrato che, nella polarizzazione della finale, hanno la resistenza catodica collegata direttamente a GND, questo schema attraversa anche il secondario del trasformatore d'uscita.

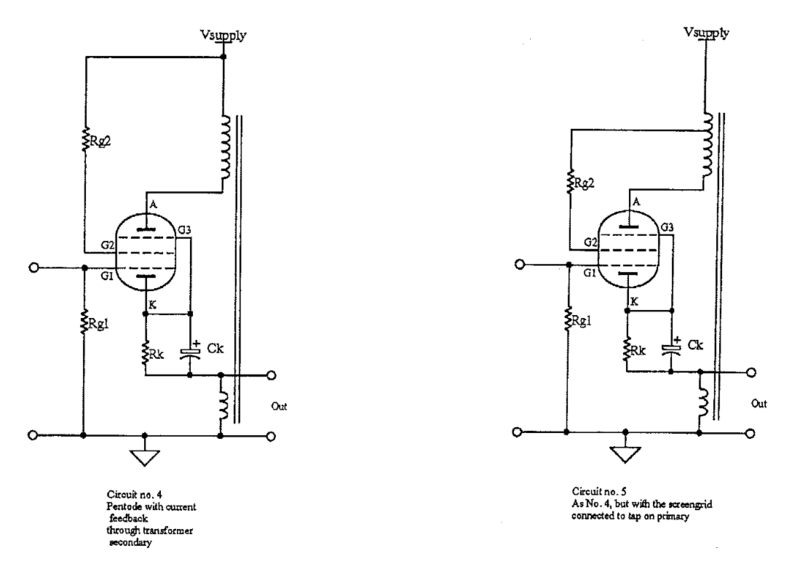
Questo lo schema generale:

immagine.thumb.png.e4f9037a45165bd824e9ff2dd9a883ff.png

Mi chiedo e sopratutto chiedo agli esperti quali i vantaggi e gli svantaggi di questa soluzione che oserei dire molto rara.

Inoltre, nel caso dovesse succedere qualcosa alla finale, non ci sarebbe il rischio di ritrovarsi con la tensione anodica (diciamo 400V) direttamente sul secondario del TU con consegueze fatali per ampli e sopratutto diffusori? Oppure la separazione fisica tra anodo e catodo della finale ci mette al sicuro da questa evenienza?

Grazie a chi vorrà approfondire, un po di tecnica per quanto mi riguarda è sempre ben accetta.

Link al commento
https://melius.club/topic/16014-feedback-particolare-attraverso-il-secondario-del-tu/
Condividi su altri siti

@Boris Lametta E' un giochino, in realtà, molto antico.  No. E' impossibile un corto catodo placca con i tubi a riscaldamento indiretto ed è molto improbabile anche nei DHT.

E' un trucchetto usato spesso soprattutto quando ci si ostina a usare tubi assurdi nati per radiofrequenza. Molto più eleganti sono le soluzioni che prevedono un apposito secondario per questo feedback catodico. Qualche vantaggio, in certi casi, potrebbe esserci.

 

Link al commento
https://melius.club/topic/16014-feedback-particolare-attraverso-il-secondario-del-tu/#findComment-943506
Condividi su altri siti

Crea un account o accedi per lasciare un commento

Devi essere un membro per lasciare un commento

Crea un account

Iscriviti per un nuovo account nella nostra community. È facile!

Registra un nuovo account

Accedi

Sei già registrato? Accedi qui.

Accedi Ora
  • Notizie

  • Badge Recenti

    • Reputazione
      gnagna1967
      gnagna1967 ha ottenuto un badge
      Reputazione
    • Ottimi Contenuti
      Summerandsun
      Summerandsun ha ottenuto un badge
      Ottimi Contenuti
    • Ottimi Contenuti
      whitewave
      whitewave ha ottenuto un badge
      Ottimi Contenuti
    • Contenuti Utili
      robem
      robem ha ottenuto un badge
      Contenuti Utili
    • Reputazione
      zagor333
      zagor333 ha ottenuto un badge
      Reputazione
  • KnuKonceptz

    Kord Ultra Flex speakers cable

    Rame OFC 294 fili 12 AWG

    61dl-KzQaFL._SL1200_.jpg

  • Truthear Gate
    In-ear Monitor

    41cdpiDrQDL._AC_.jpg

×
×
  • Crea Nuovo...