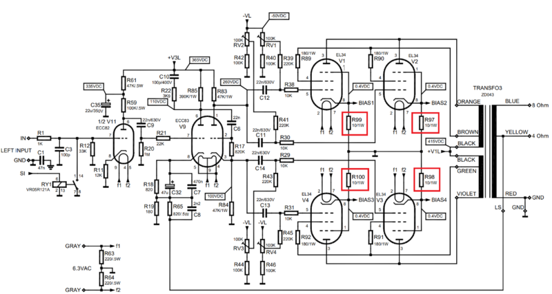
drummerist Inviato 4 Novembre 2023 Condividi Inviato 4 Novembre 2023 Buonasera a tutti ... Iscritto da poco vi pongo una questione: ho acquistato da poco un ampli K4040 delle velleman, un kit già bello che assemblato dal vecchio proprietario. Non andrebbe male se ... Come da schema, tutti i valori dei componenti sono corretti quindi il vecchio proprietario non ha apportato modifiche. Ogni tanto saltano le resistenze cerchiate in rosso, da 10 ohm e mi chiedo se davvero servono alla polarizzazione della valvola dato che la polarizzazione avviene tramite alimentatore di griglia separato. Quindi mi viene da pensare che queste resistenze servano per il circuito di controllo (con barra led). Ho quindi pensato di eliminarle e mandare il catodo direttamente a massa. Qualcuno può darmi un suggerimento ? Grazie   Link al commento https://melius.club/topic/16952-velleman-k4040-a-chervono-queste-resistenze/ Condividi su altri siti Altre opzioni di condivisione...
walge Inviato 4 Novembre 2023 Condividi Inviato 4 Novembre 2023 @drummerist quelle resistenze ti consentono di monitorare la corrente di bias devi leggere 400mV (=40mA) e nel caso regolarla con il pot da 50 kohm lo hai fatto? se random saltano le resistenze da 1 w che (fanno anche da fusibile) potrebbe essere che le 34 siano vecchie e qualcuna potrebbe momentaneamente cedere Il sistema di check ti aiuta ma io leggerei con il tester il valore su ogni resistenza da 10 ohm Walter  Link al commento https://melius.club/topic/16952-velleman-k4040-a-chervono-queste-resistenze/#findComment-1005988 Condividi su altri siti Altre opzioni di condivisione...
drummerist Inviato 4 Novembre 2023 Autore Condividi Inviato 4 Novembre 2023 grazie per la risposta… forse intendevi i pot da 100k (Rv1 Rv2 ecc) si l’ho fatto… a questo punto però se misuro sulla res e regolo per 40mA non è detto che il negativo di griglia sia lo stesso per tutte le valvole il che implicherebbe che non sono (non più) “selezionate“ , accoppiate, almeno entro certi limiti. Consigli di tenere come riferimento il negativo di griglia o la corrente ? Link al commento https://melius.club/topic/16952-velleman-k4040-a-chervono-queste-resistenze/#findComment-1006101 Condividi su altri siti Altre opzioni di condivisione...
walge Inviato 4 Novembre 2023 Condividi Inviato 4 Novembre 2023 Metti tutte a 40 mA poi controlli i negativi di griglia evidentemente se ci sono differenze importati sui valori dovrai fare un ragionamento sulle valvole ho scritto male il valore dei pot sono da 100k Link al commento https://melius.club/topic/16952-velleman-k4040-a-chervono-queste-resistenze/#findComment-1006284 Condividi su altri siti Altre opzioni di condivisione...
drummerist Inviato 5 Novembre 2023 Autore Condividi Inviato 5 Novembre 2023 ok messe tutte a 40mA (39.5 circa per l'esattezza) per negetivi di griglia di 35,qualcosa e 36 Volt. Ho dovuto sotituire una valvola che si era guasta, smetteva di funzionare poco dopo l'accensione. Grazie. Link al commento https://melius.club/topic/16952-velleman-k4040-a-chervono-queste-resistenze/#findComment-1006868 Condividi su altri siti Altre opzioni di condivisione...
Messaggi raccomandati
Crea un account o accedi per lasciare un commento
Devi essere un membro per lasciare un commento
Crea un account
Iscriviti per un nuovo account nella nostra community. È facile!
Registra un nuovo accountAccedi
Sei già registrato? Accedi qui.
Accedi Ora