audio2 Inviato 13 Settembre 2024 Condividi Inviato 13 Settembre 2024 stavo cercando dei progetti per farmi un equalizzatore a valvole, ma non ne trovo. mi basta una cosa semplice, 2 canali con 2 bande di intervento, tipo 100 hz e 10mila hz magari anche con rettificazione a valvole e ingressi uscite rca, da inserire tra dac e integrato. qualcuno avrebbe un' idea ? grazie Link al commento https://melius.club/topic/21592-equalizzatore-a-valvole/ Condividi su altri siti Altre opzioni di condivisione...
captainsensible Inviato 13 Settembre 2024 Condividi Inviato 13 Settembre 2024 @audio2 Puoi comperare un Pultec, o costrurtelo. CS 1 Link al commento https://melius.club/topic/21592-equalizzatore-a-valvole/#findComment-1296770 Condividi su altri siti Altre opzioni di condivisione...
audio2 Inviato 13 Settembre 2024 Autore Condividi Inviato 13 Settembre 2024 grazie poi ho guardato in giro , non sapevo che facessero anche simil cloni ( l' originale costa una follia, anche farselo ). per esempio ho trovato questo : Klark Teknik EQP-KT a soli € 289 da thomann ha ingressi e uscite jack - xlr, secondo te sai mica se posso mettere degli adattatori rca - jack e poi jack xlr ? cioè, funzionano bene senza problemi ? ps: ho visto male, è mono, ha la scelta tra jack oppure xlr Link al commento https://melius.club/topic/21592-equalizzatore-a-valvole/#findComment-1296788 Condividi su altri siti Altre opzioni di condivisione...
captainsensible Inviato 13 Settembre 2024 Condividi Inviato 13 Settembre 2024 @audio2 si, l'originale è mono, la versione stereo lo fa la manley ma costa un patrimonio. Il Klark teknik è mono ma se ne prendi due la spesa è comunque limitata. Certo non è l'originale che ha le bobine fatte in un certo modo però non penso vada male. Ciao CS Link al commento https://melius.club/topic/21592-equalizzatore-a-valvole/#findComment-1296811 Condividi su altri siti Altre opzioni di condivisione...
audio2 Inviato 13 Settembre 2024 Autore Condividi Inviato 13 Settembre 2024 si ma non ci sta in nessun modo, cioè già uno di quella misura li gli dovrei far spuntare le ali ma due non so dove sistemarli. ho anche cercato dei progettini, ma non trovo niente a valvole di semplice ma fatto bene. Link al commento https://melius.club/topic/21592-equalizzatore-a-valvole/#findComment-1296821 Condividi su altri siti Altre opzioni di condivisione...
PietroPDP Inviato 13 Settembre 2024 Condividi Inviato 13 Settembre 2024 Scusa se sono indiscreto, ma a parte il discorso dell'equalizzatore a valvole, ma se hai bisogno di un equalizzatore non è un po' limitato uno con 2 sole frequenze? Una volta che lo devi usare meglio avere tutte le possibilità di intervento, non dico infinite, ma il più possibile. Qunado tocchi anche una sola frequenza non vai a toccare solo quella, ma l'intervento si riperquote su tutta la banda audio. Nel caso specifico se tocchi i 100, stai toccando anche i 50, i 25, ma anche i 200, i 400 e così via, idem per l'altra parte, toccare una frequenza non è un laser, ogni banda ha un suo q di filtro, un po' complesso da spiegare in 2 righe, ma intervenire con un equalizzatore non è semplice, ecco perchè molti lo demonizzano, ma quando devi toccare una risposta, è sempre meglio non avere le mani legate e una volta che tocchi crei una risposta coerente. Link al commento https://melius.club/topic/21592-equalizzatore-a-valvole/#findComment-1297029 Condividi su altri siti Altre opzioni di condivisione...
maxgazebo Inviato 14 Settembre 2024 Condividi Inviato 14 Settembre 2024 18 ore fa, audio2 ha scritto: stavo cercando dei progetti per farmi un equalizzatore a valvole, ma non ne trovo. mi basta una cosa semplice, 2 canali con 2 bande di intervento, tipo 100 hz e 10mila hz magari anche con rettificazione a valvole e ingressi uscite rca, da inserire tra dac e integrato. qualcuno avrebbe un' idea ? grazie Ciao, perdonami ma è effettivamente particolare come cosa...inserire un controllo toni ed in più a valvole tra DAC e amplificatore è un po' uccidere la dinamica del digitale...per buono che sia il circuito non credo andrai oltre i 90dB di gamma dinamica, di rapporto s/n Se devi intervenire su quelle frq credo la cosa migliore siano due bande di parametrico, fatto in digitale con DSP Conosco Klark, nel professionale è un nome storico di alto livello negli equalizzatori, ma quando eravamo nell'era analogica... Link al commento https://melius.club/topic/21592-equalizzatore-a-valvole/#findComment-1297050 Condividi su altri siti Altre opzioni di condivisione...
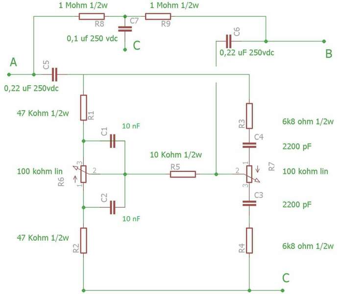
walge Inviato 14 Settembre 2024 Condividi Inviato 14 Settembre 2024 @audio2 equalizzatore o simil-controllo toni? Nel secondo caso ti suggerisco: Nel linea che presentai su Audio ho poi messo la possibilità di inserire un controllo toni. Con questa risposta: Non troppo invadente ma credo utile. Per come la vedo io Link al commento https://melius.club/topic/21592-equalizzatore-a-valvole/#findComment-1297164 Condividi su altri siti Altre opzioni di condivisione...
audio2 Inviato 14 Settembre 2024 Autore Condividi Inviato 14 Settembre 2024 2 minuti fa, walge ha scritto: equalizzatore o simil-controllo toni? si qualcosa del genere, forse mi sono espresso male io anche se per esempio il manley sopradetto andrebbe bene, solo che costa come un mutuo comunque per realizzare il controllo toni in figura c'è magari un kit o qualcosa del genere ? grazie Link al commento https://melius.club/topic/21592-equalizzatore-a-valvole/#findComment-1297170 Condividi su altri siti Altre opzioni di condivisione...
Messaggi raccomandati
Crea un account o accedi per lasciare un commento
Devi essere un membro per lasciare un commento
Crea un account
Iscriviti per un nuovo account nella nostra community. È facile!
Registra un nuovo accountAccedi
Sei già registrato? Accedi qui.
Accedi Ora