Luca44 Inviato 8 Marzo Autore Condividi Inviato 8 Marzo 2 ore fa, dec ha scritto: L'unico vantaggio che vedo nel prodotto in oggetto è la semplificazione d'uso Esatto, è per quelli ( come me ) che hanno capacità e voglia di informatizzazione pari a zero, quindi necessitano di qualcosa che sia idiot-proof ( me per primo...) consentendo di fare con un click il purista, lo sperimentatore, il giocherellone. Un dac serio che diventi giocattolone ma anche correttore o rigoroso esecutore, a seconda delle necessità. Ma con una qualità e ottimizzazione da prodotto subito sotto la fascia hi-end. Chi ha capacità informatiche e non disdegni di applicarle al proprio impianto è già probabilmente avanti. Oltretutto penso proprio che in futuro l'azienda potrà aggiungere tante altre possibilità di elaborazione e simulazione di valvole ( è quello per cui tifo...) . Link al commento https://melius.club/topic/28696-ferrum-wandla-goldensound-edition-gen-2-il-dac-con-dsp-e-tube-rolling-digitale/page/4/#findComment-1714607 Condividi su altri siti Altre opzioni di condivisione...
ilmisuratore Inviato 8 Marzo Condividi Inviato 8 Marzo 7 minuti fa, Luca44 ha scritto: Non è una novità, già una quarantina di anni fa ci provava Bob Carver, con risultati promettenti seppur imperfetti, dopo 40 anni di progresso tecnologico direi che "il momento è maturo" ! Quelli che non lo accettano resteranno rinchiusi nelle proprie culle audiofile, ne hanno tutto il diritto e li capisco (non sono uno che ami le novità e men che meno l'informatica), ma ciò non deve scoraggiare chi sia aperto all'evoluzione tecnologica. Carver fece salti mortali in quanto operò direttamente in analogico...una follia ma ci riusci abbastanza bene In digitale sarebbe stato uno scherzo Link al commento https://melius.club/topic/28696-ferrum-wandla-goldensound-edition-gen-2-il-dac-con-dsp-e-tube-rolling-digitale/page/4/#findComment-1714608 Condividi su altri siti Altre opzioni di condivisione...
rpezzane Inviato 8 Marzo Condividi Inviato 8 Marzo 20 ore fa, scroodge ha scritto: Avrà un suo giusto posto tra gli audiofili pure questo. Dubito assai! Link al commento https://melius.club/topic/28696-ferrum-wandla-goldensound-edition-gen-2-il-dac-con-dsp-e-tube-rolling-digitale/page/4/#findComment-1714609 Condividi su altri siti Altre opzioni di condivisione...
Luca44 Inviato 8 Marzo Autore Condividi Inviato 8 Marzo 3 ore fa, indifd ha scritto: la riprova del punto "a" è dato anche dal fatto che si cita "simulazione della EL34 rispetto a simulazione della 300B" senza specificare in quale elettronica complessiva e soprattutto di quale singola tipologia, ovvero siamo allo spannometria quasi assoluta, ma non è un problema per il target di riferimento evidentemente Infatti nel titolo avevo scritto "inizio dei giochi", ma era lungo ed è stato editato, non è definitivo, come nessun ampli a valvole è mai definitivo, visto che il semplice tube rolling ne può cambiare di molto la resa e non parliamo del resto... Solo che qui si potrà giocare spingendo ad esempio 300 watt di un ampli a transistor con la sensazione di una 300B, tra l'altro regolabile come quantità di effetto, ovviamente avranno scelto una 300B in un circuito che a loro giudizio ( anzi a giudizio dell'ascoltone che ha collaborato ) fosse particolarmente ben suonante. In futuro si apre la possibilità di farlo con n 300B , in n circuiti, e via discorrendo con le altre valvole. Il tutto assieme a tante altre possibilità e a un dac già famoso e ben apprezzato da qualche anno nel mondo audiofilo ( credo anche "cuffiofilo" ). Il target quindi andrà ad ampliarsi . Funziona bene ? Non posso saperlo, qui ci vogliono ascolti, ma la strada è tracciata, il futuro è qui e le valvole ultracostose potrebbero incamminarsi verso l'oblio, assieme alle mille cautele che richiede il loro utilizzo ma pure la semplice spedizione. Aggiungo la serietà del produttore che offre la possibilità di upgrade dalla vecchia alla nuova versione a costo ancora umano (quanto quello di una 300B buona per i tuoi gusti). Link al commento https://melius.club/topic/28696-ferrum-wandla-goldensound-edition-gen-2-il-dac-con-dsp-e-tube-rolling-digitale/page/4/#findComment-1714634 Condividi su altri siti Altre opzioni di condivisione...
Turandot Inviato 8 Marzo Condividi Inviato 8 Marzo Ho avuto in prova per un mese il wandla golden sound (gen1) con il suo alimentatore hypsos e lo ho ascoltato nel mio impianto. Se volete due righe le scrivo, anche se suppongo di essere leggermente fuori topic Link al commento https://melius.club/topic/28696-ferrum-wandla-goldensound-edition-gen-2-il-dac-con-dsp-e-tube-rolling-digitale/page/4/#findComment-1714924 Condividi su altri siti Altre opzioni di condivisione...
Luca44 Inviato 8 Marzo Autore Condividi Inviato 8 Marzo 1 minuto fa, Turandot ha scritto: Ho avuto in prova per un mese il wandla golden sound (gen1) con il suo alimentatore hypsos e lo ho ascoltato nel mio impianto. Se volete due righe le scrivo, anche se suppongo di essere leggermente fuori topic Se poi prometti di provare anche il nuovo sì ! Scherzi a parte, a me interessa e non so se siamo fuori topic onestamente, in definitiva è il progenitore anche se la parte dsp era in nuce e la parte di simulazione valvolare molto rozza rispetto al nuovo. Però forse può essere interessante sapere se come dac puro sia un buon convertitore ( o se sia buono come dac e ampli cuffie ). Link al commento https://melius.club/topic/28696-ferrum-wandla-goldensound-edition-gen-2-il-dac-con-dsp-e-tube-rolling-digitale/page/4/#findComment-1714935 Condividi su altri siti Altre opzioni di condivisione...
scroodge Inviato 9 Marzo Condividi Inviato 9 Marzo Il 08/03/2026 at 09:12, ilmisuratore ha scritto: Attenzione per il paragone PC contro il DSP dell'oggetto in questione Un PC deve gestire una miriade di calcoli e gestire tutta una serie di dispositivi e periferiche Il motore di calcolo di questo affare è affidato ad un processore (lo hanno battezzato SERCE) ottimizzato specificamente per non impattare nei classici errori di arrotondamento e quindi gestire l'applicazione in tempo reale in tempi veramente strettissimi I presupposti sembrano che, per lo scopo prefissato, sia realizzato bene ciao Tom, mah.... certe DAW che ho visto in alcuni studi mi piacerebbe averle a casa mia, come sicuramente sai, sono macchine assemblate e ottimizzate in ogni componente hardware e software per fare una cosa sola, anzi due: produrre e riprodurre musica. Non sono alla portata dell'audiofilo "medio", né come utilizzo, né come costi.. Questo ferrum fa quello che fa una DAW (manipola il suono) in un formato e con modalità che hanno come target il mercato audio consumer. Ci sta. In ogni caso non fa per me, cioè, nel senso che non saprei cosa farmene.. ;-) Link al commento https://melius.club/topic/28696-ferrum-wandla-goldensound-edition-gen-2-il-dac-con-dsp-e-tube-rolling-digitale/page/4/#findComment-1715237 Condividi su altri siti Altre opzioni di condivisione...
ilmisuratore Inviato 9 Marzo Condividi Inviato 9 Marzo 22 minuti fa, scroodge ha scritto: ciao Tom, mah.... certe DAW che ho visto in alcuni studi mi piacerebbe averle a casa mia, come sicuramente sai, sono macchine assemblate e ottimizzate in ogni componente hardware e software per fare una cosa sola, anzi due: produrre e riprodurre musica. Non sono alla portata dell'audiofilo "medio", né come utilizzo, né come costi.. Questo ferrum fa quello che fa una DAW (manipola il suono) in un formato e con modalità che hanno come target il mercato audio consumer. Ci sta. In ogni caso non fa per me, cioè, nel senso che non saprei cosa farmene.. ;-) Si...per "PC" intendevo un computer generico e non specifico per un determinato utilizzo visto che @Mighty Quinn aveva sollevato il tema in termini di uso domestico Link al commento https://melius.club/topic/28696-ferrum-wandla-goldensound-edition-gen-2-il-dac-con-dsp-e-tube-rolling-digitale/page/4/#findComment-1715251 Condividi su altri siti Altre opzioni di condivisione...
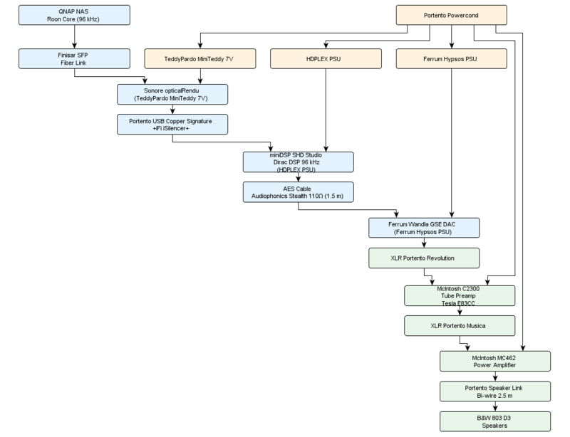
Questo è un messaggio popolare. Turandot Inviato 9 Marzo Questo è un messaggio popolare. Condividi Inviato 9 Marzo 14 ore fa, Luca44 ha scritto: Se poi prometti di provare anche il nuovo sì ! Scherzi a parte, a me interessa e non so se siamo fuori topic onestamente, in definitiva è il progenitore anche se la parte dsp era in nuce e la parte di simulazione valvolare molto rozza rispetto al nuovo. Però forse può essere interessante sapere se come dac puro sia un buon convertitore ( o se sia buono come dac e ampli cuffie ). Premessa: credo molto nel fatto che i DAC siano estremamente dipendenti dal contesto del sistema, quindi reputo che in altro impianto possa dare risultati differenti. Ascolto principalmente musica acustica, jazz, classica, folk e tradizionale, quindi per me sono particolarmente importanti naturalezza timbrica, coerenza e credibilità della scena sonora. Impressioni generali: Il Wandla mi ha fatto subito un’ottima impressione. È un DAC molto pulito, preciso e ben controllato, con un basso molto definito e una notevole sensazione di ordine e leggibilità del messaggio musicale. La prima cosa che colpisce è la chiarezza: tutto è molto a fuoco, con contorni netti e con una buona separazione degli strumenti. La scena è stabile e ben organizzata, e il DAC riesce a restituire una buona quantità di micro-dettaglio. Non è un suono artificiosamente spettacolare, ma piuttosto neutro e trasparente. Scena sonora e dettaglio: Uno degli aspetti che ho apprezzato di più è la capacità di costruire un’immagine sonora chiara e ben stratificata. Gli strumenti sono facilmente individuabili nello spazio e il messaggio musicale rimane sempre molto leggibile. Il livello di micro-informazione è alto e permette di percepire bene le sfumature delle registrazioni. Confronto con il mio DAC (Spectral): Nel mio sistema il confronto diretto con lo Spectral SDR2000 Pro è stato molto interessante. Il Wandla appare più analitico e più definito, con contorni degli strumenti molto chiari. Lo Spectral invece restituisce una sensazione leggermente diversa: meno focalizzazione “geometrica”, ma più naturalezza e più realismo timbrico, quasi una sensazione più analogica. È difficile da spiegare, ma con lo Spectral ho spesso la sensazione che gli strumenti siano più “vivi” e presenti nello spazio, mentre con il Wandla tutto è forse un po’ più perfettamente delineato. Entrambi comunque sono DAC di livello e nel mio sistema il Wandla ha suonato molto bene. L’alimentatore Hypsos secondo me è parte integrante del risultato. Con l’alimentazione dedicata il DAC suona più pieno, stabile e autorevole rispetto all’alimentazione standard. In sintesi ho trovato il Wandla GoldenSound Edition un DAC molto riuscito, estremamente pulito, preciso e capace di restituire molto dettaglio e una scena sonora molto ordinata. Nel mio sistema continuo a preferire lo Spectral per una questione di naturalezza e realismo timbrico, ma il Wandla è rimasto comunque un convertitore che ho ascoltato con grande piacere e che considero assolutamente di alto livello. 2 1 Link al commento https://melius.club/topic/28696-ferrum-wandla-goldensound-edition-gen-2-il-dac-con-dsp-e-tube-rolling-digitale/page/4/#findComment-1715296 Condividi su altri siti Altre opzioni di condivisione...
rlc Inviato 9 Marzo Condividi Inviato 9 Marzo @Turandot Lo Spectral SDR2000 Pro è un'ottima macchina e non ostante gli anni, come accadeva e accade tuttora per DAC di alto livello, in ragione di un elevato livello di progetto, di qualità costruttiva di utilizzo di ottima componentistica, secondo me è ancora dura per molti dac odierni da superare. Mettici inoltre l'utilizzo degli oramai preziosi chip di conversione utilizzati i famosi D20400A della Ultra Analog che per chi ama quel suono analogico sono quasi imbattibili ed il gioco è fatto. 1 Link al commento https://melius.club/topic/28696-ferrum-wandla-goldensound-edition-gen-2-il-dac-con-dsp-e-tube-rolling-digitale/page/4/#findComment-1715599 Condividi su altri siti Altre opzioni di condivisione...
gbs73 Inviato 14 Marzo Condividi Inviato 14 Marzo Il 09/03/2026 at 12:11, Turandot ha scritto: Premessa: credo molto nel fatto che i DAC siano estremamente dipendenti dal contesto del sistema, quindi reputo che in altro impianto possa dare risultati differenti. Ascolto principalmente musica acustica, jazz, classica, folk e tradizionale, quindi per me sono particolarmente importanti naturalezza timbrica, coerenza e credibilità della scena sonora. Impressioni generali: Il Wandla mi ha fatto subito un’ottima impressione. È un DAC molto pulito, preciso e ben controllato, con un basso molto definito e una notevole sensazione di ordine e leggibilità del messaggio musicale. La prima cosa che colpisce è la chiarezza: tutto è molto a fuoco, con contorni netti e con una buona separazione degli strumenti. La scena è stabile e ben organizzata, e il DAC riesce a restituire una buona quantità di micro-dettaglio. Non è un suono artificiosamente spettacolare, ma piuttosto neutro e trasparente. Scena sonora e dettaglio: Uno degli aspetti che ho apprezzato di più è la capacità di costruire un’immagine sonora chiara e ben stratificata. Gli strumenti sono facilmente individuabili nello spazio e il messaggio musicale rimane sempre molto leggibile. Il livello di micro-informazione è alto e permette di percepire bene le sfumature delle registrazioni. Confronto con il mio DAC (Spectral): Nel mio sistema il confronto diretto con lo Spectral SDR2000 Pro è stato molto interessante. Il Wandla appare più analitico e più definito, con contorni degli strumenti molto chiari. Lo Spectral invece restituisce una sensazione leggermente diversa: meno focalizzazione “geometrica”, ma più naturalezza e più realismo timbrico, quasi una sensazione più analogica. È difficile da spiegare, ma con lo Spectral ho spesso la sensazione che gli strumenti siano più “vivi” e presenti nello spazio, mentre con il Wandla tutto è forse un po’ più perfettamente delineato. Entrambi comunque sono DAC di livello e nel mio sistema il Wandla ha suonato molto bene. L’alimentatore Hypsos secondo me è parte integrante del risultato. Con l’alimentazione dedicata il DAC suona più pieno, stabile e autorevole rispetto all’alimentazione standard. In sintesi ho trovato il Wandla GoldenSound Edition un DAC molto riuscito, estremamente pulito, preciso e capace di restituire molto dettaglio e una scena sonora molto ordinata. Nel mio sistema continuo a preferire lo Spectral per una questione di naturalezza e realismo timbrico, ma il Wandla è rimasto comunque un convertitore che ho ascoltato con grande piacere e che considero assolutamente di alto livello. ciao. Io ho preso il Wandla GSE solo per come suona come DAC. In precedenza avevo un benchmark DAC3. Il fatto che il wandla abbia filtri di ricostruzione proprietari sviluppati con Jussi Laako di Signalyst (HQPlayer) è un ulteriore plus (e secondo il mio modesto parere, si sente se confrontati con quelli embedded del ESS ES9038PR). Le feature Impact+, Tube Mode e Spatial Enhancement, non le uso. Nei test veloci che ho fatto per giocare, mi sento di dire che lavorano bene, le differenze sono minime (tranne impact+) e non cambiano il suono snaturandolo, piuttosto gli danno un flavour che a seconda della canzona, si percepisco più o meno. Può piacere, ma se non piace, basta non usarle. 1 1 Link al commento https://melius.club/topic/28696-ferrum-wandla-goldensound-edition-gen-2-il-dac-con-dsp-e-tube-rolling-digitale/page/4/#findComment-1719181 Condividi su altri siti Altre opzioni di condivisione...
Luca44 Inviato 14 Marzo Autore Condividi Inviato 14 Marzo Grazie @gbs73 per la recensione! Pensi in futuro di passare alla versione 2 ? Credo l'upgrade costi circa 500€ e in teoria le varie funzioni ( sia le "tube like" che le altre) vengono espanse e migliorate nella nuova release. Link al commento https://melius.club/topic/28696-ferrum-wandla-goldensound-edition-gen-2-il-dac-con-dsp-e-tube-rolling-digitale/page/4/#findComment-1719252 Condividi su altri siti Altre opzioni di condivisione...
gbs73 Inviato 14 Marzo Condividi Inviato 14 Marzo 15 minuti fa, Luca44 ha scritto: Grazie @gbs73 per la recensione! Pensi in futuro di passare alla versione 2 ? Credo l'upgrade costi circa 500€ e in teoria le varie funzioni ( sia le "tube like" che le altre) vengono espanse e migliorate nella nuova release. ciao ci sono già passato, gli upgrade sono gratuiti, basta collegarsi con il pc e fare il download con la loro app. Altro motivo per cui mi piace, è un prodotto moderno, escono novità importanti ogni sei mesi. Voci dicono che stanno sviluppando ulteriori filtri digitali (facendo un sondaggio sugli utilizzatori) 1 Link al commento https://melius.club/topic/28696-ferrum-wandla-goldensound-edition-gen-2-il-dac-con-dsp-e-tube-rolling-digitale/page/4/#findComment-1719263 Condividi su altri siti Altre opzioni di condivisione...
Luca44 Inviato 14 Marzo Autore Condividi Inviato 14 Marzo 2 minuti fa, gbs73 ha scritto: Voci dicono che stanno sviluppando ulteriori filtri digitali (facendo un sondaggio sugli utilizzatori) Hai ragione, ho confuso con l'upgrade di modelli precedenti ! Ottima cosa quindi che siano disponibili gratis e che ne sviluppino altri, mi auguro davvero che ne mettano a disposizione moltissimi, specialmente dei vari simulatori valvolari. Credo sia una bellissima cosa poter avere un dac rigoroso ma che al contempo consenta anche di "giocare" ad libitum! Un paio di domande : si possono selezionare da telecomando le varie simulazioni di valvolari ? Hai visto in rete qualche recensione della nuova versione o di quelle come la tua dopo l'aggiornamento ? Grazie di nuovo ! Link al commento https://melius.club/topic/28696-ferrum-wandla-goldensound-edition-gen-2-il-dac-con-dsp-e-tube-rolling-digitale/page/4/#findComment-1719268 Condividi su altri siti Altre opzioni di condivisione...
gbs73 Inviato 14 Marzo Condividi Inviato 14 Marzo 31 minuti fa, Luca44 ha scritto: Hai ragione, ho confuso con l'upgrade di modelli precedenti ! Ottima cosa quindi che siano disponibili gratis e che ne sviluppino altri, mi auguro davvero che ne mettano a disposizione moltissimi, specialmente dei vari simulatori valvolari. Credo sia una bellissima cosa poter avere un dac rigoroso ma che al contempo consenta anche di "giocare" ad libitum! Un paio di domande : si possono selezionare da telecomando le varie simulazioni di valvolari ? Hai visto in rete qualche recensione della nuova versione o di quelle come la tua dopo l'aggiornamento ? Grazie di nuovo ! Si, a me interessano i filtri di conversione D-A principalmente più che i processi DSP. Puoi navigare i menu dal telecomando, oppure associare al tasto Fn, la funzione che preferisci (on/off/profilo) 1 Link al commento https://melius.club/topic/28696-ferrum-wandla-goldensound-edition-gen-2-il-dac-con-dsp-e-tube-rolling-digitale/page/4/#findComment-1719302 Condividi su altri siti Altre opzioni di condivisione...
Messaggi raccomandati
Crea un account o accedi per lasciare un commento
Devi essere un membro per lasciare un commento
Crea un account
Iscriviti per un nuovo account nella nostra community. È facile!
Registra un nuovo accountAccedi
Sei già registrato? Accedi qui.
Accedi Ora