Ultima Legione @ Inviato 19 Settembre 2022 Condividi Inviato 19 Settembre 2022 . A parte una lieve differenza abbastanza marginale in termini di Corrente di Filamento del Catodo e di una Dissipazione di Placca di una decina di Watt a favore della KT150, dal punto di vista elettrico (Tensione Anodica, Impedenza, Transconduttanza etc.), i Pentodi di Potenza TUNG-SOL KT120 e la piú recente TUNG-SOL KT150, sono praticamente sovrapponibili. . Ma dato che ho parecchia voglia di sperimentare sul mio SIngle-Ended attualmente carrozzato con le KT120 le sorelle piú recenti, desideravo domandare a chi le ha giá sperimentate eventuali controindicazioni d'uso ma sopra tutto le loro differenze in termini di Musicalitá generale. . Ringrazio anticipatamente tutti coloro che vorranno condividere e fornire il contributo della propria esperienza. . Link al commento https://melius.club/topic/10310-valvole-tung-sol-kt120-e-kt150/ Condividi su altri siti Altre opzioni di condivisione...
walge Inviato 19 Settembre 2022 Condividi Inviato 19 Settembre 2022 ottima valvola e performante. Le differenze sono minime come Rp e Gm a vantaggio della 150 che ha una dissipazione di placca e tensioni di lavoro più alte della 120. Cambiare una con l'altra nello stesso circuito è praticamente inutile lasciandolo come è. Si potrebbe osare di più con la 150. Link al commento https://melius.club/topic/10310-valvole-tung-sol-kt120-e-kt150/#findComment-588454 Condividi su altri siti Altre opzioni di condivisione...
Ultima Legione @ Inviato 19 Settembre 2022 Autore Condividi Inviato 19 Settembre 2022 34 minuti fa, walge ha scritto: Cambiare una con l'altra nello stesso circuito è praticamente inutile lasciandolo come è. Si potrebbe osare di più con la 150. . Faccio tesoro del Tuo consiglio. Grazie. . In termini di ..........osare 😃😃ti riferivi alla KT170❓ . Link al commento https://melius.club/topic/10310-valvole-tung-sol-kt120-e-kt150/#findComment-588497 Condividi su altri siti Altre opzioni di condivisione...
Ultima Legione @ Inviato 21 Settembre 2022 Autore Condividi Inviato 21 Settembre 2022 . Dai praticamente zero feed-back sulle peculiaritá soniche della Tung-Sol KT150 desumo che contrariamente a quello che pensavo, un un pentodo di potenza praticamente sconosciuto ai piú‼️🤔🤔 . Link al commento https://melius.club/topic/10310-valvole-tung-sol-kt120-e-kt150/#findComment-589847 Condividi su altri siti Altre opzioni di condivisione...
walge Inviato 21 Settembre 2022 Condividi Inviato 21 Settembre 2022 Ho presentato due progetti su Audio con le 150 uno s.e. un doppio pp piu un terzo po con le 34 - Kt120 con possibilità delle 150 1 Link al commento https://melius.club/topic/10310-valvole-tung-sol-kt120-e-kt150/#findComment-590161 Condividi su altri siti Altre opzioni di condivisione...
Ultima Legione @ Inviato 21 Settembre 2022 Autore Condividi Inviato 21 Settembre 2022 1 ora fa, walge ha scritto: Ho presentato due progetti su Audio con le 150 uno s.e. un doppio pp piu un terzo po con le 34 - Kt120 con possibilità delle 150 . E' possibile avere un link o un indicazione per la visione e/o acquisto❓ . Link al commento https://melius.club/topic/10310-valvole-tung-sol-kt120-e-kt150/#findComment-590262 Condividi su altri siti Altre opzioni di condivisione...
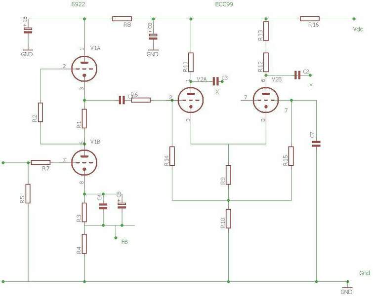
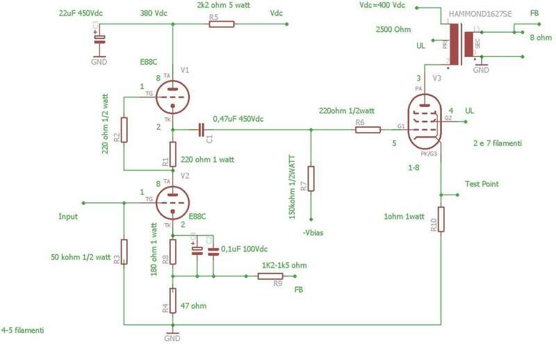
Questo è un messaggio popolare. walge Inviato 21 Settembre 2022 Questo è un messaggio popolare. Condividi Inviato 21 Settembre 2022 In allegato i circuiti elettrici Il primo è il s.e. con la E88C ( triodo singolo) come driver A seguire il pp con KT120 (150) 1 2 Link al commento https://melius.club/topic/10310-valvole-tung-sol-kt120-e-kt150/#findComment-590632 Condividi su altri siti Altre opzioni di condivisione...
Boris Lametta Inviato 28 Agosto 2023 Condividi Inviato 28 Agosto 2023 Salve a tutti, dopo il PP di el34 che ho realizzato con estrema soddisfazione, mi piacerebbe sperimentare il mondo dei SE. Naturalmente so che il meglio si ha con i SET ma, sono attratto dai Pentodi/Tetrodi che magari sono un pizzico meno raffinati dei triodi a riscaldamento diretto, per contro però forniscono potenze di tutto rispetto e più adeguate ad una maggiore gamma di diffusori. In questo senso mi piacerebbe sperimentare qualcosa con le KT120 @Ultima Legione @ ti andrebbe cortesemente di dire qualcosa sullo schema da te utilizzato e su questa valvola? @walge come al solito interessantissime le tue proposte, mi piace molto il SE con le 150. Si potrebbe avere lo schema dell'alimentazione ed eventualmente su quale numero di AR è stato pubblicato l'articolo? Grazie Link al commento https://melius.club/topic/10310-valvole-tung-sol-kt120-e-kt150/#findComment-939629 Condividi su altri siti Altre opzioni di condivisione...
walge Inviato 28 Agosto 2023 Condividi Inviato 28 Agosto 2023 @Boris Lametta sul nr. 391 e 392 ci fu una descrizione generale dei s.e. Tra cui quello con la 150. Per la alimentazione se devi usare una valvola come raddrizzatrice devi selezionarla bene visto la corrente di riposo di ogni 150 a meno che non ne usi una per canale. Oppure con un ponte diodi ed un trasformatore con secondario da 270-280 Vdc - 500 mA ( per i due canali) In attach quello con GZ34 come esempio 1 Link al commento https://melius.club/topic/10310-valvole-tung-sol-kt120-e-kt150/#findComment-939691 Condividi su altri siti Altre opzioni di condivisione...
Boris Lametta Inviato 28 Agosto 2023 Condividi Inviato 28 Agosto 2023 @walge Gentilissimo grazie, nello schema del circuito SE con le 150 quant'è il valore del condensatore elettrolitico catodico C4 della E88C bassa? Mi pare non sia riportato. Quanto è all'incirca la potenza d'uscita, che credo dipenda comunque molto dalla polarizzazione della griglia negativa? Link al commento https://melius.club/topic/10310-valvole-tung-sol-kt120-e-kt150/#findComment-939932 Condividi su altri siti Altre opzioni di condivisione...
walge Inviato 28 Agosto 2023 Condividi Inviato 28 Agosto 2023 @Boris Lametta per il catodo 220 uF 25vdc Per la potenza intorno ai 10 w e poco più Si potrebbe giocare con il trafo di uscita come impedenze ma direi che 3500-4000 ohm primario vanno bene Walter Link al commento https://melius.club/topic/10310-valvole-tung-sol-kt120-e-kt150/#findComment-939937 Condividi su altri siti Altre opzioni di condivisione...
Boris Lametta Inviato 28 Agosto 2023 Condividi Inviato 28 Agosto 2023 9 minuti fa, walge ha scritto: intorno ai 10 w come mai cosi' pochi? Da questo tubone non si possono tirare fuori 18/20W? Link al commento https://melius.club/topic/10310-valvole-tung-sol-kt120-e-kt150/#findComment-939948 Condividi su altri siti Altre opzioni di condivisione...
walge Inviato 28 Agosto 2023 Condividi Inviato 28 Agosto 2023 @Boris Lametta diciamo che i 10 watt sono con una Thd ragionevolmente bassa e non al 10% come alcuni dichiarano Senza sfiancare la valvola Walter Link al commento https://melius.club/topic/10310-valvole-tung-sol-kt120-e-kt150/#findComment-939962 Condividi su altri siti Altre opzioni di condivisione...
Messaggi raccomandati
Crea un account o accedi per lasciare un commento
Devi essere un membro per lasciare un commento
Crea un account
Iscriviti per un nuovo account nella nostra community. È facile!
Registra un nuovo accountAccedi
Sei già registrato? Accedi qui.
Accedi Ora