mariovalvola Inviato 12 Dicembre 2021 Condividi Inviato 12 Dicembre 2021 Però, ogni scelta, non è mai a costo zero. Rischi, per esempio, di avere una lieve diminuzione di potenza a fronte di un netto miglioramento complessivo. Link al commento https://melius.club/topic/4978-gemtune-mio-primo-ampli-valvolare-el34-cinese/page/15/#findComment-297604 Condividi su altri siti Altre opzioni di condivisione...
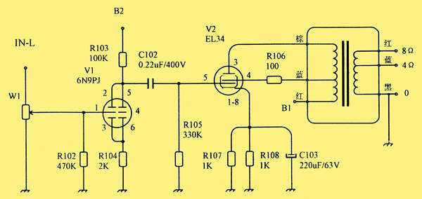
Bazza Inviato 12 Dicembre 2021 Autore Condividi Inviato 12 Dicembre 2021 @mariovalvola Grazie, un giorno provo ad aprirlo e poi posto le foto. Lo schema dovrebbe essere questo. Link al commento https://melius.club/topic/4978-gemtune-mio-primo-ampli-valvolare-el34-cinese/page/15/#findComment-297642 Condividi su altri siti Altre opzioni di condivisione...
mariovalvola Inviato 12 Dicembre 2021 Condividi Inviato 12 Dicembre 2021 @Bazza Grazie. Quando lo apri ti chiedo, ad apparecchio spento da parecchio e spina staccata, di misurare alcuni valori resistivi. Ma non dicevi che il primo condensatore dopo la raddrizzatrice fosse di valore maggiore ? Scusa ma vado a memoria. Vedo che scorrono circa 50 mA su ogni tubo 1 Link al commento https://melius.club/topic/4978-gemtune-mio-primo-ampli-valvolare-el34-cinese/page/15/#findComment-297764 Condividi su altri siti Altre opzioni di condivisione...
Bazza Inviato 12 Dicembre 2021 Autore Condividi Inviato 12 Dicembre 2021 @mariovalvola Si, però lo avevo letto, e pure su questo schema non ci metto le mani sul fuoco fato che l'ho trovato su un forum ed è riferito ad un Lao Chen che esteticamente è identico al mio. Dato che sembrano tutti lo stesso progetto marchiato di volta in volta in modo diverso non vorrei che ogniuno ci metta del suo.... Comunque, se fosse davvero questo, che te ne pare ? Link al commento https://melius.club/topic/4978-gemtune-mio-primo-ampli-valvolare-el34-cinese/page/15/#findComment-297777 Condividi su altri siti Altre opzioni di condivisione...
mariovalvola Inviato 12 Dicembre 2021 Condividi Inviato 12 Dicembre 2021 @BazzaA prima vista, appare come un discreto giochino. C'è spazio per alcune piccole migliorie ( io metterei una scheda di ritardo per l'anodica e poco altro: condensatori di alimentazione migliori e anche di accoppiamento, verifica dei tubi, ecc. ) 1 Link al commento https://melius.club/topic/4978-gemtune-mio-primo-ampli-valvolare-el34-cinese/page/15/#findComment-297784 Condividi su altri siti Altre opzioni di condivisione...
Bazza Inviato 12 Dicembre 2021 Autore Condividi Inviato 12 Dicembre 2021 27 minuti fa, mariovalvola ha scritto: io metterei una scheda di ritardo per l'anodica Questo a cosa servirebbe ? Link al commento https://melius.club/topic/4978-gemtune-mio-primo-ampli-valvolare-el34-cinese/page/15/#findComment-297841 Condividi su altri siti Altre opzioni di condivisione...
mariovalvola Inviato 12 Dicembre 2021 Condividi Inviato 12 Dicembre 2021 Arriverebbe alla raddrizzatrice e agli altri tubi l'alta tensione con i filamenti ben caldi 1 Link al commento https://melius.club/topic/4978-gemtune-mio-primo-ampli-valvolare-el34-cinese/page/15/#findComment-297845 Condividi su altri siti Altre opzioni di condivisione...
mariovalvola Inviato 12 Dicembre 2021 Condividi Inviato 12 Dicembre 2021 Oppure, potresti provare con un raddrizzatrice a riscaldamento indiretto ma potrebbe cambiare ( in meglio o in peggio ) il suono. Se mi dai i valori resistivi e le tensioni ( se ti vuoi arrischiare ) provo a pensarci un poco 1 Link al commento https://melius.club/topic/4978-gemtune-mio-primo-ampli-valvolare-el34-cinese/page/15/#findComment-297851 Condividi su altri siti Altre opzioni di condivisione...
Ultima Legione @ Inviato 12 Dicembre 2021 Condividi Inviato 12 Dicembre 2021 8 minuti fa, mariovalvola ha scritto: Arriverebbe alla raddrizzatrice e agli altri tubi l'alta tensione con i filamenti ben caldi . Peró nella realtá dei fatti la Tensione Anodica sia alle valvole preamplificatrici che alle EL34, essendo lo stage di alimentazione anche esso valvolare (e per di piú con l'apprezzabile scelta di un doppio diodo a riscaldamento diretto), a ben differenza di uno stage allo stato solido, ha un tempo incrementale di Tensione Anodica della durata di secondi, che é giá di per sé molto piú che rispettosa delle valvole. . Link al commento https://melius.club/topic/4978-gemtune-mio-primo-ampli-valvolare-el34-cinese/page/15/#findComment-297856 Condividi su altri siti Altre opzioni di condivisione...
mariovalvola Inviato 12 Dicembre 2021 Condividi Inviato 12 Dicembre 2021 Si ma essendo a riscaldamento diretto la raddrizzatrice ed essendo a riscaldamento indiretto le altre, il rischio, si pone. Link al commento https://melius.club/topic/4978-gemtune-mio-primo-ampli-valvolare-el34-cinese/page/15/#findComment-297860 Condividi su altri siti Altre opzioni di condivisione...
Bazza Inviato 12 Dicembre 2021 Autore Condividi Inviato 12 Dicembre 2021 @mariovalvola Intanto vedo se verso la fine del mese riesco ad aprirlo, poi posto una foto e, se è il caso, provo a mettere dei condensatori migliori ( e se qualcuno mi indirizzerà al momento per modelli precisi ma dal prezzo terreno sarà gradito assai 😁 ). Poi si vedrà.. Tutto questo ricordo che è stato scaturito da mie letture su altri forum; a me pare che l'ampli, nel suo essere modesto, suoni già parecchio bene così com'è... Link al commento https://melius.club/topic/4978-gemtune-mio-primo-ampli-valvolare-el34-cinese/page/15/#findComment-297862 Condividi su altri siti Altre opzioni di condivisione...
Ultima Legione @ Inviato 12 Dicembre 2021 Condividi Inviato 12 Dicembre 2021 3 minuti fa, mariovalvola ha scritto: Si ma essendo a riscaldamento diretto la raddrizzatrice ed essendo a riscaldamento indiretto le altre, il rischio, si pone. . Si👍.......ma sicuramente in termini molto meno incisivi e rischiosi per l'integritá delle valvole rispetto agli stadi di alimentazione anodica allo stato solido, dove invece il circuito di ritardo e soft-start é un imperativo. . Link al commento https://melius.club/topic/4978-gemtune-mio-primo-ampli-valvolare-el34-cinese/page/15/#findComment-297870 Condividi su altri siti Altre opzioni di condivisione...
mariovalvola Inviato 12 Dicembre 2021 Condividi Inviato 12 Dicembre 2021 @Ultima Legione @ Certamente. Con tubi NOS ben più "rustici" non mi farei tutti questi problemi. Con i tubi moderni, prenderei qualche precauzione in più ma sono finezze. Link al commento https://melius.club/topic/4978-gemtune-mio-primo-ampli-valvolare-el34-cinese/page/15/#findComment-297889 Condividi su altri siti Altre opzioni di condivisione...
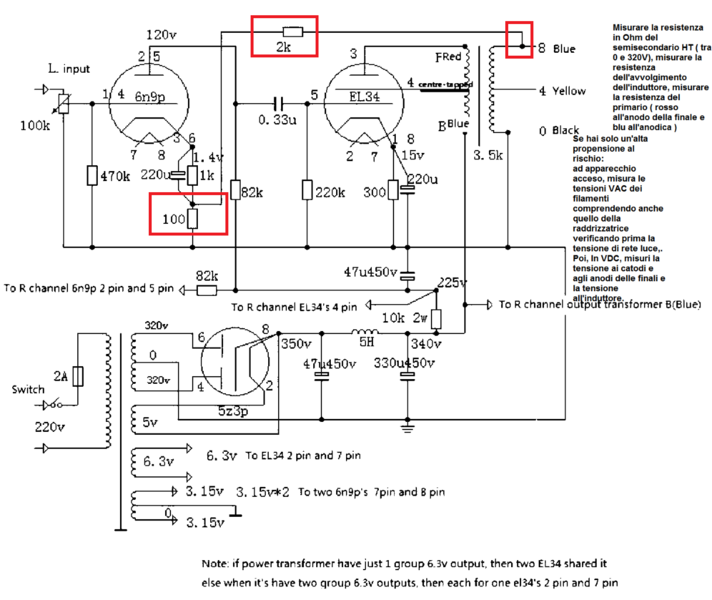
Ultima Legione @ Inviato 12 Dicembre 2021 Condividi Inviato 12 Dicembre 2021 5 ore fa, Bazza ha scritto: Il tuo dovrebbe essere più o meno uguale al mio, davvero c'è questo forte miglioramento ? . Confermo la circostanza che tutti i Single-Ended basati su una EL34 per canale di fattura cinese hanno layout circuitali praticamente sovrapponibili anche se a volte con qualche importante distinguo. . . Ad esempio il Tuo simpaticissimo Gemtune bl-02, qualora acclarato che lo schema postato sia il suo, rispetto al Boyuurange che ho sottoposto al modding per richiesta del mio Amico e possessore, ha in piú quella una Rete di Feedback globale che attraverso la resistenza da 2K Ohm vá ad operare una Controreazione decisa e importante sui Catodi delle valvole preamplificatrici in ingresso che hanno le due sezioni che lavorano in parallello. . Il Boyuurange é invece un layuot completamente a Zero-Feedback globale, fatta salva la modesta e benigna controreazione operata dalla Resistenza di Catodo delle preamplificatrici in Tensione di ingresso, non bypassate in regime dinamico, da alcun condensatore. . . E comunque sia, in relazione al loro costo quasi ridicolo e mettendo in conto gioco forza le potenze ridotte di 10/14 watt per canale, mi sono fatto l'idea che suonano tutti insospettabilmente e magnificamente bene e sicuramente 10 volte meglio (se non molto di piú) di tanti ampli allo stato solido anche di nobile origine e acclamati brand. . E questo ancor piú con qualche strategico e intelligente upgrade ben pensato e realizzato. . Link al commento https://melius.club/topic/4978-gemtune-mio-primo-ampli-valvolare-el34-cinese/page/15/#findComment-297908 Condividi su altri siti Altre opzioni di condivisione...
Bazza Inviato 12 Dicembre 2021 Autore Condividi Inviato 12 Dicembre 2021 @Ultima Legione @ Grazie, questa differenza cosa produce sul suono ? Quindi se ho capito bene, per togliere la controreazione sul mio basterebbe rimuovere il collegamento della resistenza dal terminale delle casse da 8 ohm ? Link al commento https://melius.club/topic/4978-gemtune-mio-primo-ampli-valvolare-el34-cinese/page/15/#findComment-297918 Condividi su altri siti Altre opzioni di condivisione...
releone71 Inviato 12 Dicembre 2021 Condividi Inviato 12 Dicembre 2021 @Bazza per ascoltare l'ampli in tutta la sua ignobile imperfezione? 😝 Naaaaa...non farlo. Al massimo puoi alleggerire un po' la controreazione parallelando un altro valore alla resistenza installata per ottenere un po' più di ariosità, a scapito però del rapporto s/n. 1 Link al commento https://melius.club/topic/4978-gemtune-mio-primo-ampli-valvolare-el34-cinese/page/15/#findComment-297938 Condividi su altri siti Altre opzioni di condivisione...
Bazza Inviato 12 Dicembre 2021 Autore Condividi Inviato 12 Dicembre 2021 3 minuti fa, releone71 ha scritto: per ascoltare l'ampli in tutta la sua ignobile imperfezione? 😝 Sia mai 😁 4 minuti fa, releone71 ha scritto: Al massimo puoi alleggerire un po' la controreazione parallelando un altro valore alla resistenza installata per ottenere un po' più di ariosità, a scapito però del rapporto s/n Onestamente mi pare gia bello arioso, se si intende come estensione e limpidezza in alto. Link al commento https://melius.club/topic/4978-gemtune-mio-primo-ampli-valvolare-el34-cinese/page/15/#findComment-297949 Condividi su altri siti Altre opzioni di condivisione...
oscilloscopio Inviato 12 Dicembre 2021 Condividi Inviato 12 Dicembre 2021 @Bazza non combinare guai Stefano...😁 1 Link al commento https://melius.club/topic/4978-gemtune-mio-primo-ampli-valvolare-el34-cinese/page/15/#findComment-297952 Condividi su altri siti Altre opzioni di condivisione...
Messaggi raccomandati
Crea un account o accedi per lasciare un commento
Devi essere un membro per lasciare un commento
Crea un account
Iscriviti per un nuovo account nella nostra community. È facile!
Registra un nuovo accountAccedi
Sei già registrato? Accedi qui.
Accedi Ora