v15 Inviato 20 Dicembre 2021 Condividi Inviato 20 Dicembre 2021 3 ore fa, poeta_m1 ha scritto: Non andare sotto la "serie 3" (339ES, 303ES...). Mah...io ho il 222ES e mi sembra vada benissimo, solo la costruzione è più leggera rispetto ai fratelli maggiori "carriarmati" 😁 Ed in più il 222 ha il vantaggio del pick up laser ancora reperibile a prezzi umani. 1 Link al commento https://melius.club/topic/5713-ecco-a-cosa-serve-la-laurea-sony-ta-f730es/page/4/#findComment-305423 Condividi su altri siti Altre opzioni di condivisione...
Vintagehifilover Inviato 20 Dicembre 2021 Condividi Inviato 20 Dicembre 2021 @ediate grazie veramente di Cuore 😍 Link al commento https://melius.club/topic/5713-ecco-a-cosa-serve-la-laurea-sony-ta-f730es/page/4/#findComment-305448 Condividi su altri siti Altre opzioni di condivisione...
Pilgrims Inviato 20 Dicembre 2021 Condividi Inviato 20 Dicembre 2021 @azn131 anch’io ho un magnifico TA F700ES che pilota ottimamente una coppia di Kef 50LS. Ai miei livelli d’ascolto abituali la manopola del volume non supera le ore 10: temperatura di funzionamento medio bassa anche dopo ore. Ottima scoperta questi ampli della serie ES; d’altra parte essendo i lettori ES (ho un 505) di qualità superiore non poteva essere diversamente. Di Sony ho anche un vecchio tuner 5130 intonso dal 1973. E complimenti per la Laurea in Ingegneria: la mia risale al marzo del 1973, ovvero quasi mezzo secolo fa! 1 Link al commento https://melius.club/topic/5713-ecco-a-cosa-serve-la-laurea-sony-ta-f730es/page/4/#findComment-305453 Condividi su altri siti Altre opzioni di condivisione...
P_rover Inviato 20 Dicembre 2021 Condividi Inviato 20 Dicembre 2021 @Pilgrims anche io sto più o meno a quei livelli, anche se ogni tanto mi spingo un po' più su 🙂 Mai andato oltre le 12 e raramente, pena una diffida dal condominio 😁 D'inverno nessun problema come dici tu, la temperatura rimane moderata. Ma d'estate con le sessioni un po' più lunghe la temperatura sale di più. Il mio consiglio, come credo quello degli altri, è per una conservazione senza patemi dei componenti interni. Il case aiuta a dissipare un po' di calore, ma dentro la temperatura è leggermente più alta. "Chiudendolo" in una nicchia poco areata si riduce quel poco di dissipazione che fa anche il case... Link al commento https://melius.club/topic/5713-ecco-a-cosa-serve-la-laurea-sony-ta-f730es/page/4/#findComment-305514 Condividi su altri siti Altre opzioni di condivisione...
azn131 Inviato 20 Dicembre 2021 Autore Condividi Inviato 20 Dicembre 2021 2 ore fa, maxqua ha scritto: Benvenuto nei club (musicale ed ingegneristico)👍 Grazie! Anche se mi son laureato in economia 🤣 @appecundria grazie mille per i suggerimenti! @Pilgrims ciao, grazie per la tua testimonianza, comunque come detto sopra, mi son laureato in economia. Comunque il 730 scalda parecchio presumo per la potenza maggiore o per la progettazione circuitale, non saprei. Spero non ci siano problemi! 😅 Ho voluto congratularmi con il collega @Vintagehifiloverdefinendolo come tale per il fatto che anche lui è studente universitario e laureando, soprattutto! 1 Link al commento https://melius.club/topic/5713-ecco-a-cosa-serve-la-laurea-sony-ta-f730es/page/4/#findComment-305534 Condividi su altri siti Altre opzioni di condivisione...
long playing Inviato 20 Dicembre 2021 Condividi Inviato 20 Dicembre 2021 @azn131 17 minuti fa, azn131 ha scritto: Comunque il 730 scalda parecchio presumo per la potenza maggiore o per la progettazione circuitale, non saprei. Spero non ci siano problemi! 😅 Se scaldare cosi' tanto e' normale per quell'apprecchio OK ma se non lo e' conviene fargli dare una controllata , potrebbe anche essere il bias starato con un valore di corrente alto e quindi da regolare... Link al commento https://melius.club/topic/5713-ecco-a-cosa-serve-la-laurea-sony-ta-f730es/page/4/#findComment-305553 Condividi su altri siti Altre opzioni di condivisione...
azn131 Inviato 20 Dicembre 2021 Autore Condividi Inviato 20 Dicembre 2021 12 minuti fa, long playing ha scritto: Se scaldare cosi' tanto e' normale per quell'apprecchio OK ma se non lo e' conviene fargli dare una controllata , potrebbe anche essere il bias starato con un valore di corrente alto e quindi da regolare... non saprei, la manopola la tengo su ore 9, difficilmente mi spingo verso ore 12 più che altro per la questione vicini di casa. Facciamo un range tra ore 9 e ore 11. Dopo un paio di minuti il lato su cui vi è il dissipatore (bello massiccio tra l'altro, sembra metallo pressofuso) è tiepido tendente al caldo ma non troppo mentre lato alimentazione tutto fresco. magari il buon @lufranz che ne possiede uno potrebbe dirci di più Link al commento https://melius.club/topic/5713-ecco-a-cosa-serve-la-laurea-sony-ta-f730es/page/4/#findComment-305574 Condividi su altri siti Altre opzioni di condivisione...
Membro_0022 Inviato 20 Dicembre 2021 Condividi Inviato 20 Dicembre 2021 2 ore fa, azn131 ha scritto: potrebbe dirci di più Ho un TA-F770 e il finale TA-N77. Hanno entrambi circuitazione molto simile al 730; per il 770 può sembrare strano in quanto lo stadio finale vero e proprio è a mosfet ma lo schema è praticamente identico a quelli a transistor, salvo ovviamente i valori di alcuni componenti. Feci il calcolo sul finale: la potenza totale dissipata dai due canali a riposo si aggirava - se non ricordo male - sui 25-30W, quindi se i dissipatori scaldano non c'è niente di strano. Secondo me è molto utile montare la ventola, per prolungare la vita dei componenti e mettersi al riparo da guai grossi (se non si fa anche un'altra piccola modifica, una crescita eccessiva della temperatura potrebbe innescare la deriva termica dello stadio finale con rapida dipartita dello stesso). Link al commento https://melius.club/topic/5713-ecco-a-cosa-serve-la-laurea-sony-ta-f730es/page/4/#findComment-305791 Condividi su altri siti Altre opzioni di condivisione...
azn131 Inviato 20 Dicembre 2021 Autore Condividi Inviato 20 Dicembre 2021 @long playing ho parlato con il venditore, anche lui forte appassionato della serie ES della Sony. Possiede un TA-F800ES, nonché la coppia TA-E80ES + TA-N77ES e mi ha detto che è normale per un amplificatore come il 730 scaldare e che lo ha testato personalmente un paio di giorni oltre che farlo ispezionare dal suo tecnico, confermandomi comunque l'originalità della componentistica (un giorno vedo di mandarvi la foto dell'interno). In più mi ha detto che il TA-F800ES e l'accoppiata pre+finale che possiede scaldano ancora di più del 730 in questione e non devo quindi preoccuparmi. Mi ha solo detto di lasciare quanto più spazio libero possibile in modo tale che ci sia ricircolo di aria. Link al commento https://melius.club/topic/5713-ecco-a-cosa-serve-la-laurea-sony-ta-f730es/page/4/#findComment-305792 Condividi su altri siti Altre opzioni di condivisione...
azn131 Inviato 20 Dicembre 2021 Autore Condividi Inviato 20 Dicembre 2021 1 minuto fa, lufranz ha scritto: Secondo me è molto utile montare la ventola, per prolungare la vita dei componenti e mettersi al riparo da guai grossi abbiamo risposto contemporaneamente, in ogni caso assolutamente mi faccio questa ventola da 5 Volt e mi metto l'anima in pace. La inserisco all'interno dello chassis e la fisso con del nastro isolante senza fare buchi né nulla sul pannello di alluminio. Link al commento https://melius.club/topic/5713-ecco-a-cosa-serve-la-laurea-sony-ta-f730es/page/4/#findComment-305798 Condividi su altri siti Altre opzioni di condivisione...
Membro_0022 Inviato 20 Dicembre 2021 Condividi Inviato 20 Dicembre 2021 Adesso, azn131 ha scritto: La inserisco all'interno dello chassis e la fisso con del nastro isolante senza fare buchi né nulla sul pannello di alluminio. 5V per ventole a 12V sono pochi, a mio avviso. Io ho montato un piccolo regolatore variabile, prendi una tensione interna non altissima e regoli col trimmer fino a bilanciare velocità e basso rumore. Per fissare le ventole lascia stare il nastro isolante, col calore dell'ampli si scioglie. Fai come ho fatto io, sfrutta le alette del dissipatore Qui trovi i dettagli http://www.ilnastrone.it/PiccolaBottega/Audio/SonyN77E80/SonyN77.html Link al commento https://melius.club/topic/5713-ecco-a-cosa-serve-la-laurea-sony-ta-f730es/page/4/#findComment-305810 Condividi su altri siti Altre opzioni di condivisione...
azn131 Inviato 20 Dicembre 2021 Autore Condividi Inviato 20 Dicembre 2021 @lufranz perfetto, era quello che mi serviva! Grazie!! Link al commento https://melius.club/topic/5713-ecco-a-cosa-serve-la-laurea-sony-ta-f730es/page/4/#findComment-305820 Condividi su altri siti Altre opzioni di condivisione...
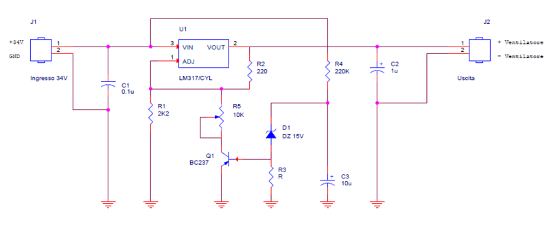
Membro_0022 Inviato 20 Dicembre 2021 Condividi Inviato 20 Dicembre 2021 Aggiungo lo schema del regolatore con spunto all'accensione per far partire la ventola Per aumentare la durata dell'impulso di avvio, se non fosse sufficiente, aumenta il valore di C3 a 22 o 47 uF. La resistenza R3 è da 33-47K. Link al commento https://melius.club/topic/5713-ecco-a-cosa-serve-la-laurea-sony-ta-f730es/page/4/#findComment-305835 Condividi su altri siti Altre opzioni di condivisione...
azn131 Inviato 20 Dicembre 2021 Autore Condividi Inviato 20 Dicembre 2021 @lufranz Ma volendo non potrei eventualmente comprarmi una schedina già fatta che regola la tensione? Purtroppo non sono esperto di elettronica... Inoltre, devo anche adottare la soluzione che hai adottato per i transistor sul TA-N77ES? Ovvero spostandoli? Link al commento https://melius.club/topic/5713-ecco-a-cosa-serve-la-laurea-sony-ta-f730es/page/4/#findComment-305846 Condividi su altri siti Altre opzioni di condivisione...
poeta_m1 Inviato 20 Dicembre 2021 Condividi Inviato 20 Dicembre 2021 5 ore fa, v15 ha scritto: Mah...io ho il 222ES e mi sembra vada benissimo, solo la costruzione è più leggera rispetto ai fratelli maggiori "carriarmati" 😁 Ed in più il 222 ha il vantaggio del pick up laser ancora reperibile a prezzi umani. Per carità, nessuno lo nega. Però è un pickup a cremagliera, meno raffinato (perlomeno concettualmente) di uno a induzione magnetica. Il 222ES, costruttivamente, è molto più vicino ad un prodotto della gamma inferiore, non ES. Questo un X222ES: Questo invece un X333ES: La differenza salta all'occhio. Il già citato pickup, le dimensioni del trasformatore e dei vari stadi di alimentazione... Poi magari ad orecchio suonano alla stessa identica maniera, certo però i due oggetti non sono uguali (e si riflette sul prezzo, certamente). Link al commento https://melius.club/topic/5713-ecco-a-cosa-serve-la-laurea-sony-ta-f730es/page/4/#findComment-305862 Condividi su altri siti Altre opzioni di condivisione...
Messaggi raccomandati
Crea un account o accedi per lasciare un commento
Devi essere un membro per lasciare un commento
Crea un account
Iscriviti per un nuovo account nella nostra community. È facile!
Registra un nuovo accountAccedi
Sei già registrato? Accedi qui.
Accedi Ora