Paolomura Inviato 28 Giugno 2022 Condividi Inviato 28 Giugno 2022 Buongiorno. Da appassionato di valvole e di autocostruzione sono intenzionato a effettuare qualche modifica, anche sostanziale, su un triodino che ho realizzato qualche tempo fa e che, dopo diversi mesi di ottimo funzionamento, con grande soddisfazione per le mie orecchie, di punto in bianco ha iniziato a produrre un hum intollerabile alla frequenza fondamentale di 50hz (misurati con l'oscilloscopio) che rende impossibile l'ascolto. Vista la situazione, ritengo probabile che si tratti di una saldatura difettosa o di uno zoccolo malfunzionante, perché per diversi mesi non produceva disturbi minimamente individuabili senza avvicinare l'orecchio all'altoparlante. Intendo però cogliere l'occasione per modificare però di sana pianta tutto lo stadio di preamplificazione, che nel triodino in versione base (la mia è la versione 3) non dispone di una sensibilità particolarmente elevata, al punto che devo pilotarlo attraverso un pre dedicato (nello specifico utilizzo con grande soddisfazione il pre Junior Linea proposto da Walter Gentilucci su Audio Review n.407 del marzo 2019). Qualche settimana ho acquistato per pura curiosità dal sito eBay di Zero Zone la scheda pcb del Grounded Grid Preamp, sistema proposto inizialmente da Trascendent Sound, che utilizza tre Ecc82 (una e mezza per canale) in SRPP con griglia a massa (da cui il nome del progetto). Ecco quindi il motivo della mia richiesta agli esperti del forum: sarebbe sensato utilizzare lo stadio SRPP con griglia a massa per pilotare la 300B? Per queste ultime bias catodico e alimentazione filamenti in alternata. Lo schema sarebbe quello seguente (perdonate il disegno fatto a mano). Vi sarei grato di un vostro contributo. Paolo Link al commento https://melius.club/topic/8971-ancora-300b-se-con-grounded-grid-preamp-per%C3%B2/ Condividi su altri siti Altre opzioni di condivisione...
walge Inviato 28 Giugno 2022 Condividi Inviato 28 Giugno 2022 ciao sto leggendo però dubito si possa definire grounded grid Walter Link al commento https://melius.club/topic/8971-ancora-300b-se-con-grounded-grid-preamp-per%C3%B2/#findComment-505808 Condividi su altri siti Altre opzioni di condivisione...
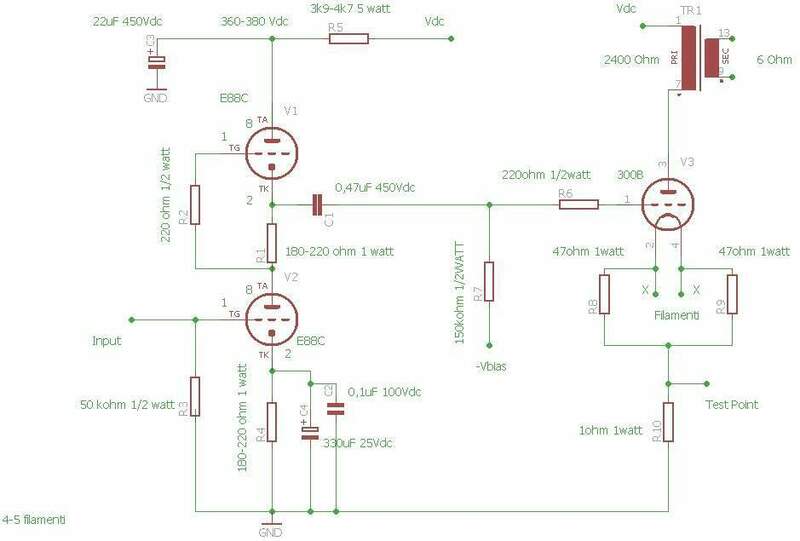
Paolomura Inviato 28 Giugno 2022 Autore Condividi Inviato 28 Giugno 2022 Lo schema di base è questo. Io ho estrapolato la parte relativa a un canale escludendo alimentatore e potenziometro. Link al commento https://melius.club/topic/8971-ancora-300b-se-con-grounded-grid-preamp-per%C3%B2/#findComment-505842 Condividi su altri siti Altre opzioni di condivisione...
mariovalvola Inviato 28 Giugno 2022 Condividi Inviato 28 Giugno 2022 Il circuito era pensato per fornire al massimo 20Vrms. Non ho però esperienza. Prova In alcuni ampli a tubi per cuffie elettrostatiche di scuola "americana" qualcosa si fa ma sempre in concerto con un anello di feedback importante Link al commento https://melius.club/topic/8971-ancora-300b-se-con-grounded-grid-preamp-per%C3%B2/#findComment-505844 Condividi su altri siti Altre opzioni di condivisione...
mariovalvola Inviato 28 Giugno 2022 Condividi Inviato 28 Giugno 2022 ecco lo schema dell'amplificatore che citavo grazie a un prezioso contributo di @Phaeton su altri lidi. Link al commento https://melius.club/topic/8971-ancora-300b-se-con-grounded-grid-preamp-per%C3%B2/#findComment-505863 Condividi su altri siti Altre opzioni di condivisione...
walge Inviato 28 Giugno 2022 Condividi Inviato 28 Giugno 2022 @Paolomura dubito fortemente che quel driver sia adeguato in termini di swing, forse la THD sarà ragionevole dato che c'è un feedback che riporta il segnale in uscita all'ingresso dell 'Srpp attenuato dal partitore 100K/20k Ti posso suggerire un ottimo stadio dirverc he presentai su Audioreview Usa il triodo E88C in srpp il guadagno è di 42,5 volte e la Zout è di 1,3 kohm. La banda passante a -1dB è 100kHz Link al commento https://melius.club/topic/8971-ancora-300b-se-con-grounded-grid-preamp-per%C3%B2/#findComment-505889 Condividi su altri siti Altre opzioni di condivisione...
Paolomura Inviato 28 Giugno 2022 Autore Condividi Inviato 28 Giugno 2022 @walge a tal proposito in un altro forum proponevano di eliminare la controreazione collegando la resistenza da 100k direttamente a massa e non alla griglia della valvola bassa. Così da migliorare il guadagno Link al commento https://melius.club/topic/8971-ancora-300b-se-con-grounded-grid-preamp-per%C3%B2/#findComment-505911 Condividi su altri siti Altre opzioni di condivisione...
walge Inviato 28 Giugno 2022 Condividi Inviato 28 Giugno 2022 @Paolomura 100 ohm forse, ma sarebbe da provare sul banco. MA lo swing sarebbe non sufficente, credo. Link al commento https://melius.club/topic/8971-ancora-300b-se-con-grounded-grid-preamp-per%C3%B2/#findComment-505916 Condividi su altri siti Altre opzioni di condivisione...
mariovalvola Inviato 28 Giugno 2022 Condividi Inviato 28 Giugno 2022 @Paolomura Probabilmente, si è cercato con il feedback di linearizzarlo. Link al commento https://melius.club/topic/8971-ancora-300b-se-con-grounded-grid-preamp-per%C3%B2/#findComment-505918 Condividi su altri siti Altre opzioni di condivisione...
walge Inviato 28 Giugno 2022 Condividi Inviato 28 Giugno 2022 @mariovalvola sicuramente anche Link al commento https://melius.club/topic/8971-ancora-300b-se-con-grounded-grid-preamp-per%C3%B2/#findComment-505922 Condividi su altri siti Altre opzioni di condivisione...
Paolomura Inviato 28 Giugno 2022 Autore Condividi Inviato 28 Giugno 2022 @walge fa differenza utilizzare nello schema che hai proposto una E88CC invece di due E88C? Dovrebbe essere uguale, o sbaglio? A quel punto anche la 6H30 russa sarebbe ok? Comunque ho ordinato da Raoli il trasformatore per l'alimentatore del grounded grid, appena arriva monto tutto e faccio delle prove. Link al commento https://melius.club/topic/8971-ancora-300b-se-con-grounded-grid-preamp-per%C3%B2/#findComment-505930 Condividi su altri siti Altre opzioni di condivisione...
mariovalvola Inviato 28 Giugno 2022 Condividi Inviato 28 Giugno 2022 La E88C non ha nulla della E88CC. http://www.r-type.org/pdfs/e88c.pdf Link al commento https://melius.club/topic/8971-ancora-300b-se-con-grounded-grid-preamp-per%C3%B2/#findComment-505933 Condividi su altri siti Altre opzioni di condivisione...
Paolomura Inviato 28 Giugno 2022 Autore Condividi Inviato 28 Giugno 2022 Da ignorante in materia pensavo che la E88C fosse la versione singola del doppio triodo E88cc. Chiedo venia☹️ Link al commento https://melius.club/topic/8971-ancora-300b-se-con-grounded-grid-preamp-per%C3%B2/#findComment-505944 Condividi su altri siti Altre opzioni di condivisione...
mariovalvola Inviato 28 Giugno 2022 Condividi Inviato 28 Giugno 2022 Succede 🙂 Link al commento https://melius.club/topic/8971-ancora-300b-se-con-grounded-grid-preamp-per%C3%B2/#findComment-505945 Condividi su altri siti Altre opzioni di condivisione...
walge Inviato 28 Giugno 2022 Condividi Inviato 28 Giugno 2022 @mariovalvola pensa che in unimpeto improvviso ne ho comprate un certo numero di Siemens piedini dorati stupende per poi scoprire che mancava un C!!! che pirla! Pero ho scoperto un uso notevole con quel pilotaggio Link al commento https://melius.club/topic/8971-ancora-300b-se-con-grounded-grid-preamp-per%C3%B2/#findComment-506027 Condividi su altri siti Altre opzioni di condivisione...
Questo è un messaggio popolare. Paolomura Inviato 20 Novembre 2022 Autore Questo è un messaggio popolare. Condividi Inviato 20 Novembre 2022 Alla fine ho poi realizzato il SE 300B dello schema di @Walge. Lo sto ascoltando con soddisfazione da un paio di settimane e ne sto apprezzando le qualità di dinamica e raffinatezza. Walge mi perdonerà per una piccola modifica adottata per questioni di necessità, dal momento che non avendo disponibile un secondario a 100V nel trafo di alimentazione, e avendone ordinato uno apposito su eBay che non è mai arrivato, per non aspettare altro tempo (la fretta di vederlo funzionante e di ascoltarlo) ho optato per il bias automatico della valvola finale, come nello schema classico, con resistenza catodica di 900 ohm (2x1K8 10W in parallelo) e potenziometro 100 ohm per la regolazione fine. Altra piccola modifica l'alimentazione a s.s. con ponte di diodi invece della valvola raddrizzatrice (c’è lo avevo già dal triodino e quindi l'ho adattato allo scopo). Trasformatori di alimentazione e di uscita FIAT, induttanza di filtro Hammond, 300B Genelex Gold Lion, E88C Philips. Il preamplificatore di linea, come ho già detto in precedenza, è della stessa "marca", trattandosi dello schema pubblicato da Audio Review nel marzo 2019 a firma dello stesso Walge, che ovviamente ringrazio pubblicamente per la soddisfazione che mi dà all'ascolto il sistema così realizzato. Paolo 4 Link al commento https://melius.club/topic/8971-ancora-300b-se-con-grounded-grid-preamp-per%C3%B2/#findComment-649497 Condividi su altri siti Altre opzioni di condivisione...
walge Inviato 21 Novembre 2022 Condividi Inviato 21 Novembre 2022 @Paolomura sei perdonato😃 sono contento che tu sia soddisfatto e complimenti per la realizzazione!!! W Link al commento https://melius.club/topic/8971-ancora-300b-se-con-grounded-grid-preamp-per%C3%B2/#findComment-650331 Condividi su altri siti Altre opzioni di condivisione...
Boris Lametta Inviato 1 Settembre 2023 Condividi Inviato 1 Settembre 2023 @Paolomura Buongiorno, eccellente realizzazione complimenti. Gli schemi di @walge sono una garanzia. Si può utilizzare come integrato con un potenziometro in ingresso e diciamo una uscita di 2.5 Vrms del DAC? Grazie Link al commento https://melius.club/topic/8971-ancora-300b-se-con-grounded-grid-preamp-per%C3%B2/#findComment-943369 Condividi su altri siti Altre opzioni di condivisione...
Messaggi raccomandati
Crea un account o accedi per lasciare un commento
Devi essere un membro per lasciare un commento
Crea un account
Iscriviti per un nuovo account nella nostra community. È facile!
Registra un nuovo accountAccedi
Sei già registrato? Accedi qui.
Accedi Ora