vaurien2005 Inviato 22 Settembre 2022 Condividi Inviato 22 Settembre 2022 Cosa dite; questo e’ bilanciato ? Link al commento https://melius.club/topic/10324-lettori-cd-veri-bilanciati/page/2/#findComment-591274 Condividi su altri siti Altre opzioni di condivisione...
captainsensible Inviato 22 Settembre 2022 Condividi Inviato 22 Settembre 2022 Lo schema ? CS Link al commento https://melius.club/topic/10324-lettori-cd-veri-bilanciati/page/2/#findComment-591281 Condividi su altri siti Altre opzioni di condivisione...
Ggr Inviato 22 Settembre 2022 Condividi Inviato 22 Settembre 2022 @vaurien2005 pare un accuphase di annata, vista la meccanica. La parte analogica, assomiglia tanto a quella del mio dac, dato per bilanciato vero. Link al commento https://melius.club/topic/10324-lettori-cd-veri-bilanciati/page/2/#findComment-591320 Condividi su altri siti Altre opzioni di condivisione...
maxgazebo Inviato 22 Settembre 2022 Condividi Inviato 22 Settembre 2022 @vaurien2005 mah...sicuramente è simmetrico 😉 Link al commento https://melius.club/topic/10324-lettori-cd-veri-bilanciati/page/2/#findComment-591323 Condividi su altri siti Altre opzioni di condivisione...
cactus_atomo Inviato 22 Settembre 2022 Condividi Inviato 22 Settembre 2022 @Lupus la mia esperienza è che gli apparecchi nativi bilanciati vsnno meglio in blilanciati, i nativi sbilanciati meglio in rca, questo ovviamente nel m0ndo home dove una connessione di 3 metri è considerata lunga, le cose cambiano nel pro dove un cavo (pensa ad un serivce in un concerto) se è di 30 metri è corto Link al commento https://melius.club/topic/10324-lettori-cd-veri-bilanciati/page/2/#findComment-591358 Condividi su altri siti Altre opzioni di condivisione...
Lupus Inviato 22 Settembre 2022 Autore Condividi Inviato 22 Settembre 2022 @cactus_atomo ne sono convinto anche io. Comunque a quanto pare il mio dubbio sui due lettori cd resterà insoluto, speravo che bastasse guardare le foto degli interni, ma mi pare di aver capito che senza conoscere lo schema elettrico, è impossibile accertarlo...amen. Link al commento https://melius.club/topic/10324-lettori-cd-veri-bilanciati/page/2/#findComment-591424 Condividi su altri siti Altre opzioni di condivisione...
cactus_atomo Inviato 22 Settembre 2022 Condividi Inviato 22 Settembre 2022 @Lupus Dicamo che ad uno sguardo superficiale sembra abbastanza improbabille che siano bilanciati nativi Link al commento https://melius.club/topic/10324-lettori-cd-veri-bilanciati/page/2/#findComment-591442 Condividi su altri siti Altre opzioni di condivisione...
Lupus Inviato 22 Settembre 2022 Autore Condividi Inviato 22 Settembre 2022 Per quanto riguarda il lettore Rotel, nella review di Hi-Fi News si legge: "the DT-6000's 4.2V balanced (2.1V unbalanced) maximum output is phase inverting and so, as there's no absolute phase option on either the player or remote, owners might wish to correct for this further down the signal chain. Also, the DT-6000's ~1.8kohm source impedance is arguably a little high for all cables/loads." Cosa comporta questa inversione di fase sull'ascolto e come si rimedia ? Link al commento https://melius.club/topic/10324-lettori-cd-veri-bilanciati/page/2/#findComment-591524 Condividi su altri siti Altre opzioni di condivisione...
vaurien2005 Inviato 23 Settembre 2022 Condividi Inviato 23 Settembre 2022 @captainsensible Link al commento https://melius.club/topic/10324-lettori-cd-veri-bilanciati/page/2/#findComment-591927 Condividi su altri siti Altre opzioni di condivisione...
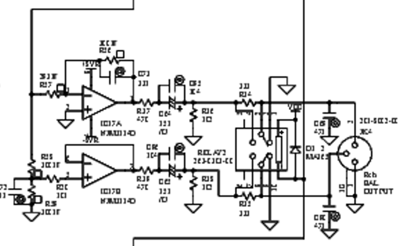
captainsensible Inviato 23 Settembre 2022 Condividi Inviato 23 Settembre 2022 @vaurien2005 E' nativamente sbilanciato e viene reso bilanciato elettronicamente sulle uscite. Ciao CS 1 Link al commento https://melius.club/topic/10324-lettori-cd-veri-bilanciati/page/2/#findComment-591941 Condividi su altri siti Altre opzioni di condivisione...
maxgazebo Inviato 24 Settembre 2022 Condividi Inviato 24 Settembre 2022 Si, l'uscita sbilanciata viene ulteriormente fatta passare per un circuito bilancitore con doppio OpAmp, quindi nativamente è sbilanciato Utilizzare uscita bilanciata significa inserire altri due operazionali...a meno che la destinazione non sia a 20-30 metri di distanza non ha senso utilizzare l'uscita bilanciata, anzi introduce elementi attivi inutili Link al commento https://melius.club/topic/10324-lettori-cd-veri-bilanciati/page/2/#findComment-592640 Condividi su altri siti Altre opzioni di condivisione...
captainsensible Inviato 24 Settembre 2022 Condividi Inviato 24 Settembre 2022 Che è strano, perchè avrebbero potuto farlo nativo bilanciato in quanto l'AD1955 ha l'uscita differenziale in corrente. Ma forse va meglio così. CS Link al commento https://melius.club/topic/10324-lettori-cd-veri-bilanciati/page/2/#findComment-592662 Condividi su altri siti Altre opzioni di condivisione...
maxgazebo Inviato 24 Settembre 2022 Condividi Inviato 24 Settembre 2022 @captainsensible si infatti, lo hanno prima sbilanciato e poi ribilianciato...mah... Link al commento https://melius.club/topic/10324-lettori-cd-veri-bilanciati/page/2/#findComment-592666 Condividi su altri siti Altre opzioni di condivisione...
cactus_atomo Inviato 24 Settembre 2022 Condividi Inviato 24 Settembre 2022 @captainsensible ma poi avrebbero dovuto mettere un opamp sbilanciato re per le uscite Rca, chr sono quelle usate fala gran parte degli utenti Link al commento https://melius.club/topic/10324-lettori-cd-veri-bilanciati/page/2/#findComment-592667 Condividi su altri siti Altre opzioni di condivisione...
maxgazebo Inviato 24 Settembre 2022 Condividi Inviato 24 Settembre 2022 @cactus_atomo si, ma qui è diverso...l'uscita del DAC è nativa bilanciata, e si vede dallo schema, che viene poi sbilanciata per l'uscita RCA...questa uscita sbilanciata vine poi ribilanciata di nuovo con uno stadio aggiuntivo con 2 OpAmp, non si capisce il motivo...se vedi il datasheet dell'AD1955 è nativo bilanciato Avrebbero dovuto fare uscita bilanciata nativa del DAC diretta su connettore XLR, e la stessa poi tramite OpAmp sommatore sbilanciarla per uscita RCA, sarebbe stato molto meglio a mio giudizio Link al commento https://melius.club/topic/10324-lettori-cd-veri-bilanciati/page/2/#findComment-592695 Condividi su altri siti Altre opzioni di condivisione...
cactus_atomo Inviato 24 Settembre 2022 Condividi Inviato 24 Settembre 2022 @maxgazebo quello schema è tipico di molti prodotti jap, probabilmente il progetto nasce per le uscite sbilanciate, poi l'ufficio marketing ha pensato a quelle bilanciate ed è stato aggiunto un opamp per non riprogettare tutto Link al commento https://melius.club/topic/10324-lettori-cd-veri-bilanciati/page/2/#findComment-592733 Condividi su altri siti Altre opzioni di condivisione...
maxgazebo Inviato 24 Settembre 2022 Condividi Inviato 24 Settembre 2022 @cactus_atomo si, è la stessa cosa che ho pensato io...sembra proprio una "pezza" messa su qualcosa di già pronto, certo non fa onore... Link al commento https://melius.club/topic/10324-lettori-cd-veri-bilanciati/page/2/#findComment-592783 Condividi su altri siti Altre opzioni di condivisione...
pro61 Inviato 24 Settembre 2022 Condividi Inviato 24 Settembre 2022 Su una macchina che costava 6800€ 16 anni fa. Link al commento https://melius.club/topic/10324-lettori-cd-veri-bilanciati/page/2/#findComment-592925 Condividi su altri siti Altre opzioni di condivisione...
Messaggi raccomandati
Crea un account o accedi per lasciare un commento
Devi essere un membro per lasciare un commento
Crea un account
Iscriviti per un nuovo account nella nostra community. È facile!
Registra un nuovo accountAccedi
Sei già registrato? Accedi qui.
Accedi Ora