Alto_sparlante Inviato 27 Ottobre 2022 Condividi Inviato 27 Ottobre 2022 18 minuti fa, grisulea ha scritto: T amp non so ma un bel 125ASX2 si. Messo su driver da 108 db, una favola, archiaviata classa a, ab, push pull, triodi, SE. Buon per te... ma qui (in questo 3ad) vorremmo parlare di SE a tubi, lasciaci sognare, sii caritatevole. 2 Link al commento https://melius.club/topic/10803-single-ended-triode-pareri/page/21/#findComment-625764 Condividi su altri siti Altre opzioni di condivisione...
grisulea Inviato 27 Ottobre 2022 Condividi Inviato 27 Ottobre 2022 4 minuti fa, Alto_sparlante ha scritto: lasciaci sognare, Sicuro, gli SE sono libidine pura, quelli a riscaldamento diretto con filamento in tungsteno rendono atmosfere di assoluto rilassamento e serenità all'ascolto, in particolare di sera al buio che buio non è mai. Vanno assolutamente provati. Raccomando solo di dedicargli il diffusore adatto. 2 Link al commento https://melius.club/topic/10803-single-ended-triode-pareri/page/21/#findComment-625774 Condividi su altri siti Altre opzioni di condivisione...
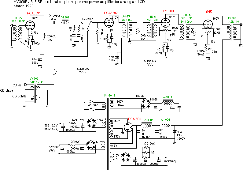
walge Inviato 27 Ottobre 2022 Condividi Inviato 27 Ottobre 2022 @mariovalvola riguardo MJ ho qualche dubbio sopratutto per il fatto che si vedono realizzazioni che definire ardite è dire poco. Un esempio in allegato Da mal di testa anche se è sicuramente intrigante. Il dramma, secondo me, è che nessu dei molteplici schemi pubblicati è corredato da un set di misure che ( sempre a mio parere) dovrebbero essere "mandatory" per un semplice motivo, a definire la correttezza di uno schema secondo uno standard ormai conclamato. Non significa definire la qualità del suono, sia chiaro. Ma almeno avere una indicazione di come quel progetto si comporta. OInsieme a Fabrizio Montanucci sono stati pubblicati almeno due articoli su Audioreview dove si faceva una analisi nel profondo del trasformatore di uscita e delle sue caratteristiche con tnto di misure esplicative che, sempre a mio parere, possono dare l'idea di cosa si può ottenere non solo come prestazioni elettriche ( appunto) ma anche come risultato sonoro. Bye Walter Link al commento https://melius.club/topic/10803-single-ended-triode-pareri/page/21/#findComment-625852 Condividi su altri siti Altre opzioni di condivisione...
mariovalvola Inviato 27 Ottobre 2022 Condividi Inviato 27 Ottobre 2022 @walge fai il bravo almeno tu 🙂 Le misure sulle robe di Sakuma non ci sono. Sai bene il perché. Sono oggetti troppo "particolari" Guarda, spesso, come sono gli articoli: Poi cancello. Non so se gli amministratori gradiscono. Non tutto, ovviamente, è esente da critiche per i nostri standard. I giapponesi, hanno la loro testa molto particolare. 1 Link al commento https://melius.club/topic/10803-single-ended-triode-pareri/page/21/#findComment-625854 Condividi su altri siti Altre opzioni di condivisione...
mariovalvola Inviato 27 Ottobre 2022 Condividi Inviato 27 Ottobre 2022 Poi, certo, la traduzione con Google dal giapponese funge ma qualche limite c'è ancora. Link al commento https://melius.club/topic/10803-single-ended-triode-pareri/page/21/#findComment-625862 Condividi su altri siti Altre opzioni di condivisione...
walge Inviato 27 Ottobre 2022 Condividi Inviato 27 Ottobre 2022 @mariovalvola Mi consenta ( come direbbe un noto comico di Arcore) ma sono in disaccordo totale. Non si può tralasciare l'aspetto puramente tecnico. Se no entriamo nella fantascenza, che ci sta pure dato che, se a me piace quel circuito per come suona, va bene. Ma se dobbiamo pubblicare un articolo con i dettagli sarebbe auspicabile una disamina completa. I piani di costruzioni mi starebbero anche bene ma l'uso di resitenze al carbone NOS ed i condensatori in carta e olio dell'epoca garibaldina non li concepisco. A presto W Link al commento https://melius.club/topic/10803-single-ended-triode-pareri/page/21/#findComment-625889 Condividi su altri siti Altre opzioni di condivisione...
mariovalvola Inviato 27 Ottobre 2022 Condividi Inviato 27 Ottobre 2022 @walge Scusami: le misure ci sono per farsi qualche idea. Ovviamente non del Sakuma. Link al commento https://melius.club/topic/10803-single-ended-triode-pareri/page/21/#findComment-625891 Condividi su altri siti Altre opzioni di condivisione...
mariovalvola Inviato 27 Ottobre 2022 Condividi Inviato 27 Ottobre 2022 Le realizzazioni di Sakuma, sono troppo discutibili ed estreme anche per loro. I suoi trasformatori realizzati ad hoc da Tamura, erano a banda strettissima e usati così, la situazione non migliorava di certo. Mi piacciono le foto delle sue realizzazioni, ma non mi affascina per nulla il suo approccio. E' mancato nel 2018? Non ricordo. Grande personaggio a prescindere. Link al commento https://melius.club/topic/10803-single-ended-triode-pareri/page/21/#findComment-625900 Condividi su altri siti Altre opzioni di condivisione...
walge Inviato 27 Ottobre 2022 Condividi Inviato 27 Ottobre 2022 @mariovalvola non sono d'accordo Secondo me se ci fossero tutte le misure dei finali s.e. jap o non jap ne vedremo delle belle e questo ci aiuterà a capire il perchè alcuni suona bene ed altri no. Poi del Sakuma, alla fine, poco mi importa; l'interesse mio principale è nelle soluzioni adottate. "Io ne ho viste cose che voi umani non potreste immaginarvi" (Blade runner) 🙂 Walter Link al commento https://melius.club/topic/10803-single-ended-triode-pareri/page/21/#findComment-625903 Condividi su altri siti Altre opzioni di condivisione...
mariovalvola Inviato 27 Ottobre 2022 Condividi Inviato 27 Ottobre 2022 Comprendo il tuo punto di vista. Sulle misure, tutti dovrebbero approfondire. Qualche anno fa, C'era un gruppo di svalvolati nord europei che aveva fatto misure a nastro sui ferri di uscita. https://www.diyparadiso.com/lundahl/etf transformer test.pdf Francamente, qualche perplessità affiora. Il Partridge TK-4519 aveva onde quadre migliori a casa mia e anche sull'Audiophile Link al commento https://melius.club/topic/10803-single-ended-triode-pareri/page/21/#findComment-625907 Condividi su altri siti Altre opzioni di condivisione...
Questo è un messaggio popolare. Altainefficienza Inviato 27 Ottobre 2022 Questo è un messaggio popolare. Condividi Inviato 27 Ottobre 2022 @mariovalvola il mercato interno giapponese dei '60/'70 era straordinariamente ampio, e la base di utenti che leggeva MJ deve essere stata straordinaria anch'essa. La somma di questi lettori con la disponibilità di componenti eccezionali ha fatto sì che MJ diventasse probabilmente la migliore rivista planetaria dedicata all'autocostruzione. I giapponesi, armati del rispetto e della dedizione che sono propri della loro cultura, hanno studiato, compreso e raffinato al limite gli schemi valvolari classici. Al punto di ascoltare, selezionare, produrre componenti specifici per i loro amplificatori (SE, PP, e poi solid state che fossero). E di pubblicare piani di costruzione con specificati i dettagli più minuti e le misure più approfondite. Aziende come Luxman vendevano i loro amplificatori anche in kit... Sansui vendeva i suoi trasformatori... Pioneer, Diatone, Matsushita, Coral, Fostex i loro altoparlanti. Mentre le nostre riviste audio pubblicavano qualche schema all'anno (e ne sono stato fedele lettore per decenni, so di cosa parlo) loro ne riempivano le pagine. Ora non so se fosse per insipienza tecnica, se per non perdere la committenza pubblicitaria, se per il nostro povero mercato troppo ridotto da Nuova Elettronica - con tutto il rispetto), ma (a parte pochi meritevoli come Aloia) non possiamo davvero confrontarci con loro. Peccato per la lingua, davvero inviolabile. Ma se stiamo parlando di amplificatori a triodi è per merito loro. Un saluto, Piero 2 1 Link al commento https://melius.club/topic/10803-single-ended-triode-pareri/page/21/#findComment-625967 Condividi su altri siti Altre opzioni di condivisione...
rpezzane Inviato 27 Ottobre 2022 Condividi Inviato 27 Ottobre 2022 6 ore fa, FabioSabbatini ha scritto: Se togli il sentimento, come giustamente dice Jimbo, un tamp basta e avanza, vuoi mettere 🙂 In effetti nel car audio vanno meglio dei Dan Dagostino….al cern stanno provando a far scontrare due tamp per vedere se dall’antimusica si può formare musica. Non ci sono riusciti però mi hanno assicurato che per il 2024 ripeteranno l’esperimento utilizzando due RME…. aahhhhh si fa per scherzare… Link al commento https://melius.club/topic/10803-single-ended-triode-pareri/page/21/#findComment-626004 Condividi su altri siti Altre opzioni di condivisione...
mariovalvola Inviato 28 Ottobre 2022 Condividi Inviato 28 Ottobre 2022 Comunque, le misure per me interessanti sono quelle dei singoli componenti. Si potrebbero effettuare serissime misure sui ferri in commercio. Verifiche accurate sui tubi finali attualmente disponibili non se ne fanno o, sicuramente, non abbastanza. Qualcosa, c'è solo sulle riviste giapponesi. Hiraga, su Sound Practices, aveva scritto un bellissimo articolo a tal proposito @FabioSabbatini, il fatto che in Giappone ci sia una più che strutturata offerta di componenti avvolti per pushpull ma anche per single ended significa che una certa domanda permane. Certo, più passa il tempo meno le persone hanno la costanza e la voglia di spendere per avere qualità ( purtroppo gravata da enormi spese di spedizione che pesano sull'imponibile) e titillati dai prodotti cinesi. Tanti anni fa, per avere certi tubi ma soprattutto ferri particolari, risparmiavo su tutto il resto. Io, però, sono malato per queste cose. . Link al commento https://melius.club/topic/10803-single-ended-triode-pareri/page/21/#findComment-626190 Condividi su altri siti Altre opzioni di condivisione...
Mighty Quinn Inviato 28 Ottobre 2022 Condividi Inviato 28 Ottobre 2022 6 minuti fa, mariovalvola ha scritto: Io, però, sono malato per queste cose Ma infatti, almeno per me, il bello proprio questo, viverlo come una passione Link al commento https://melius.club/topic/10803-single-ended-triode-pareri/page/21/#findComment-626200 Condividi su altri siti Altre opzioni di condivisione...
Alto_sparlante Inviato 28 Ottobre 2022 Condividi Inviato 28 Ottobre 2022 A Firenze si dice: “Ikké ci va, ci vole”. Deve averlo pensato anche Sakuma, ma ha applicato il concetto in maniera “leggerissimante” esagerata. Per il suo stile non sarebbe giusto neanche parlare di filosofia, perché sarebbe più appropriato definirlo: artista. Lo schema è veramente bello e forse l’ampli suona pure bene fino all’inimmaginabile, ma è l’esempio di come non farei mai un SET… cioè, praticamente 9 stadi in cascata… e che vuoi misurare??? Certo, che se lo avesse progettato un italiano quell’ampli, gli avrebbero applicato un TSO immediato, altroché! Link al commento https://melius.club/topic/10803-single-ended-triode-pareri/page/21/#findComment-626272 Condividi su altri siti Altre opzioni di condivisione...
walge Inviato 28 Ottobre 2022 Condividi Inviato 28 Ottobre 2022 @mariovalvola Oersonalmente su Audioreview ho pubblicato numerosi test sua sulle valvole che sui trafo Tra l’altro furono pubblicati un paio di articoli da Montanucci ( inseriti in due miei ) che hanno mostrato il sistema ottimale per testare gli ot. Molti anni fa una persona propose su DIY quel metodo in modo direi generale Montanucci ed io facemmo una serie di misure esplicative. Niente a che vedere con il link dei test sui trafo Tra l’altro il test set è piuttosto semplice da impostare E si vedono molte cose interessanti sopratutto con swing di tensione elevati cosa che è impossibile da ottenere con i set tradizionali Poi si possono fare discorsi interessanti su come viene pilotata la valvola finale dove spesso casca l’asilo oltre al problema del trafo di uscita Link al commento https://melius.club/topic/10803-single-ended-triode-pareri/page/21/#findComment-626298 Condividi su altri siti Altre opzioni di condivisione...
audio2 Inviato 28 Ottobre 2022 Condividi Inviato 28 Ottobre 2022 @mariovalvola scusa breve e forse pure ot ma per te che smanetti : hai mai messo le mani su un ampli a valvole per strumenti tipo chitarre ? ci sono dei triodi anche li ed eventualmente come vanno ? grazie ( me ne volevo prendere uno per giocarci e fare una cassa mono ) Link al commento https://melius.club/topic/10803-single-ended-triode-pareri/page/21/#findComment-626304 Condividi su altri siti Altre opzioni di condivisione...
mariovalvola Inviato 28 Ottobre 2022 Condividi Inviato 28 Ottobre 2022 @walge Hai ragione. Gli stadi driver andrebbero effettivamente analizzati. Si vedono troppe ripetizioni della stessa insipida minestra Link al commento https://melius.club/topic/10803-single-ended-triode-pareri/page/21/#findComment-626307 Condividi su altri siti Altre opzioni di condivisione...
Messaggi raccomandati
Crea un account o accedi per lasciare un commento
Devi essere un membro per lasciare un commento
Crea un account
Iscriviti per un nuovo account nella nostra community. È facile!
Registra un nuovo accountAccedi
Sei già registrato? Accedi qui.
Accedi Ora