password Inviato 12 Marzo 2024 Condividi Inviato 12 Marzo 2024 9 ore fa, Andrea Mori ha scritto: Pedia Rogic nel suo DAC AYA5 basato sul glorioso TDA1541A, che possedevo fino a poco tempo fa. Anche questo molto semplice, totalmente complementare, con diamond buffer in uscita ed anch'esso senza controreazione. Lo spettro della distorsione, nella seconda immagine, è molto simile al precedente, la seconda armonica si trova a circa -75dB. Anche questo DAC, a mio soggettivo parere, suona ancora molto bene, nonostante il TDA1541A sia un progetto di circa 33 anni fa. Vedo che apprezzi il tda1541, pensi che abbia ancora senso utilizzarlo ancora oggi e alla luce di quanto è stato fatto nel passato pensi siano state percorse tutte le strade per sfruttarlo al meglio delle possibilità offerte da questo chip? Link al commento https://melius.club/topic/18761-anatomia-di-un-dac-anzi-di-molti-dac/page/60/#findComment-1138666 Condividi su altri siti Altre opzioni di condivisione...
alexis Inviato 12 Marzo 2024 Condividi Inviato 12 Marzo 2024 A me interessa pure la moda che imperversa tra alcuni amici.. i cosiddetti clock atomici.. cybershaft giapponesi eccetera.. dicono che fanno la differenza.. nel senso che un vivaldi o bartok potrebbe non bastare, e nemmeno il suo costosissimo clock opzionale. ma si intravede una fine in questo sviluppo esponenziale delle complicanze? O uno pur spendendo l‘equivalente di un‘auto rischia seriamente di trovarsi un rottame in casa nel giro di un lustro? penso di parlare a voce di tanti appassionati.. Link al commento https://melius.club/topic/18761-anatomia-di-un-dac-anzi-di-molti-dac/page/60/#findComment-1138692 Condividi su altri siti Altre opzioni di condivisione...
davenrk Inviato 12 Marzo 2024 Condividi Inviato 12 Marzo 2024 29 minuti fa, alexis ha scritto: A me interessa pure la moda che imperversa tra alcuni amici.. i cosiddetti clock atomici.. cybershaft giapponesi eccetera usano il 10 Mhz per clokkare anche la scheda ethernet del pc o quella usb, oltre al DAC Link al commento https://melius.club/topic/18761-anatomia-di-un-dac-anzi-di-molti-dac/page/60/#findComment-1138709 Condividi su altri siti Altre opzioni di condivisione...
biox Inviato 12 Marzo 2024 Condividi Inviato 12 Marzo 2024 @Andrea Mori posti 2 FFT (che come affermi non sono entusiasmanti alle misure) e poi aggiungi che per te suonano bene. Finora hai evitato le misure (dicendo di rivolgersi ad Amir per quelle), però adesso devi spiegare questo passaggio logico, non ti pare ? Grazie Link al commento https://melius.club/topic/18761-anatomia-di-un-dac-anzi-di-molti-dac/page/60/#findComment-1138713 Condividi su altri siti Altre opzioni di condivisione...
gfm Inviato 12 Marzo 2024 Condividi Inviato 12 Marzo 2024 9 minuti fa, davenrk ha scritto: usano il 10 Mhz per clokkare anche la scheda ethernet del pc o quella usb, oltre al DAC siccome sia Ethernet che l' USB funzionano a "pacchetti" di dati, temo che serva a poco Link al commento https://melius.club/topic/18761-anatomia-di-un-dac-anzi-di-molti-dac/page/60/#findComment-1138714 Condividi su altri siti Altre opzioni di condivisione...
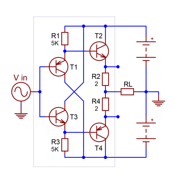
Andrea Mori Inviato 12 Marzo 2024 Autore Condividi Inviato 12 Marzo 2024 9 ore fa, audio2 ha scritto: spiegato semplice, cos'è e a cosa serve ? ps: ah, sono due giorni che non dormo bene perchè più nessuno mi ha spiegato cosa sono i pupazzetti. Il diamond buffer è un inseguitore di emettitore a quattro transistor, a due stadi, push-pull, dove i transistor piloti sono capovolti (folded) rispetto a quelli di uscita (da qui "diamond"). Ha guadagno unitario, fase lineare, e lo scopo principale è quello di adattare una sorgente di tensione ad alta impedenza con un carico a bassa impedenza e alta corrente (da qui "buffer"). Praticamente ogni transistor di ingresso pilota il transistor di uscita della polarità opposta. Il guadagno in corrente è uguale al prodotto dei guadagni di corrente dei transistor PNP e NPN. Il guadagno in tensione è leggermente inferiore a uno, si assume uno per comodità. Per essere precisi, il guadagno in tensione è leggermente più basso quando si usano i resistori di emettitore (R2-R4 nello schema) in serie al carico (RL), che migliorano la stabilità del circuito quando si pilotano carichi reattivi. E' un circuito complementare (T1-T3, T2-T4). Ha un buon guadagno in corrente ed è abbastanza lineare, quindi viene utilizzato appunto come buffer di uscita per meglio adattare lo stadio precedente al carico (stadio successivo). 2 Link al commento https://melius.club/topic/18761-anatomia-di-un-dac-anzi-di-molti-dac/page/60/#findComment-1138725 Condividi su altri siti Altre opzioni di condivisione...
Andrea Mori Inviato 12 Marzo 2024 Autore Condividi Inviato 12 Marzo 2024 1 ora fa, password ha scritto: Vedo che apprezzi il tda1541, pensi che abbia ancora senso utilizzarlo ancora oggi e alla luce di quanto è stato fatto nel passato pensi siano state percorse tutte le strade per sfruttarlo al meglio delle possibilità offerte da questo chip? I limiti del TDA1541A sono i 16 bit, per il resto rimane un capolavoro assoluto nella storia della conversione digitale analogica creato dagli ingegneri della Philips. A parte questo innegabile limite, personalmente ritengo che a tutt'oggi produca ancora un suono molto naturale e realistico. E' stato implementato praticamente in tutti i modi possibili, anche se nel mondo fai da te c'è ancora chi sta sperimentando soluzioni alternative. Nelle implementazioni commerciali, tra la miriade di DAC che lo hanno utilizzato, ce ne sono un paio particolarmente degne di nota: l'AMR CD77 e lo Zanden 5000. In rete si trovano una molteplicità di schemi che lo implementano, più o meno sofisticati. L'ho implementato anche personalmente in un mio circuito, utilizzando un DAC per canale (quindi entrambi i canali del chip su un canale) in modo da farlo lavorare con architettura sign-magnitude, evitando così la commutazione dell'MSB al passaggio per lo zero, con evidenti benefici sul glitch. 1 1 Link al commento https://melius.club/topic/18761-anatomia-di-un-dac-anzi-di-molti-dac/page/60/#findComment-1138754 Condividi su altri siti Altre opzioni di condivisione...
Tronio Inviato 12 Marzo 2024 Condividi Inviato 12 Marzo 2024 1 ora fa, alexis ha scritto: ma si intravede una fine in questo sviluppo esponenziale delle complicanze? O uno pur spendendo l‘equivalente di un‘auto rischia seriamente di trovarsi un rottame in casa nel giro di un lustro? La seconda che hai detto. Chiamasi obsolescenza programmata, un virus ad orologeria che infetta qualsiasi apparecchiatura moderna e consente a chi produce di continuare a vendere agli stessi acquirenti, che da "clienti" si sono trasformati in "consumatori", prodotti dei quali non avrebbero alcun bisogno se qualcuno a monte non si fosse premurato di progettarli appositamente con una scadenza prefissata: vuoi perché il sistema operativo non è/sarà più supportato (smartphone e PC), vuoi perché non rispettano/rispetteranno più gli standard tecnologici attuali o più semplicemente perché gli manca/mancherà quel bit in più senza il quale il nero infrastrumentale resta "solo" un grigio al 99,9999%. Una delle (tante) ragioni per le quali aborro la musica liquida, soprattutto quella fruita tramite le piattaforme di streaming, non è soltanto la magmatica inconsistenza del "supporto" o il fastidio di dover pagare solo per un servizio e non per acquistare un bene, ma anche l'incertezza legata a degli standard sulla cui "evoluzione" non abbiamo alcun controllo. Se acquisto un giradischi da 10.000 Euro so che mi consentirà di ascoltare tutti gli LP che ho: quelli comprati ieri come quelli degli anni '50 ereditati da mio papà. Se spendo una cifra analoga per uno stramer/convertitore/trappolottodigitale so invece già per certo che nel giro di un lustro, appunto, mi servirà come minimo un altro upgrade per tenere il passo con le nuove regole che avranno deciso e imposto gli stessi individui che vendono questi apparecchi. 2 Link al commento https://melius.club/topic/18761-anatomia-di-un-dac-anzi-di-molti-dac/page/60/#findComment-1138767 Condividi su altri siti Altre opzioni di condivisione...
Andrea Mori Inviato 12 Marzo 2024 Autore Condividi Inviato 12 Marzo 2024 40 minuti fa, biox ha scritto: @Andrea Mori posti 2 FFT (che come affermi non sono entusiasmanti alle misure) e poi aggiungi che per te suonano bene. Finora hai evitato le misure (dicendo di rivolgersi ad Amir per quelle), però adesso devi spiegare questo passaggio logico, non ti pare ? Grazie Non c'è un passaggio logico, come ho scritto è una preferenza personale, personalmente non amo i circuiti che implementano eccessiva contro-reazione. Come ho scritto, quando progetto mi avvalgo di simulazioni ed anche di misure se necessario, ma alla fine ascolto sempre il risultato, e scelgo la soluzione che ritengo (riteniamo visto che siamo un gruppo) più naturale e realistica all'ascolto, a prescindere dal resto. Infatti, ho postato anche un esempio di un'amplificatore/buffer che ho progettato per utilizzarlo in uscita ai DAC, dove alla fine ho scelto quello che aveva più distorsione ma era privo di contro-reazione. Amir avrebbe sicuramente fatto la scelta opposta, questione di punti di vista, lui si basa esclusivamente sulle misure in regime stazionario, io ho un altro approccio. Ma come ho detto più volte non ho i mezzi, il tempo e le risorse per fare ricerca avanzata in campo audio, per cui, in alcuni casi, non ho modo di spiegare con numeri e formule le mie scelte progettuali. E' semplicemente una libertà che mi prendo. 1 Link al commento https://melius.club/topic/18761-anatomia-di-un-dac-anzi-di-molti-dac/page/60/#findComment-1138770 Condividi su altri siti Altre opzioni di condivisione...
Andrea Mori Inviato 12 Marzo 2024 Autore Condividi Inviato 12 Marzo 2024 45 minuti fa, Tronio ha scritto: La seconda che hai detto. Chiamasi obsolescenza programmata, un virus ad orologeria che infetta qualsiasi apparecchiatura moderna e consente a chi produce di continuare a vendere agli stessi acquirenti, che da "clienti" si sono trasformati in "consumatori", prodotti dei quali non avrebbero alcun bisogno se qualcuno a monte non si fosse premurato di progettarli appositamente con una scadenza prefissata Evidentemente non tutti i produttori ragionano in questo modo. Cito da un'intervista a Bruno Putzeys: "L'unica ragione per cui ho scelto i componenti discreti nel caso del DAC Mola-Mola è perché volevo uscire da quella corsa al successo. Ad esempio, un giorno la scelta di tutti ricadde su un certo chip TI o Burr-Brown, poi all'improvviso toccò a Cirrus Logic, poi ad Analog Devices e poi di nuovo a TI. Adesso è Sabre. Ogni volta che un'azienda annuncia un nuovo chip, tutti devono affrettarsi a lanciare un nuovo prodotto per non essere considerati obsoleti. Se non voglio passare le mie giornate a costruire applicazioni per l'ultimo chip del giorno, penso che dovrei costruire un circuito che semplicemente surclassi il migliore attuale con un margine così ampio che si può estrapolare dai dati storici che i circuiti integrati (chip DAC , intendo) non raggiungerà questo livello di prestazioni entro, diciamo, 10 o 15 anni. Quindi, almeno per 10 o 15 anni, posso dormire sonni tranquilli, sapendo che il DAC che ho realizzato nel lontano 2014 è ancora il prodotto di riferimento." Quindi c'è anche chi progetta per allontanare il più possibile l'obsolescenza, scegliendo soluzioni che esulano dalla corsa all'ultimo chip di grido. Sembrerebbe che il tempo gli stia dando ragione, dato che dopo 10 anni il Tambaqui è ancora uno dei riferimenti assoluti nella conversione digitale analogica. Evidentemente capire la tecnologia può aiutare anche a fare scelte ponderate proprio per evitare di rincorrere sempre l'ultima novità propinata ogni volta come soluzione definitiva. Infatti, in questo thread, sto cercando di descrivere ed analizzare le varie tecnologie implementabili. 1 Link al commento https://melius.club/topic/18761-anatomia-di-un-dac-anzi-di-molti-dac/page/60/#findComment-1138831 Condividi su altri siti Altre opzioni di condivisione...
Andrea Mori Inviato 12 Marzo 2024 Autore Condividi Inviato 12 Marzo 2024 1 ora fa, gfm ha scritto: siccome sia Ethernet che l' USB funzionano a "pacchetti" di dati, temo che serva a poco Come ho detto altre volte, non ha molto senso utilizzare un clock a 10MHz, a meno che non si sia obbligati a farlo per sincronizzare più dispositivi. Ma nella riproduzione non è necessario visto che si possono implementare soluzioni asincrone senza problemi di sorta. Una frequenza di clock di 10MHz non è divisibile per le due classiche famigli di frequenza di campionamento (x44.1 e x48), pertanto sarà imprescindibile implementare un circuito PLL che generi le frequenze necessarie. Questo inevitabilmente degrada le prestazioni dell'oscillatore a 10MHz, pur eccezionale che sia, perché un PLL, per sua natura, aggiunge rumore (jitter o rumore di fase, quello che preferite). Questo è il motivo per cui personalmente preferisco l'utilizzo di due oscillatori a frequenza fissa , senza la necessità di alcun PLL, uno per ogni famiglia di frequenza di campionamento. Link al commento https://melius.club/topic/18761-anatomia-di-un-dac-anzi-di-molti-dac/page/60/#findComment-1138836 Condividi su altri siti Altre opzioni di condivisione...
password Inviato 12 Marzo 2024 Condividi Inviato 12 Marzo 2024 1 ora fa, Andrea Mori ha scritto: limiti del TDA1541A sono i 16 bit, per il resto rimane un capolavoro assoluto nella storia della conversione digitale analogica creato dagli ingegneri della Philips. A parte questo innegabile limite, Perché pensi che il limite siano i 16 bit che garantiscono una dinamica di 96db teorici? Link al commento https://melius.club/topic/18761-anatomia-di-un-dac-anzi-di-molti-dac/page/60/#findComment-1138843 Condividi su altri siti Altre opzioni di condivisione...
biox Inviato 12 Marzo 2024 Condividi Inviato 12 Marzo 2024 1 ora fa, Andrea Mori ha scritto: Non c'è un passaggio logico, come ho scritto è una preferenza personale, personalmente non amo i circuiti che implementano eccessiva contro-reazione. Ok Come ho scritto, quando progetto mi avvalgo di simulazioni ed anche di misure se necessario, ma alla fine ascolto sempre il risultato, e scelgo la soluzione che ritengo (riteniamo visto che siamo un gruppo) più naturale e realistica all'ascolto, a prescindere dal resto. Ok Infatti, ho postato anche un esempio di un'amplificatore/buffer che ho progettato per utilizzarlo in uscita ai DAC, dove alla fine ho scelto quello che aveva più distorsione ma era privo di contro-reazione. Ok Amir avrebbe sicuramente fatto la scelta opposta, questione di punti di vista, lui si basa esclusivamente sulle misure in regime stazionario, io ho un altro approccio. Ecco queste differenze tra "regime stazionario" e immagino la dinamica della musica potresti approfondirle. Ma come ho detto più volte non ho i mezzi, il tempo e le risorse per fare ricerca avanzata in campo audio, per cui, in alcuni casi, non ho modo di spiegare con numeri e formule le mie scelte progettuali. E' semplicemente una libertà che mi prendo. Quindi, prendendo per buone le tue utili dissertazioni "tecnologiche", alla fine come si sceglie un DAC ? Torniamo agli "ascolti"? Servono le "misure"? Ci affidiamo ad una "tecnologia" per scremare? Lasciando perdere per ora il "prezzo" e il "brand". Sarà per questo che non mi decido a cambiare DAC... Ho aggiunto i commenti fra le righe Link al commento https://melius.club/topic/18761-anatomia-di-un-dac-anzi-di-molti-dac/page/60/#findComment-1138854 Condividi su altri siti Altre opzioni di condivisione...
Andrea Mori Inviato 12 Marzo 2024 Autore Condividi Inviato 12 Marzo 2024 1 ora fa, password ha scritto: Perché pensi che il limite siano i 16 bit che garantiscono una dinamica di 96db teorici? Perché ho ascoltato di meglio a 24 bit e a 1 bit, come del resto ho ascoltato di peggio a prescindere dalla risoluzione. La maggior parte dei DAC che ho avuto modo di ascoltare, a mio personalissimo parere, suona peggio di un TDA1541A ben implementato. Link al commento https://melius.club/topic/18761-anatomia-di-un-dac-anzi-di-molti-dac/page/60/#findComment-1138906 Condividi su altri siti Altre opzioni di condivisione...
Andrea Mori Inviato 12 Marzo 2024 Autore Condividi Inviato 12 Marzo 2024 1 ora fa, biox ha scritto: Ho aggiunto i commenti fra le righe Difficile approfondire, l’unico modo sarebbe fare ricerca avanzata in campo audio per scoprire se si possono fare misure diverse che siano in grado di correlarsi meglio a quello che percepiamo all’ascolto, ma è una strada non alla mia portata. Tuttavia, se si ritiene che le misure attuali siano perfettamente esplicative, allora non c’è niente da approfondire. Per quanto riguarda la scelta del DAC, personalmente effettuerei una profonda selezione sulla base della tecnologia adottata, e poi farei ascolti prolungati dei pochissimi che rimarrebbero. Salvo difetti evidentemente gravi, escluderei le misure dalle basi per la scelta. In realtà la mia scelta è stata diversa, dal momento che ho deciso di progettarli da solo. 1 Link al commento https://melius.club/topic/18761-anatomia-di-un-dac-anzi-di-molti-dac/page/60/#findComment-1138910 Condividi su altri siti Altre opzioni di condivisione...
Andrea Mori Inviato 12 Marzo 2024 Autore Condividi Inviato 12 Marzo 2024 Nei prossimi commenti descriverò le tecnologie delle alimentazioni utilizzabili per un DAC. Prima però alcune distinzioni tra le tipologie, in base alle quali alcune di queste saranno escluse dalla trattazione. Intanto, solitamente, per alimentare un DAC si usano regolatori e non alimentazioni non regolate (salvo alcuni casi particolarissimi), pertanto escluderò queste ultime dall'analisi. Escluderò anche la tipologia di regolatore di tensione più semplice, ossia quella basata su un semplice diodo zener, poiché è normalmente assai rumorosa e poco efficiente. Rimangono quindi due categorie di regolatori che si prestano all'uopo, ovvero i regolatori lineari e quelli commutati (switching). Escluderò anche gli alimentatori commutati poiché, personalmente, non li ritengo molto adatti ad essere utilizzati in un DAC dove si trattano segnali a basso livello, date le emissioni EMI/RFI che normalmente producono. L'analisi sarà quindi limitata ai regolatori lineari, che si possono distinguere in due grandi famiglie: i regolatori serie e quelli shunt. In realtà, tempo fa, ho realizzato anche una via di mezzo tra i suddetti, ossia un regolatore push-pull che riassume un po' entrambe le caratteristiche del regolatore serie e di quello shunt, anche se sarebbe più assimilabile al primo. Ne farò menzione solo a titolo divulgativo, dato che non ho idea se sia mai stato utilizzato in un apparecchio commerciale. Link al commento https://melius.club/topic/18761-anatomia-di-un-dac-anzi-di-molti-dac/page/60/#findComment-1139051 Condividi su altri siti Altre opzioni di condivisione...
biox Inviato 12 Marzo 2024 Condividi Inviato 12 Marzo 2024 @Andrea Mori Scremiamo ? Allora cominciamo (per quanto mi riguarda) : Tecnologia R2R (già escludiamo una bella fetta di DAC). Però, a parte le tue scelte e progettazioni personali, avevi promesso di parlare di casi concreti. Sono stato il primo a proporti Holo e hai detto che ne avresti fatto una disamina (ok, tecnologica). Per quanto riguarda le misure, ho già detto che le guardo ma non le considero esaustive. Vuoi più spazio, più alternative ? Scegli tra questi (non puoi conoscerli tutti) : Bel Canto e1X (6800$) (PCM1792A) Benchmark DAC3 HGC (2400$) (ES9028PRO) Bricasti M1SE (10000$) (tecnologia proprietaria) exaSound s88 mark II (7600$) (https://exasound.com/Products/s88StreamingDAC.aspx) 32bit ? Holo Audio May KTE L3 (5600$) (R2R) Mola Mola Tambaqui (13500$) (tecnologia proprietaria) Okto Dac8 Stereo (1290$) (ES9028PRO) Weiss Dac 502 (10700$) (https://weiss.ch/products/highend-hifi/dac502/) 32bit ? Questi DAC sono in classe A+ (top) secondo Stereophile 2023, ovviamente non sono gli unici. Nota : i prezzi sono quelli pubblicati dalla rivista, da verificare in € Nota : ho escluso tutti i DAC più costosi del Mola Mola (riferimento soggettivo) Rockna Wavelight (6000€) (R2R) Differenze di prezzo, di brand, di tecnologia e probabilmente di ascolto (le misure di Stereophile sono tutte ottime). Scegli quello che vuoi. Grazie Link al commento https://melius.club/topic/18761-anatomia-di-un-dac-anzi-di-molti-dac/page/60/#findComment-1139053 Condividi su altri siti Altre opzioni di condivisione...
Andrea Mori Inviato 12 Marzo 2024 Autore Condividi Inviato 12 Marzo 2024 13 minuti fa, biox ha scritto: @Andrea Mori Scremiamo ? Allora cominciamo (per quanto mi riguarda) : Tecnologia R2R (già escludiamo una bella fetta di DAC). Però, a parte le tue scelte e progettazioni personali, avevi promesso di parlare di casi concreti. Sono stato il primo a proporti Holo e hai detto che ne avresti fatto una disamina (ok, tecnologica). Per quanto riguarda le misure, ho già detto che le guardo ma non le considero esaustive. Vuoi più spazio, più alternative ? Scegli tra questi (non puoi conoscerli tutti) : Bel Canto e1X (6800$) (PCM1792A) Benchmark DAC3 HGC (2400$) (ES9028PRO) Bricasti M1SE (10000$) (tecnologia proprietaria) exaSound s88 mark II (7600$) (https://exasound.com/Products/s88StreamingDAC.aspx) 32bit ? Holo Audio May KTE L3 (5600$) (R2R) Mola Mola Tambaqui (13500$) (tecnologia proprietaria) Okto Dac8 Stereo (1290$) (ES9028PRO) Weiss Dac 502 (10700$) (https://weiss.ch/products/highend-hifi/dac502/) 32bit ? Questi DAC sono in classe A+ (top) secondo Stereophile 2023, ovviamente non sono gli unici. Nota : i prezzi sono quelli pubblicati dalla rivista, da verificare in € Nota : ho escluso tutti i DAC più costosi del Mola Mola (riferimento soggettivo) Rockna Wavelight (6000€) (R2R) Differenze di prezzo, di brand, di tecnologia e probabilmente di ascolto (le misure di Stereophile sono tutte ottime). Scegli quello che vuoi. Grazie Escludere la tecnologia R2R significa escludere (almeno in parte) l'Holo May che è il primo che ho preso a riferimento per l'analisi tecnologica che sto facendo. Quindi non posso escludere questa tecnologia. Non appena avrò descritto le tipologie di alimentazioni esaminerò appunto l'Holo May, che implementa più o meno tutto quello che ho descritto finora. Seguiranno poi almeno un altro paio di DAC che implementano la stessa tecnologia, almeno a titolo comparativo. Probabilmente il Denafrips Terminator Plus ed il Mark Levinson No 360S (quello che possedeva Amir fino a poco tempo fa), e se ci sarà tempo magari anche l'SMSL VMV D3 ed il Gustard R26. Poi passerò alla descrizione delle tecnologie sigma-delta (proprietarie o meno), e dopo questo analizzerò una serie di DAC che implementano questa tecnologia a partire proprio dal Mola Mola Tambaqui. Ne seguiranno altri, ma non so se riuscirò ad includere tutti quelli che hai elencato, dipenderà dal materiale che trovo in rete. 1 1 Link al commento https://melius.club/topic/18761-anatomia-di-un-dac-anzi-di-molti-dac/page/60/#findComment-1139079 Condividi su altri siti Altre opzioni di condivisione...
Messaggi raccomandati
Crea un account o accedi per lasciare un commento
Devi essere un membro per lasciare un commento
Crea un account
Iscriviti per un nuovo account nella nostra community. È facile!
Registra un nuovo accountAccedi
Sei già registrato? Accedi qui.
Accedi Ora