walge Inviato 23 Giugno 2021 Condividi Inviato 23 Giugno 2021 Salve riprendo il discorso sul fono Junior ( che presntai su Audioreview 412,415 e 418) che fu bruscamente interrotto dal black out informatico. L'interesse c'è stato e chiedo quindi chi volesse avere ulteriori approfondimenti di postare le richieste. In allegato, per ricordare, le foto del kit, il circuito elettrico ed alcune misure come la risposta in frequenza, l'analisi FFT. In aggiunta le foto dell'alimentatore stabilizzato HT e dei filamenti Walter 1 Link al commento https://melius.club/topic/2728-junior-phono-reprise/ Condividi su altri siti Altre opzioni di condivisione...
paolo75 Inviato 23 Giugno 2021 Condividi Inviato 23 Giugno 2021 Visto cha hai presentato poco tempo dopo anche il phono lcr, e mi sembra di capire che qualche parte di circuito era in comune o perlomeno simile( forse nell alimentazione), mi chiedevo, tanto se uno volesse decidere se fare l'uno o l'altro kit, che differenze all ascolto uno si deve aspettare dai due kit, o in che aspetto della riproduzione sonora si differenziano...o se uno è superiore all altro, ed in quali parametri Grazie Paolo Link al commento https://melius.club/topic/2728-junior-phono-reprise/#findComment-129511 Condividi su altri siti Altre opzioni di condivisione...
walge Inviato 23 Giugno 2021 Autore Condividi Inviato 23 Giugno 2021 Io non sono capace di fornire dettagli precisi in termini di musicalità sulle elettroniche che progetto e metto a punto. Mi dicono che suonano bene entrambi. Ovviamente l'LCR ha un costo non basso visto gli induttori e alcuni componenti a corredo e, in senso generale, mi dicono che sia più piacevole in termini musicali. Le voci, mi riportano, sono molto belle. E non manca certo di dinamica. Ho sempre considerato lo Junior un ottimo circuito facile da realizzare e non impegnativo ( del resto la prima versione la misi a punto nel 1994!) , poi si può raffinare con una componentistica di qualità ( a partire dalle valvole). I due circuiti sono simili come impostazione degli stadi attivi. Da tenere presente che l'alimentazione HT duale fa la sua bella figura! E' molto efficente ed aiuta nel rapporto s/n; ed è compatibile con i due circuiti con piccole modifiche alle tensioni. Walter Link al commento https://melius.club/topic/2728-junior-phono-reprise/#findComment-129522 Condividi su altri siti Altre opzioni di condivisione...
Lucent Inviato 24 Giugno 2021 Condividi Inviato 24 Giugno 2021 Il progetto phono junior e’ un solido stadio phono con la possibilita’ di partire con un costo contenuto e fare upgrade sulla componentistica in seguito. Il progetto phono Lcr alza il target sonoro e i costi. E’ un progetto raffinato e complesso che richiede accurata selezione dei componenenti passivi e dei ferri che sono la parte piu’ critica che caratterizzano il suono in maniera sublime…spero😀👍 Personalmente, ho scelto il phono Lcr in combinazione con il junior linea per la flessibilita’ operativa e la possibilita’ di upgrade infiniti…. 1 1 Link al commento https://melius.club/topic/2728-junior-phono-reprise/#findComment-130148 Condividi su altri siti Altre opzioni di condivisione...
Lucent Inviato 29 Giugno 2021 Condividi Inviato 29 Giugno 2021 Sto aspettando di ricevere a breve una versione personalizzata del phono Lcr, aspettative pazzesche😀🍀 Link al commento https://melius.club/topic/2728-junior-phono-reprise/#findComment-135111 Condividi su altri siti Altre opzioni di condivisione...
paolo75 Inviato 29 Giugno 2021 Condividi Inviato 29 Giugno 2021 interessante, cosa vuol dire personalizzata? te lo fai costruire?...dacci foto ,dettagli e successive prove di ascolto!!!😁 Link al commento https://melius.club/topic/2728-junior-phono-reprise/#findComment-135216 Condividi su altri siti Altre opzioni di condivisione...
Lucent Inviato 29 Giugno 2021 Condividi Inviato 29 Giugno 2021 Si mi stanno assemblando i ragazzi di Roma la sezione phono Lcr e la sezione junior in cases separati. ho gentilmente chiesto componenti selezionati e cases separati per poter installare condensatori di dimensioni importanti tipo duelund e aver spazio per prove e tuning estremo😂😂 walter sta procedendo con il phono che appena finito mi inviera’ per provarlo, postero’ tutto appena arriva😀 Link al commento https://melius.club/topic/2728-junior-phono-reprise/#findComment-135246 Condividi su altri siti Altre opzioni di condivisione...
paolo75 Inviato 29 Giugno 2021 Condividi Inviato 29 Giugno 2021 Bene! attendiano info allora!!!😉 Link al commento https://melius.club/topic/2728-junior-phono-reprise/#findComment-135288 Condividi su altri siti Altre opzioni di condivisione...
walge Inviato 30 Giugno 2021 Autore Condividi Inviato 30 Giugno 2021 L'LCR è in fase di completamento. Mancano le forature sul box che ho scelto e che mi sembra adeguato. Ci sarà da lavorare ancora. Le elettroniche sono quasi pronte. Interessante sarà la soluzione di dual mono assoluto partendo dai trasfromatori ed ogni sezione attiva+CF avrà il suo alimentatore dedicato ( usando una sezione della scheda HT stabilizzata), quindi due schede HT ( che contengono ognuna due sezioni distinte) + 2 schede filamenti ed ovviamente le due schede fono. Poi ci sarà la possibilità di variare il carico in ingresso su 6 valori differenti , il che farà comodo sia per le MM che MC Walter Walter Link al commento https://melius.club/topic/2728-junior-phono-reprise/#findComment-136219 Condividi su altri siti Altre opzioni di condivisione...
paolo75 Inviato 22 Luglio 2021 Condividi Inviato 22 Luglio 2021 @Lucent Come procedono i lavori?😄 siamo curiosi come scimmie!!! foto dell 'LCR e tutto il resto! 😉 Link al commento https://melius.club/topic/2728-junior-phono-reprise/#findComment-158773 Condividi su altri siti Altre opzioni di condivisione...
Lucent Inviato 22 Luglio 2021 Condividi Inviato 22 Luglio 2021 Walter sta procedendo, avendo chiesto molte modifiche ho reso tutto più complesso. Non ho ancora visto niente... attendo fiducioso😁👍 Link al commento https://melius.club/topic/2728-junior-phono-reprise/#findComment-159022 Condividi su altri siti Altre opzioni di condivisione...
walge Inviato 22 Luglio 2021 Autore Condividi Inviato 22 Luglio 2021 va avanti, con qualche imprevisto marginale W Link al commento https://melius.club/topic/2728-junior-phono-reprise/#findComment-159101 Condividi su altri siti Altre opzioni di condivisione...
ginius Inviato 21 Novembre 2021 Condividi Inviato 21 Novembre 2021 Volevo chiedere a walge se è normale avere un onda quadra con questa forma. Generatore di funzioni impostato su 1 khz 5 mv La sinusoidale è regolare. grazie Alessandro Link al commento https://melius.club/topic/2728-junior-phono-reprise/#findComment-277787 Condividi su altri siti Altre opzioni di condivisione...
walge Inviato 21 Novembre 2021 Autore Condividi Inviato 21 Novembre 2021 Ciao il test all'onda quadra in un riaa non è indicativo proprio per la circuitazione. Molto più importante è la risposta in frequenza e la THD in funzione della frequenza. Walter Link al commento https://melius.club/topic/2728-junior-phono-reprise/#findComment-278310 Condividi su altri siti Altre opzioni di condivisione...
walge Inviato 28 Luglio 2023 Autore Condividi Inviato 28 Luglio 2023 Psto due foto di una persona che lo ha assemblato. 2 Link al commento https://melius.club/topic/2728-junior-phono-reprise/#findComment-911077 Condividi su altri siti Altre opzioni di condivisione...
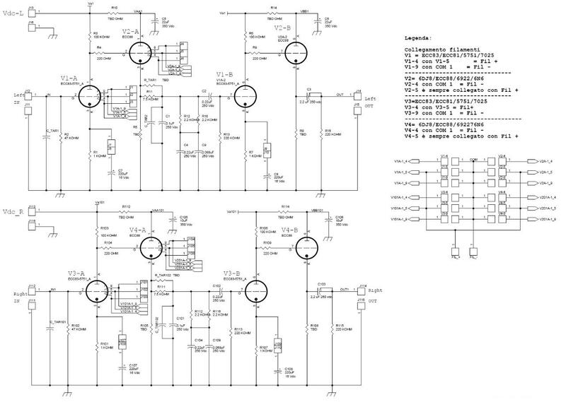
Membro_0021 Inviato 6 Agosto 2023 Condividi Inviato 6 Agosto 2023 @walge dalla schema del circuito del tuo alimentatore HT duale (che hai pubblicato più volte in questo forum) i primi due condensatori elettrolitici sono da 220uF invece nei progetti realizzati anche con 4 valvole da alimentare (come questo tuo phono Junior) noto che i condensatori sono da 100uF, come mai? Link al commento https://melius.club/topic/2728-junior-phono-reprise/#findComment-919431 Condividi su altri siti Altre opzioni di condivisione...
walge Inviato 6 Agosto 2023 Autore Condividi Inviato 6 Agosto 2023 Si possono montare entrambe i valori senza inficiare le prestazioni del circuito dato che a valle sia la stabilizzazione che il filtraggio è molto efficace Se uso diodi fast con non molta corrente di picco sopportabile uso i 100uF anche se c’è una resistenza in serie per limitarla W Link al commento https://melius.club/topic/2728-junior-phono-reprise/#findComment-919489 Condividi su altri siti Altre opzioni di condivisione...
Messaggi raccomandati
Crea un account o accedi per lasciare un commento
Devi essere un membro per lasciare un commento
Crea un account
Iscriviti per un nuovo account nella nostra community. È facile!
Registra un nuovo accountAccedi
Sei già registrato? Accedi qui.
Accedi Ora