morettoaudio Inviato 18 Gennaio 2022 Condividi Inviato 18 Gennaio 2022 Link al commento https://melius.club/topic/3388-finali-mono-irs2092-in-classe-d/page/35/#findComment-338577 Condividi su altri siti Altre opzioni di condivisione...
maxgazebo Inviato 18 Gennaio 2022 Condividi Inviato 18 Gennaio 2022 @morettoaudio Azz mi sa che hai ragione, non c'è zoccoletto il chip é montato con adattatore direttamente su scheda! Che sfiga....😔 Link al commento https://melius.club/topic/3388-finali-mono-irs2092-in-classe-d/page/35/#findComment-338614 Condividi su altri siti Altre opzioni di condivisione...
deaf ear Inviato 18 Gennaio 2022 Condividi Inviato 18 Gennaio 2022 10 ore fa, Gici HV ha scritto: consigliavano dei connettori Rotwell in effetti potrebbe essere, qua c'è una recensione https://www.tnt-audio.com/accessories/rothwell.html Come detto i miei ronzano se collegati alle sezione pre del Rega Mira 3 e sono invece silenziosi se collegati direttamente al DAC 1 Link al commento https://melius.club/topic/3388-finali-mono-irs2092-in-classe-d/page/35/#findComment-338668 Condividi su altri siti Altre opzioni di condivisione...
rebus Inviato 18 Gennaio 2022 Condividi Inviato 18 Gennaio 2022 Sarà ormai l'abitudine, la suggestione o il riordino dei cavi (anche se sul momento non mi aveva dato questa impressione) ma mi pare che il rumore dei miei sia molto meno percepibile, quasi trascurabile. Molto godibili questi finali per il prezzo! Purtroppo ho dimenticato di prendere da casa dei miei il vecchio pre per fare il confronto; per questo quindi dovrò aspettare la prossima settimana. Comunque farò ancora qualche esperimento con l'alimentazione, ma intanto me li godo così, e seguo con attenzione la discussione per vedere se qualcun altro ha soluzioni per ridurre ulteriormente il problema. A margine, ho anche notato che uno dei due suona più forte dell'altro (ed è anche quello che fa più rumore), però in effetti avevo sempre avuto questa impressione anche con l'amplificatore vecchio. Potrebbe essere il cavo? Link al commento https://melius.club/topic/3388-finali-mono-irs2092-in-classe-d/page/35/#findComment-338669 Condividi su altri siti Altre opzioni di condivisione...
peng Inviato 18 Gennaio 2022 Condividi Inviato 18 Gennaio 2022 @rebus prova a invertirli e vedi sono sono loro o se il problema sta da un'altra parte Link al commento https://melius.club/topic/3388-finali-mono-irs2092-in-classe-d/page/35/#findComment-338819 Condividi su altri siti Altre opzioni di condivisione...
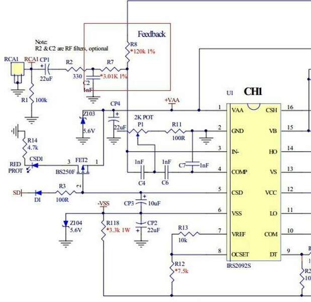
maxgazebo Inviato 18 Gennaio 2022 Condividi Inviato 18 Gennaio 2022 6 ore fa, deaf ear ha scritto: 17 ore fa, Gici HV ha scritto: consigliavano dei connettori Rotwell in effetti potrebbe essere, qua c'è una recensione https://www.tnt-audio.com/accessories/rothwell.html Come detto i miei ronzano se collegati alle sezione pre del Rega Mira 3 e sono invece silenziosi se collegati direttamente al DAC A mio giudizio, sia per esperienza diretta che per sensazioni dai feedback ricevuti da chi ha schede finali con IRS2092, il problema dei soffi/ronzii o come li si voglia chiamare sia dovuto all'eccessivo guadagno i tensione impostato di default su queste schede In pratica al chip IRS viene "detto" tramite una rete resistiva esterna di "moltiplicare" la tensione di ingresso per 40 volte, quindi un bel po' Questo può avere senso in sistemi di "una volta" analogiche, quando il livello di uscita era più basso...ora dai DAC si esce a 2V RMS, un bel po' più alto, per cui si raggiunge spesso un elevato livello di volume entro 1/4 del giro del potenziometro Inoltre, e qui è l'inghippo, avere un elevato guadagno significa amplificare molto anche i rumori, ed ecco che basta un minimo per avere differenze di rumore in uscita più o meno udibili Anche sulla mia scheda Sure AB32291 (stessa topologia circuitale degli ZeroZone) appena collegata si sentiva fruscìo, ed anche una sorta di "sfregolio" avvicinando meglio l'orecchio al TW, come fosse una sottoarmonica della frq di switching che entrava in banda udibile Sono riuscito a dimezzare il guadagno da 40 a 20 cambiando una resistenza del partitore come indicato dal DataSheet della I.R., ed infatti il rumore è quasi sparito, devi proprio avvicinare l'orecchio alla tromba (io ho driver a compressione) Il problema con la scheda ZeroZone è capire se la resistenza che determina il guadagno è "nominata" come da datasheet del costruttore, in pratica R7 che dovrebbe essere da 3Kohm, dove bisogna cambiarla con una da 6Kohm (il doppio per avere metà guadagno) Qui dettaglio dello schema "tipo" indicato dalla International Rectifier per il corretto funzionamento del loro chip, dove nel riquadro rosso le due resistenze che determinano il guadagno, dove si può toccare solo la R7 Sulla scheda ZeroZone bisognerebbe trovare la R7 e vedere il valore che c'è scritto...se c'è un 3K o simile è molto probabile sia stata mantenuta la numeratura dei componenti della Ev.Board di IR Link al commento https://melius.club/topic/3388-finali-mono-irs2092-in-classe-d/page/35/#findComment-339098 Condividi su altri siti Altre opzioni di condivisione...
morettoaudio Inviato 18 Gennaio 2022 Condividi Inviato 18 Gennaio 2022 Ossignurrr! Ma se te li mando mi fai una versione MKII? Scherzo grazie mille ma già ho visto che non sarà uno scherzo nemmeno riassemblare la scheda che ho comprato in sostituzione😩. Se posso aiutare in qualche modo ho l’oggettino smontato per qualsiasi foto Link al commento https://melius.club/topic/3388-finali-mono-irs2092-in-classe-d/page/35/#findComment-339253 Condividi su altri siti Altre opzioni di condivisione...
maxgazebo Inviato 19 Gennaio 2022 Condividi Inviato 19 Gennaio 2022 @morettoaudio 🤣 beh se eravamo in situazione più "comoda" magari una modifica l'avremmo pensata...purtroppo non ho quella scheda altimenti avrei controllato il circuito per capire se modifica fattibile L'unica cosa che si poteva capire su questa board è che OpAmp viene utilizzato, conoscendo i cinesi un qualcosa di basso livello, e magari anche fonte del fruscìo, ma bisognerebbe dissaldare gli 8 pin dello zoccoletto per capire Un'altra modifica da fare alla scheda sarebbe di togliere lOpAmp e metterci uno zoccoletto, in modo che si possa fare cambio di operazionale più comodamente 👍 Link al commento https://melius.club/topic/3388-finali-mono-irs2092-in-classe-d/page/35/#findComment-339523 Condividi su altri siti Altre opzioni di condivisione...
morettoaudio Inviato 19 Gennaio 2022 Condividi Inviato 19 Gennaio 2022 Magari lo dissaldo o lo strappo via tanto la scheda e’ morta. Ulteriori modifiche però credo che per me saranno infattibili su quella nuova. Per rispondere ad altri posso dire che per me non dovrebbe essere problema di sistemare i cavi perché ho smontato tutto l’impianto e ho collegato solo il minimo per vedere che succedeva. Il brusio+fischio era inalterato…me tapino Link al commento https://melius.club/topic/3388-finali-mono-irs2092-in-classe-d/page/35/#findComment-339928 Condividi su altri siti Altre opzioni di condivisione...
maxgazebo Inviato 19 Gennaio 2022 Condividi Inviato 19 Gennaio 2022 @morettoaudio si, why not...vedi se riesci a dissaldare il chip e toglierlo, vediamo che roba è...e magari se riesci a fare delle foto con telefonino alla parte del circuito del finale, ossia la parte davanti della aletta di raffreddamento con i mosfet attaccati...la parte "dietro" è per le bobine e condensatori di filtro + protezione altoparlanti Se riesci a fare delle foto a buona risoluzione sopra e sotto la scheda, vediamo se si capisce come sono numerati i componenti 👌 Link al commento https://melius.club/topic/3388-finali-mono-irs2092-in-classe-d/page/35/#findComment-339938 Condividi su altri siti Altre opzioni di condivisione...
Gici HV Inviato 19 Gennaio 2022 Condividi Inviato 19 Gennaio 2022 Ho preso dal mio pusher di str0nz@te per il fine tuning (mercatone cinese ) un cavo elettrico con iec,ben 3,99€,ho tagliato la Schuko e ho messo una 16a italiana senza collegare la massa appena ho tempo provo a sentire se cambia qualcosa.. Link al commento https://melius.club/topic/3388-finali-mono-irs2092-in-classe-d/page/35/#findComment-339944 Condividi su altri siti Altre opzioni di condivisione...
maxgazebo Inviato 19 Gennaio 2022 Condividi Inviato 19 Gennaio 2022 2 ore fa, Gici HV ha scritto: pusher di str0nz@te per il fine tuning 🤣 bellissimo!! 😂 Link al commento https://melius.club/topic/3388-finali-mono-irs2092-in-classe-d/page/35/#findComment-340136 Condividi su altri siti Altre opzioni di condivisione...
deaf ear Inviato 19 Gennaio 2022 Condividi Inviato 19 Gennaio 2022 21 ore fa, morettoaudio ha scritto: se te li mando mi fai una versione MKII certo che una bella versione moddata @maxgazebo e con possibilità di rolling dell'opamp farebbe gola 😅 Link al commento https://melius.club/topic/3388-finali-mono-irs2092-in-classe-d/page/35/#findComment-340148 Condividi su altri siti Altre opzioni di condivisione...
maxgazebo Inviato 19 Gennaio 2022 Condividi Inviato 19 Gennaio 2022 27 minuti fa, deaf ear ha scritto: certo che una bella versione moddata @maxgazebo e con possibilità di rolling dell'opamp farebbe gola 😅 Eh, certamente, il problema è che non ho la scheda...è mia intenzione prenderla comunque, malgrado la mia Sure AB32291 va che è una skeggia...ora, preso dalla follia moddiva, ho comprato tutti i condensatori elettrolitici nuovi, tutti quelli che ci sono sulla scheda, della Nichicon e Panasonic a basso ESR, perchè quelli che ci sono montati sono marchio cinese sconosciuto...e per l'ingresso sul segnale un Nichicon KZ Muse Gold da 22uF...il tutto a 25 euro spediti...poi vi farò sapere 👌 Link al commento https://melius.club/topic/3388-finali-mono-irs2092-in-classe-d/page/35/#findComment-340181 Condividi su altri siti Altre opzioni di condivisione...
morettoaudio Inviato 21 Gennaio 2022 Condividi Inviato 21 Gennaio 2022 ecchete ka, con una mossa piu' da idraulico che da elettrotecnico... Link al commento https://melius.club/topic/3388-finali-mono-irs2092-in-classe-d/page/35/#findComment-342082 Condividi su altri siti Altre opzioni di condivisione...
morettoaudio Inviato 21 Gennaio 2022 Condividi Inviato 21 Gennaio 2022 SSM2135 ?16 G9398 Link al commento https://melius.club/topic/3388-finali-mono-irs2092-in-classe-d/page/35/#findComment-342124 Condividi su altri siti Altre opzioni di condivisione...
maxgazebo Inviato 21 Gennaio 2022 Condividi Inviato 21 Gennaio 2022 28 minuti fa, morettoaudio ha scritto: SSM2135 ?16 G9398 Si, eccolo https://www.analog.com/media/en/technical-documentation/data-sheets/SSM2135.pdf Vediamo un attimo di che si tratta...non lo conoscevo Sembra comunque un buon OpAmp, la Analog Devices non è l'utlima arrivata...è ingresso a bipolare, si potrebbe provare con l'ottimo OPA1612 oppure LME49720 di BurrBrown/Texas Hai visto che OpAmp era previsto? sulla scheda c'è scritto 5532, evidentemente questa modifica l'hanno fatta per migliorare la qualità del prodotto Link al commento https://melius.club/topic/3388-finali-mono-irs2092-in-classe-d/page/35/#findComment-342152 Condividi su altri siti Altre opzioni di condivisione...
Wolf65 Inviato 21 Gennaio 2022 Condividi Inviato 21 Gennaio 2022 33 minuti fa, morettoaudio ha scritto: SSM2135 Dovrebbe essere un Analog Devices https://www.analog.com/en/products/ssm2135.html#product-overview Link al commento https://melius.club/topic/3388-finali-mono-irs2092-in-classe-d/page/35/#findComment-342178 Condividi su altri siti Altre opzioni di condivisione...
Messaggi raccomandati
Crea un account o accedi per lasciare un commento
Devi essere un membro per lasciare un commento
Crea un account
Iscriviti per un nuovo account nella nostra community. È facile!
Registra un nuovo accountAccedi
Sei già registrato? Accedi qui.
Accedi Ora