Boris Lametta Inviato 19 Agosto 2021 Condividi Inviato 19 Agosto 2021 Salve a tutti, dopo molte realizzazioni a SS ho realizzato un preampli Aikido ed un finale a tubi che mi hanno impressionato molto positivamente e che mi hanno ”traghettato” (definitivamente?) in questo fantastico mondo. Ora, sarei alla ricerca di uno schema di concezione più recente rispetto ai classici, e forse un pò datati, schemi anni 50/60 (mullard, dynaco….) e che, tra le altre cose, si interfacci anche meglio con le sorgenti attuali. Gradirei giusto qualche watt in più dei 10 W/Ch del mio adorato PP di El84. Diciamo che una ventina di W/Ch andrebbero bene, anche se qualcuno in più non mi farebbe schifo 😀, ma che siano di alta qualità. Come valvola finale utilizzerei la El34 per le sue buone doti musicali e la sua linearità, in configurazione PP per un miglior pilotaggio degli altoparlanti, ma naturalmente non sono escluse a priori altre configurazioni (Single Ended Parallelo?). Avreste qualche schema idoneo da segnalarmi e che magari avete realizzato o anche solo ascoltato? Grazie mille. Link al commento https://melius.club/topic/3515-schema-%E2%80%9Cmoderno%E2%80%9D-per-finale-push-pull-el34/ Condividi su altri siti Altre opzioni di condivisione...
audio2 Inviato 19 Agosto 2021 Condividi Inviato 19 Agosto 2021 se vuoi più potenza puoi andare sulle 845, in push pull senza tirargli il collo più di tanto dovresti andare sui 40 watt per canale, ma l' ampli diventa più impegnativo di uno con le el34. se vuoi anche altre capacità di pilotaggio io manterrei lo schema pp e non andrei sul s.e. Link al commento https://melius.club/topic/3515-schema-%E2%80%9Cmoderno%E2%80%9D-per-finale-push-pull-el34/#findComment-186104 Condividi su altri siti Altre opzioni di condivisione...
Boris Lametta Inviato 19 Agosto 2021 Autore Condividi Inviato 19 Agosto 2021 L'utilizzo delle 845 è molto impegnativo per costi, tensioni elevatissime, trasformatori....e quindi fuori portata. Il candidato ideale è PP con le El34 ma possibilmente di progettazione e concezione più moderna e che ben si adatti quindi, in termini di sensibilità, ai livelli di uscita delle sorgenti odierne. Altrimenti ci sarebbero i soliti tipo Mullard 5-20 (1955) che non so se oggi abbiano ancora un loro perchè visto i guadagni a volte ingestibili e di conseguenza il probabile problematico interfacciamento. Link al commento https://melius.club/topic/3515-schema-%E2%80%9Cmoderno%E2%80%9D-per-finale-push-pull-el34/#findComment-186348 Condividi su altri siti Altre opzioni di condivisione...
SHAR_BO Inviato 19 Agosto 2021 Condividi Inviato 19 Agosto 2021 Negli ultimi numeri di CHF stanno pubblicando un PP di EL34 che promette bene Link al commento https://melius.club/topic/3515-schema-%E2%80%9Cmoderno%E2%80%9D-per-finale-push-pull-el34/#findComment-186719 Condividi su altri siti Altre opzioni di condivisione...
mariovalvola Inviato 20 Agosto 2021 Condividi Inviato 20 Agosto 2021 Questo è un classico ma è molto furbo e con un padre nobilissimo. Norman H. Crowhurst Link al commento https://melius.club/topic/3515-schema-%E2%80%9Cmoderno%E2%80%9D-per-finale-push-pull-el34/#findComment-186776 Condividi su altri siti Altre opzioni di condivisione...
Moderatori joe845 Inviato 20 Agosto 2021 Moderatori Condividi Inviato 20 Agosto 2021 Interessante, perché il doppio trafo in uscita? G Link al commento https://melius.club/topic/3515-schema-%E2%80%9Cmoderno%E2%80%9D-per-finale-push-pull-el34/#findComment-186805 Condividi su altri siti Altre opzioni di condivisione...
Membro_0020 Inviato 20 Agosto 2021 Condividi Inviato 20 Agosto 2021 @mariovalvola sarebbe possibile fare un PP di EL34 a triodo che funzioni con feedback basso (o nullo???) ed in classe A ? Qualora fosse possibile avrebbe senso? Quanti watt RMS x canale potrebbe erogare su 8 ohm ? Link al commento https://melius.club/topic/3515-schema-%E2%80%9Cmoderno%E2%80%9D-per-finale-push-pull-el34/#findComment-186845 Condividi su altri siti Altre opzioni di condivisione...
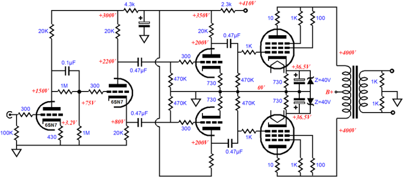
Boris Lametta Inviato 20 Agosto 2021 Autore Condividi Inviato 20 Agosto 2021 Grazie a tutti, avrei trovato questo schema del buon Broskie di tubecad: dettagli qui https://tubecad.com/2010/03/blog0183.htm Mi piacerebbe avere l'opinione di@mariovalvola in merito a tale schema e, se possibile visto che non è menzionata nell'articolo, desumere la potenza d'uscita (credo 15/18 W/ch?). Link al commento https://melius.club/topic/3515-schema-%E2%80%9Cmoderno%E2%80%9D-per-finale-push-pull-el34/#findComment-186866 Condividi su altri siti Altre opzioni di condivisione...
mariovalvola Inviato 20 Agosto 2021 Condividi Inviato 20 Agosto 2021 @joe845 E' un modo semplice per utilizzare trasformatori relativamente più economici. Se così non fosse, dovrebbero avere le prese per i catodi con un corretto rapporto di trasformazione. una veloce spiegazione @Collegatiper In classe A, a triodo, dovresti arrivare a circa 14-15W con 10KOhm da anodo a anodo , 420-430Vb ( poco meno di 400Vak ). Tieni presente che un minimo di feedback ci dovrebbe essere e sarebbe da dosare in funzione del fattore di smorzamento voluto. In classe A1 ( o più che ampiamente in classe A1 ), il carico anodico , non può che essere molto alto per tenere la retta di carico più orizzontale possibile evitando la prematura interdizione di uno dei tubi o il raggiungimento precoce della griglia a potenziale non più negativo. Un trasformatore del genere è fattibilissimo ma è più impegnativo dei soliti 5K usati frequentemente. Non a caso Wiliamson nel 1947, aveva già compreso tutto. Link al commento https://melius.club/topic/3515-schema-%E2%80%9Cmoderno%E2%80%9D-per-finale-push-pull-el34/#findComment-186881 Condividi su altri siti Altre opzioni di condivisione...
mariovalvola Inviato 20 Agosto 2021 Condividi Inviato 20 Agosto 2021 @Boris Lametta Ci sono, nell'articolo, alcuni spunti interessanti e un collegamento degli elettrodi usato ma non frequentemente. Il resto è piuttosto standard. A me piace poter regolare le correnti in ogni tubo per equilibrare staticamente il push-pull. Senza usare il bias fisso, Williamson aveva suggerito un buon sistema 1 Link al commento https://melius.club/topic/3515-schema-%E2%80%9Cmoderno%E2%80%9D-per-finale-push-pull-el34/#findComment-186886 Condividi su altri siti Altre opzioni di condivisione...
Membro_0020 Inviato 20 Agosto 2021 Condividi Inviato 20 Agosto 2021 5 minuti fa, mariovalvola ha scritto: . Non a caso Wiliamson nel 1947, aveva già compreso tutto. L’ampli di Williamson prevede quindi uso a pentodo, tassi di controreazione più elevati e funzionamento in classe AB o B quindi ? Link al commento https://melius.club/topic/3515-schema-%E2%80%9Cmoderno%E2%80%9D-per-finale-push-pull-el34/#findComment-186887 Condividi su altri siti Altre opzioni di condivisione...
mariovalvola Inviato 20 Agosto 2021 Condividi Inviato 20 Agosto 2021 4 minuti fa, Collegatiper ha scritto: L’ampli di Williamson prevede quindi uso a pentodo, tassi di controreazione più elevati e funzionamento in classe AB o B quindi ? Veramente, Williamson, proponeva un ampli con due tetrodi a fascio (KT66) collegati a triodo in classe A con alto carico anodico. Il feedback era intorno ai 20 dB ma funzionava decentemente anche senza. Link al commento https://melius.club/topic/3515-schema-%E2%80%9Cmoderno%E2%80%9D-per-finale-push-pull-el34/#findComment-186891 Condividi su altri siti Altre opzioni di condivisione...
mariovalvola Inviato 20 Agosto 2021 Condividi Inviato 20 Agosto 2021 @Boris Lametta La potenza di uscita e il regime di funzionamento dipendono anche dall'impedenza del primario. Non ho trovato informazioni Link al commento https://melius.club/topic/3515-schema-%E2%80%9Cmoderno%E2%80%9D-per-finale-push-pull-el34/#findComment-186893 Condividi su altri siti Altre opzioni di condivisione...
Membro_0020 Inviato 20 Agosto 2021 Condividi Inviato 20 Agosto 2021 @mariovalvola grazie della delucidazione. Link al commento https://melius.club/topic/3515-schema-%E2%80%9Cmoderno%E2%80%9D-per-finale-push-pull-el34/#findComment-186895 Condividi su altri siti Altre opzioni di condivisione...
mariovalvola Inviato 20 Agosto 2021 Condividi Inviato 20 Agosto 2021 @Collegatiper http://www.r-type.org/pdfs/dtnw-amp.pdf Link al commento https://melius.club/topic/3515-schema-%E2%80%9Cmoderno%E2%80%9D-per-finale-push-pull-el34/#findComment-186896 Condividi su altri siti Altre opzioni di condivisione...
mariovalvola Inviato 20 Agosto 2021 Condividi Inviato 20 Agosto 2021 Ci sono molte possibilità. Bisognerebbe vedere cosa serve, che diffusori si hanno, e la qualità delle EL34 disponibili Link al commento https://melius.club/topic/3515-schema-%E2%80%9Cmoderno%E2%80%9D-per-finale-push-pull-el34/#findComment-187088 Condividi su altri siti Altre opzioni di condivisione...
Boris Lametta Inviato 20 Agosto 2021 Autore Condividi Inviato 20 Agosto 2021 @mariovalvola dallo schema di Broskie, con l'opportuno TU (quale?) quanta potenza credi, spannometricamente, si riuscirebbe a tirar fuori? Ricordo che mi bastrebbero una ventina di W/ch in quanto credo che sia meglio averne 20 di buona qualità che 30 o più ma qualitativamente inferiori. Naturalmente se credi che ci sia uno schema altrettanto semplice ma di sicura bontà, da recuperare dal tuo immenso know-how, ti pregherei di proporlo. Grazie Link al commento https://melius.club/topic/3515-schema-%E2%80%9Cmoderno%E2%80%9D-per-finale-push-pull-el34/#findComment-187148 Condividi su altri siti Altre opzioni di condivisione...
mariovalvola Inviato 20 Agosto 2021 Condividi Inviato 20 Agosto 2021 @Boris Lametta Io sono solo una discreta "casalinga" 20W, probabilmente li tiri fuori ma non in classe A. La corrente di risposo è troppo bassa per pensarci. Fammi vedere se trovo qualcosa su MJ. Guarda che lo schema di Broskie è solo apparentemente semplice. Link al commento https://melius.club/topic/3515-schema-%E2%80%9Cmoderno%E2%80%9D-per-finale-push-pull-el34/#findComment-187270 Condividi su altri siti Altre opzioni di condivisione...
Messaggi raccomandati
Crea un account o accedi per lasciare un commento
Devi essere un membro per lasciare un commento
Crea un account
Iscriviti per un nuovo account nella nostra community. È facile!
Registra un nuovo accountAccedi
Sei già registrato? Accedi qui.
Accedi Ora