mariovalvola Inviato 25 Agosto 2021 Condividi Inviato 25 Agosto 2021 Se tu avessi un DMM in grado di leggere correttamente un segnale sinusoidale tra 5Hz e 200 KHz, sarebbe perfetto insieme a un generatore di segnali decente. Oscilloscopi USB, dipende. Link al commento https://melius.club/topic/3515-schema-%E2%80%9Cmoderno%E2%80%9D-per-finale-push-pull-el34/page/4/#findComment-191957 Condividi su altri siti Altre opzioni di condivisione...
Boris Lametta Inviato 25 Agosto 2021 Autore Condividi Inviato 25 Agosto 2021 Purtroppo solo normalissimi DMM. Come TU ci sarebbe anche: https://www.hammfg.com/files/parts/pdf/1645A.pdf che ha impedenza primaria 5K (come lundahl dello schema), 30W, uscite 4-8-16 ohm e 70V. A cosa serve l'uscita 70V? Potrebbe andare? Link al commento https://melius.club/topic/3515-schema-%E2%80%9Cmoderno%E2%80%9D-per-finale-push-pull-el34/page/4/#findComment-191973 Condividi su altri siti Altre opzioni di condivisione...
mariovalvola Inviato 25 Agosto 2021 Condividi Inviato 25 Agosto 2021 Non comprendo. Hai trovato un progetto completo. Prova a realizzarlo così. Se dimensioni correttamente il telaio, avrai modo di utilizzare quello che vorrai dopo. Link al commento https://melius.club/topic/3515-schema-%E2%80%9Cmoderno%E2%80%9D-per-finale-push-pull-el34/page/4/#findComment-191995 Condividi su altri siti Altre opzioni di condivisione...
Antonino Inviato 26 Agosto 2021 Condividi Inviato 26 Agosto 2021 Visto che si parlava all'inizio di suono ,schema "moderno",molto semplicemente partendo dalle mie modeste e semplici esperienze pratiche ti consiglio la configurazione a triodo con el34 con basso o zero feedback A mio parere suona più veloce e dinamico per lo meno dalle prove che feci tanti anni fa',con meno potenza . Certo ti servirebbe un minimo di strumenti per controllare il tutto che compri con pochi soldi Link al commento https://melius.club/topic/3515-schema-%E2%80%9Cmoderno%E2%80%9D-per-finale-push-pull-el34/page/4/#findComment-192203 Condividi su altri siti Altre opzioni di condivisione...
mariovalvola Inviato 26 Agosto 2021 Condividi Inviato 26 Agosto 2021 @Antonino È una strada. Però, ricordiamoci che con certi diffusori, un minimo di fattore di smorzamento potrebbe essere utile. Per questo motivo e per la necessità di lavorare a triodo il carico anodico dello stadio finale dovrebbe essere uguale o superiore ai 10.000 Ohm. Ovviamente, senza feedback globale, lo stadio driver diverrebbe più semplice ma non troppo. 1 Link al commento https://melius.club/topic/3515-schema-%E2%80%9Cmoderno%E2%80%9D-per-finale-push-pull-el34/page/4/#findComment-192204 Condividi su altri siti Altre opzioni di condivisione...
Antonino Inviato 26 Agosto 2021 Condividi Inviato 26 Agosto 2021 @mariovalvola Infatti usavo questa configurazione per pilotare un largabanda a buona efficienza In effetti è una strada semplice per avere un buon risultato,usavo i famigerati trasformatori di Nuova elettronica,che però mi pare sono di diverse versioni,gli ultimi meglio performanti Interessanti gli articoli di Aloia che percorre questa strada con i suoi valvolari a basso o zero feedback,non ricordo,a triodo ,complessi e ingombranti Comunque credo che che un valvolare che tiri fuori una buona potenza ,veloce e dinamico sia sempre un progetto piuttosto ambizioso sia solo per i costi di alimentazione e trasformatori d'uscita ,bisogna sapere quello che si vuole fare Molto piu' facile tirare fuori 15 watt a triodo ,se si hanno diffusori facili Link al commento https://melius.club/topic/3515-schema-%E2%80%9Cmoderno%E2%80%9D-per-finale-push-pull-el34/page/4/#findComment-192212 Condividi su altri siti Altre opzioni di condivisione...
Antonino Inviato 26 Agosto 2021 Condividi Inviato 26 Agosto 2021 Ovviamente sono considerazioni semplicistiche di chi ha solo messo solo qualcosa che funziona alla meno peggio con le valvole Che suonano sempre piuttosto bene con diffusori efficienti e carico facile ! Link al commento https://melius.club/topic/3515-schema-%E2%80%9Cmoderno%E2%80%9D-per-finale-push-pull-el34/page/4/#findComment-192309 Condividi su altri siti Altre opzioni di condivisione...
walge Inviato 26 Agosto 2021 Condividi Inviato 26 Agosto 2021 @Boris Lametta trova una buona scheda audio esterna e scaricati la versione free di Arta; leggi qualche tutorial e ti fai un attenuatore . Così si inzia. Poi per i trafo le soluzioni si trovano. Quello che ti ho indicato a mio parere va bene a puoi polarizzare lo stadio di uscita fino ad un 50% in classe A e se usi L'UL il rendimento del circuito migliora. E rimane ovvio che una ottimizzazione del feedback è necessaria ma solo avendo quel minimo di strumentazione la puoi verificare. Con una scheda audio 24bit/192kHz arrivi ad una larghezza di banda di 96 kHz che è sufficente per capirci qualcosa. Walter 1 Link al commento https://melius.club/topic/3515-schema-%E2%80%9Cmoderno%E2%80%9D-per-finale-push-pull-el34/page/4/#findComment-192370 Condividi su altri siti Altre opzioni di condivisione...
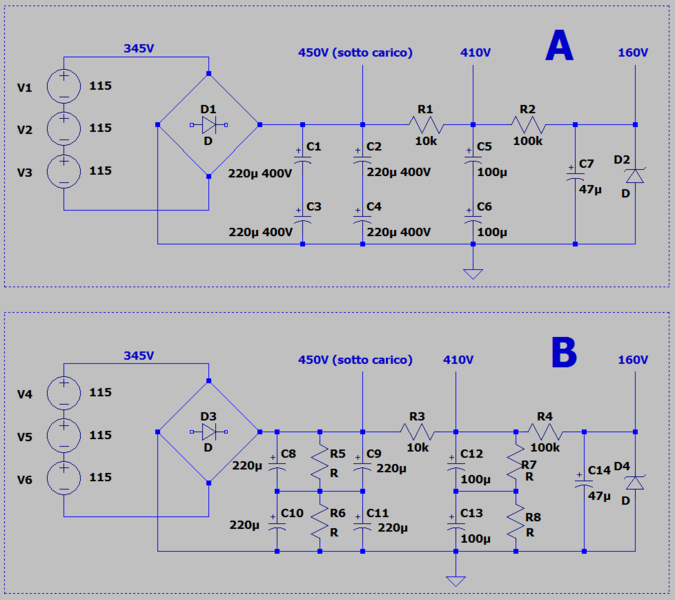
Boris Lametta Inviato 28 Agosto 2021 Autore Condividi Inviato 28 Agosto 2021 Egregi signori, come faccio di solito, e visto che un po di componenti li ho già in casa, sto pianificando la realizzaaione di un prototipo da banco di un solo canale dello schema di Claus. Ciò allo scopo di testarne eventuali problematiche, (arriveranno questo è certo) la bontà e fare tesoro di questo per la futura e molto meno disposta a concedere errori, realizzazione del telaio. Parliamo di ALIMENTAZIONE. Mi ritrovo 2 toroidali di alim. con 2 uscite da 115Vac @400mA ciscuno, quindi un totale di 4. Utilizzerei 3 uscite in serie per un totale di 345Vac e la quarta per la polarizzazione della griglia negativa. Non disponendo di presa centrale dovrò mettere i condensatori da 400V in serie dimezzandone quindi la capacità, ma radoppiandoli in numero. A tlale proposito, considerato che dispongo solo di cap da 400V, sono necessari i partitori di tensione per i condansatori (caso B) per garantire una equa ripartizione della tensione sugli stessi? Oppure possono essere omessi come nel caso A. Naturalmente l'HT sarà demandato ad altro trasformatore. Per ora basta così😀. Link al commento https://melius.club/topic/3515-schema-%E2%80%9Cmoderno%E2%80%9D-per-finale-push-pull-el34/page/4/#findComment-194163 Condividi su altri siti Altre opzioni di condivisione...
mariovalvola Inviato 28 Agosto 2021 Condividi Inviato 28 Agosto 2021 Io ti consiglierei di usare quello che consigliava il progettista. Link al commento https://melius.club/topic/3515-schema-%E2%80%9Cmoderno%E2%80%9D-per-finale-push-pull-el34/page/4/#findComment-194375 Condividi su altri siti Altre opzioni di condivisione...
Boris Lametta Inviato 28 Agosto 2021 Autore Condividi Inviato 28 Agosto 2021 2 ore fa, mariovalvola ha scritto: Io ti consiglierei di usare quello che consigliava il progettista. Infatti è proprio quello, solo con le lievi modifiche menzionate per adattarlo a ciò che ho in casa, e a meno di qualche mia svista, elettricamente equivalenti (almeno per lo scopo). Naturalmente, come ho già specificato, trattasi di un test prototipale di valutazione complessiva, e resta comunque scontato che nella eventuale futura versione definitiva verrebbe montato un TA idoneo con relativa PSU. Link al commento https://melius.club/topic/3515-schema-%E2%80%9Cmoderno%E2%80%9D-per-finale-push-pull-el34/page/4/#findComment-194468 Condividi su altri siti Altre opzioni di condivisione...
sandrelli Inviato 28 Agosto 2021 Condividi Inviato 28 Agosto 2021 Il 26/8/2021 at 07:47, Antonino ha scritto: Visto che si parlava all'inizio di suono ,schema "moderno",molto semplicemente partendo dalle mie modeste e semplici esperienze pratiche ti consiglio la configurazione a triodo con el34 con basso o zero feedback A mio parere suona più veloce e dinamico per lo meno dalle prove che feci tanti anni fa',con meno potenza . Quoto e confermo. Link al commento https://melius.club/topic/3515-schema-%E2%80%9Cmoderno%E2%80%9D-per-finale-push-pull-el34/page/4/#findComment-194564 Condividi su altri siti Altre opzioni di condivisione...
walge Inviato 28 Agosto 2021 Condividi Inviato 28 Agosto 2021 @Boris Lametta francamente non capisco cosa vorresti fare con l'alimentatore. due avvolgimenti in serie di danno 230 vac che corrispondono a 320 Vdc sufficenti per avere un buon classe A con i punti di lavoro corretti e sempre avendo un ottimo trafo di uscita. Anche perchè la corrente massima affermi che sia 400 mA Tieni presente che in full classe A la corrente di riposo e la relativa dissipazione di placca si attestanto intorno al 90% delle capacità della 34. Poi altri discorsi a corredo si dovrebbe ro fare ma direi che la teoria è questa. Magari non avrai una grande potenza a disposizione ma è realtivo Walter Link al commento https://melius.club/topic/3515-schema-%E2%80%9Cmoderno%E2%80%9D-per-finale-push-pull-el34/page/4/#findComment-194666 Condividi su altri siti Altre opzioni di condivisione...
Antonino Inviato 29 Agosto 2021 Condividi Inviato 29 Agosto 2021 L'alimentatore pre driver è troppo semplificato devi stabilizzare l'anodica e l'alimentatore filamenti Ecco un esempio : http://www.audiodesignguide.com/ba/aliment.jpg Link al commento https://melius.club/topic/3515-schema-%E2%80%9Cmoderno%E2%80%9D-per-finale-push-pull-el34/page/4/#findComment-194959 Condividi su altri siti Altre opzioni di condivisione...
Boris Lametta Inviato 29 Agosto 2021 Autore Condividi Inviato 29 Agosto 2021 Effettivamente, come da mia richiesta iniziale una ventina di watt/canale di quelli buoni in classe A mi andrebbe benissimo. A tal proposito sul Nr 71 di CHF è stato presentato un push pull di EL34 connesse a triodo e polarizzate in classe A. Gentilmente, se qualcuno possedesse tale rivista, potrebbe contattami in privato? Grazie. Link al commento https://melius.club/topic/3515-schema-%E2%80%9Cmoderno%E2%80%9D-per-finale-push-pull-el34/page/4/#findComment-194961 Condividi su altri siti Altre opzioni di condivisione...
Boris Lametta Inviato 29 Agosto 2021 Autore Condividi Inviato 29 Agosto 2021 @Antonino, grazie. Certamente tutto è migliorabile, ma io volevo partire dallo schema proposto dal progettista proprio per qull'ampli. Link al commento https://melius.club/topic/3515-schema-%E2%80%9Cmoderno%E2%80%9D-per-finale-push-pull-el34/page/4/#findComment-194966 Condividi su altri siti Altre opzioni di condivisione...
Antonino Inviato 29 Agosto 2021 Condividi Inviato 29 Agosto 2021 Purtroppo l'alimentazione fa' la differenza e la qualità cambia nettamente con un'alimentazione più curata Secondo me non ha senso costruire un push pull semplificato,anche la qualità dei i condensatori e' importante e costano Tanto vale comprare un finale commerciale usato si spende di meno e lo si rivende facilmente A meno che non ci si trova trasformatori d'uscita è alimentazione in casa e si vuole giocare Anche perché il suono degli amplificatori a stato solido è andato aventi e faresti un amplificatore obsoleto che ha poco senso Ovviamente se si vuole sperimentare e imparare a realizzare amplificatori a valvole va' benissimo tutto Link al commento https://melius.club/topic/3515-schema-%E2%80%9Cmoderno%E2%80%9D-per-finale-push-pull-el34/page/4/#findComment-194977 Condividi su altri siti Altre opzioni di condivisione...
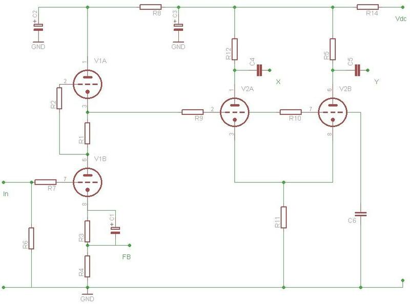
walge Inviato 29 Agosto 2021 Condividi Inviato 29 Agosto 2021 In un finale non ha senso stabilizzare i filamenti delle valvole di ingresso. Maagri si possono alimentare con un ponte diodi ed una buona capacità, tanto per spuntare quel pelino in più sul rapporto s/n Poi, e lo ripeto, uno schema elettrico di qualità si trova ma la differenza la fa il trafo di uscita. In allegato lo schema di ingresso e splitter; ECC88+ 6H6 o 6H30. Accoppiamento in dc tra ingresso e phase splitter, da dimensionare opportunamente. Poi, più semplice, lo stesso schema con l'accppiamento on ac Ottmo swing e basse distorsioni Link al commento https://melius.club/topic/3515-schema-%E2%80%9Cmoderno%E2%80%9D-per-finale-push-pull-el34/page/4/#findComment-195147 Condividi su altri siti Altre opzioni di condivisione...
Messaggi raccomandati
Crea un account o accedi per lasciare un commento
Devi essere un membro per lasciare un commento
Crea un account
Iscriviti per un nuovo account nella nostra community. È facile!
Registra un nuovo accountAccedi
Sei già registrato? Accedi qui.
Accedi Ora