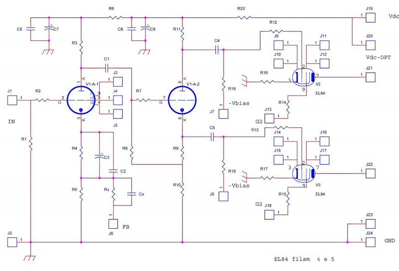
walge Inviato 27 Settembre 2021 Condividi Inviato 27 Settembre 2021 Tempo fa su Audioreview presentai un progetto di un push pull di EL84 in configurazione a pentodo, in classe A, una soluzione non proprio standard. Ultimamente sto finendo la versione definitiva con tanto di pcb e chassis. Il tutto ruota su un ottimo trafo di uscita custom con ferri a C laminati 0,1 mm; il rapporto di trasformazione è piuttosto alto, 39:1 ed ha un solo secondario settato a 6 ohm quindi lo stadio di uscita lavora, come dovrebbe, su una elevata impedenza riflessa anche quando il carico reale varia il proprio modulo. Il bias è fisso quindi con il negativo di griglia In allegato il circuito elettrico; a seguire una foto del trafo di uscita senza calotte. La potenza nominale è di 10 w su 8 ohm Aggiungo poi il grafico della risposta in frequenza ad 1 w/8ohm senza feedback, i -3dB sono posti a 15 Hz ed 85 kHz, senza nessuna risonanza, Poi la risposta con feedback, circa 9 dB; siamo a meno di 1 dB a 10 Hz e 120 kHz. Nessuna risonanza. Di un certo interesse la risposta in frequenza con un cap di 0,22 uF in parallelo al carico di 8 ohm, alel alte un leggereo arretramento ma anche qui senza risonanze. Dato che la tensione di alimentazione è di circa 300 Vdc e la corrente di riposo per ogni 84 è di 40 mA ( per una dissipazione di 12 watt, non poco) come posso vedere se è effettivamente classe A? I due screenshot dell'oscilloscopio ci mostrano la forma d'onda catturata sulla resistenza da 1 ohm sul catodo di ogni 84; quando la forma d'onda è completa ( 360 °) significa che la classe A è confermata. Le due potenze di test sono 1 watt e 10 watt; mentre per 1 watt tuttosommato è facile, non lo è per la massima potenza, 10 watt. Il primo screenshot è a 1 watt; il secondo a 10 w e si comicia a vedere che la semionda negativa tende a schiacciarsi, quindi si sta uscendo dalla classe A; siamo però vicino anche al clipping. Questo su una 84, sulla compagna vedremmo la semionda positiva avere la stessa forma. In ultimo tre screenshot di una onda quadra a 100 Hz, 1 kHz e 20 kHz, un ottimo risultato che conferma la bontà del trafo A presto Walter Link al commento https://melius.club/topic/4201-el84pp-un-circuito-semplice/ Condividi su altri siti Altre opzioni di condivisione...
Questo è un messaggio popolare. walge Inviato 27 Settembre 2021 Autore Questo è un messaggio popolare. Condividi Inviato 27 Settembre 2021 Dimenticavo la foto del pcb completo e dello chassis; sono due monofinici con una alimentazione molto robusta, infatti sull'anodica la capacità di filtro è di 1000 uF Walter 9 Link al commento https://melius.club/topic/4201-el84pp-un-circuito-semplice/#findComment-223702 Condividi su altri siti Altre opzioni di condivisione...
Moderatori joe845 Inviato 27 Settembre 2021 Moderatori Condividi Inviato 27 Settembre 2021 Bell'oggettino, complimenti!! G 1 Link al commento https://melius.club/topic/4201-el84pp-un-circuito-semplice/#findComment-223736 Condividi su altri siti Altre opzioni di condivisione...
mariovalvola Inviato 27 Settembre 2021 Condividi Inviato 27 Settembre 2021 Molto interessante. 1 Link al commento https://melius.club/topic/4201-el84pp-un-circuito-semplice/#findComment-223775 Condividi su altri siti Altre opzioni di condivisione...
mariovalvola Inviato 28 Settembre 2021 Condividi Inviato 28 Settembre 2021 @walge Scusa la curiosità: usi tubi russi? Link al commento https://melius.club/topic/4201-el84pp-un-circuito-semplice/#findComment-225007 Condividi su altri siti Altre opzioni di condivisione...
walge Inviato 28 Settembre 2021 Autore Condividi Inviato 28 Settembre 2021 @mariovalvola Si, sempre selezionati ovviamente. Walter Link al commento https://melius.club/topic/4201-el84pp-un-circuito-semplice/#findComment-225086 Condividi su altri siti Altre opzioni di condivisione...
walge Inviato 28 Settembre 2021 Autore Condividi Inviato 28 Settembre 2021 Tengo a precisare che, per me, le EL84 russe sono ottime vavole; robuste e con una adeguata selezione durano a lungo mantenendo bene i parametri elettrici. Anche come, in questo caso, la dissipazione è a circa il 95% della massima consentita. Ma l'amplificatore può lavorare bene anche con 20-25 mA di bias. Waltee Link al commento https://melius.club/topic/4201-el84pp-un-circuito-semplice/#findComment-225172 Condividi su altri siti Altre opzioni di condivisione...
Antonino Inviato 29 Settembre 2021 Condividi Inviato 29 Settembre 2021 Ottime la misure! I trasformatori saranno eccezionali Link al commento https://melius.club/topic/4201-el84pp-un-circuito-semplice/#findComment-225462 Condividi su altri siti Altre opzioni di condivisione...
walge Inviato 29 Settembre 2021 Autore Condividi Inviato 29 Settembre 2021 @Antonino si, sono soddisfatto del risultato. Walter Link al commento https://melius.club/topic/4201-el84pp-un-circuito-semplice/#findComment-225597 Condividi su altri siti Altre opzioni di condivisione...
mariovalvola Inviato 29 Settembre 2021 Condividi Inviato 29 Settembre 2021 14 ore fa, walge ha scritto: Tengo a precisare che, per me, le EL84 russe sono ottime vavole; robuste e con una adeguata selezione durano a lungo mantenendo bene i parametri elettrici. Sono d'accordo. le nos, nelle varie declinazioni, sono robustissime e vanno bene Link al commento https://melius.club/topic/4201-el84pp-un-circuito-semplice/#findComment-225598 Condividi su altri siti Altre opzioni di condivisione...
audio2 Inviato 29 Settembre 2021 Condividi Inviato 29 Settembre 2021 @walge chiedo una cosa più o meno in astratto ma non si sa mai: mettiamo che uno si prende un ampli così - mono - ma lo vuole far andare con un segnale stereo, cd internet quello che è. si può ? funziona ? grazie. Link al commento https://melius.club/topic/4201-el84pp-un-circuito-semplice/#findComment-225645 Condividi su altri siti Altre opzioni di condivisione...
walge Inviato 29 Settembre 2021 Autore Condividi Inviato 29 Settembre 2021 si può fare ( cit. Frankenstein Junior) Walter Link al commento https://melius.club/topic/4201-el84pp-un-circuito-semplice/#findComment-225701 Condividi su altri siti Altre opzioni di condivisione...
Questo è un messaggio popolare. walge Inviato 29 Settembre 2021 Autore Questo è un messaggio popolare. Condividi Inviato 29 Settembre 2021 La coppia montata e finita Walter 3 Link al commento https://melius.club/topic/4201-el84pp-un-circuito-semplice/#findComment-226287 Condividi su altri siti Altre opzioni di condivisione...
mariovalvola Inviato 29 Settembre 2021 Condividi Inviato 29 Settembre 2021 @walge a 5W e poco sotto la massima potenza, a 30Hz distorce molto? Link al commento https://melius.club/topic/4201-el84pp-un-circuito-semplice/#findComment-226364 Condividi su altri siti Altre opzioni di condivisione...
walge Inviato 30 Settembre 2021 Autore Condividi Inviato 30 Settembre 2021 @mariovalvola ti allego la THD vs Freq ad 1 watt. Alla massima potenza ho verificato ma non ho salvato la curva; il valore a 30 Hz arriva al 4% circa. Dalla curva si vede che la THD scende rapidamente ed è molto costante 70 Hz fino a circa 20 kHz. A 30 Hz siamo intorno allo 0,8 %. Il risultato lo ritengo di buon livello Walter Link al commento https://melius.club/topic/4201-el84pp-un-circuito-semplice/#findComment-226781 Condividi su altri siti Altre opzioni di condivisione...
ferdydurke Inviato 30 Settembre 2021 Condividi Inviato 30 Settembre 2021 Dove si compra il kit? Link al commento https://melius.club/topic/4201-el84pp-un-circuito-semplice/#findComment-226934 Condividi su altri siti Altre opzioni di condivisione...
walge Inviato 30 Settembre 2021 Autore Condividi Inviato 30 Settembre 2021 @ferdydurke ciao a breve qui: https://www.audioelettronica.com/it/ Walter Link al commento https://melius.club/topic/4201-el84pp-un-circuito-semplice/#findComment-226963 Condividi su altri siti Altre opzioni di condivisione...
mchiorri Inviato 2 Ottobre 2021 Condividi Inviato 2 Ottobre 2021 bel prodotto Walter, e le EL84 ben implementate sono una goduria... 1 Link al commento https://melius.club/topic/4201-el84pp-un-circuito-semplice/#findComment-229088 Condividi su altri siti Altre opzioni di condivisione...
Messaggi raccomandati
Crea un account o accedi per lasciare un commento
Devi essere un membro per lasciare un commento
Crea un account
Iscriviti per un nuovo account nella nostra community. È facile!
Registra un nuovo accountAccedi
Sei già registrato? Accedi qui.
Accedi Ora