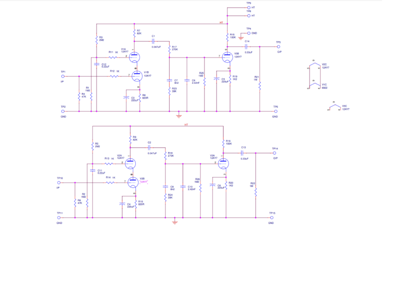
Tiziano_La_Porta Inviato 24 Ottobre 2021 Condividi Inviato 24 Ottobre 2021 Salve a tutti ,dopo delle ricerche sono riuscito a trovare delle pcb per costruire il kit phono di audio note kit l3, allego tutti gli schemi in modo da poterli visionare facilmente, il pre adotta una rettifica e stabilizzazione a valvole con una 6ax5 e ecl82, il tutto funziona perfettamente, ma quando aumento il volume a più della meta sento un ronzio. Al posto dell'induttore ho utilizzato un gyratore come da schemi allegati. Volevo provare a misurare con oscilloscopio l'uscita dell'alimentatore con una sonda 100x, ma non riesco a vedere niente di apprezzabile. Come potrei risolvere questo problema? Link al commento https://melius.club/topic/4674-audio-note-kit-phono/ Condividi su altri siti Altre opzioni di condivisione...
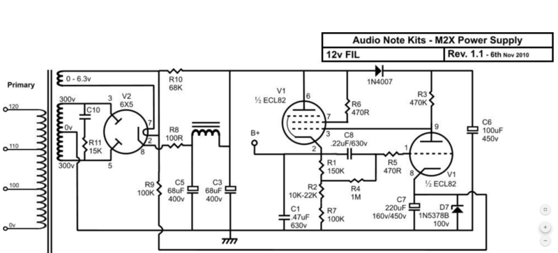
Tiziano_La_Porta Inviato 24 Ottobre 2021 Autore Condividi Inviato 24 Ottobre 2021 Il circuito dell'alimentazione è questo non l'M2 normale Link al commento https://melius.club/topic/4674-audio-note-kit-phono/#findComment-248562 Condividi su altri siti Altre opzioni di condivisione...
Tiziano_La_Porta Inviato 24 Ottobre 2021 Autore Condividi Inviato 24 Ottobre 2021 Questo è il segnale in uscita con gli ingressi in corto. Link al commento https://melius.club/topic/4674-audio-note-kit-phono/#findComment-248584 Condividi su altri siti Altre opzioni di condivisione...
walge Inviato 24 Ottobre 2021 Condividi Inviato 24 Ottobre 2021 Il segnale è 50 o 100 Hz? Loop di massa? Potresti saltare tutta la stabilizzazione ed inserire una resistenza di adeguato valore (al posto del giratore ) + cap che alimenta il circuito In pratica C5 + Rx + C3 e vedi se il ripple si riduce In pratica Walter Link al commento https://melius.club/topic/4674-audio-note-kit-phono/#findComment-248768 Condividi su altri siti Altre opzioni di condivisione...
Tiziano_La_Porta Inviato 24 Ottobre 2021 Autore Condividi Inviato 24 Ottobre 2021 @walge Adesso farò questa prova, mi chiedevo, come mai il negativo dei filamenti è solamente collegato alla massa generale e non con un partitore sull'anodica? Il segnale è a 50hz Link al commento https://melius.club/topic/4674-audio-note-kit-phono/#findComment-248985 Condividi su altri siti Altre opzioni di condivisione...
walge Inviato 24 Ottobre 2021 Condividi Inviato 24 Ottobre 2021 Se è 50 hz suppongo sia un problema di induzione Walter Link al commento https://melius.club/topic/4674-audio-note-kit-phono/#findComment-249145 Condividi su altri siti Altre opzioni di condivisione...
Tiziano_La_Porta Inviato 25 Ottobre 2021 Autore Condividi Inviato 25 Ottobre 2021 @walge Capisco, è un problema risolvibile? Link al commento https://melius.club/topic/4674-audio-note-kit-phono/#findComment-249720 Condividi su altri siti Altre opzioni di condivisione...
walge Inviato 25 Ottobre 2021 Condividi Inviato 25 Ottobre 2021 Potresti postare le foto dell'insieme? W Link al commento https://melius.club/topic/4674-audio-note-kit-phono/#findComment-249807 Condividi su altri siti Altre opzioni di condivisione...
Tiziano_La_Porta Inviato 25 Ottobre 2021 Autore Condividi Inviato 25 Ottobre 2021 @walge Ecco tutto l'insieme. Ho usato cavi schermati per il segnale. Link al commento https://melius.club/topic/4674-audio-note-kit-phono/#findComment-250237 Condividi su altri siti Altre opzioni di condivisione...
walge Inviato 25 Ottobre 2021 Condividi Inviato 25 Ottobre 2021 Se mi confermi che il segnale spurio è 50Hz forse la posizione del trafo di alimentazione potrebbe essere io problema. Prova a ruotarlo e vedere se il ronzio sparisce; forse su un canale ne hai di più Walter Link al commento https://melius.club/topic/4674-audio-note-kit-phono/#findComment-250256 Condividi su altri siti Altre opzioni di condivisione...
walge Inviato 31 Ottobre 2021 Condividi Inviato 31 Ottobre 2021 @Tiziano_La_Porta any news? W Link al commento https://melius.club/topic/4674-audio-note-kit-phono/#findComment-255964 Condividi su altri siti Altre opzioni di condivisione...
Tiziano_La_Porta Inviato 31 Ottobre 2021 Autore Condividi Inviato 31 Ottobre 2021 @walge Non ho avuto tempo per scrivere sul forum, ad ogni modo, ho fatto la prova di ruotare il trasformatore, ho provato a metterlo anche fuori dal case, ma nulla il segnale in uscita non varia minimamente. Link al commento https://melius.club/topic/4674-audio-note-kit-phono/#findComment-256538 Condividi su altri siti Altre opzioni di condivisione...
Tiziano_La_Porta Inviato 31 Ottobre 2021 Autore Condividi Inviato 31 Ottobre 2021 Questo è il segnale in uscita, con gli ingressi in corto, l'oscilloscopio settato con volt/div a 10mV e il time/div a 5ms. I trasformatori sono fuori dalla scatola. Giratore sostituito con una resistenza di adeguato valore. Link al commento https://melius.club/topic/4674-audio-note-kit-phono/#findComment-256555 Condividi su altri siti Altre opzioni di condivisione...
walge Inviato 31 Ottobre 2021 Condividi Inviato 31 Ottobre 2021 Un problema di quel kit è l’uscita di anodo quindi una elevata impedenza. Se corto circuiti gli ingressi sulla scheda il rumore rimane? W Link al commento https://melius.club/topic/4674-audio-note-kit-phono/#findComment-256672 Condividi su altri siti Altre opzioni di condivisione...
Tiziano_La_Porta Inviato 31 Ottobre 2021 Autore Condividi Inviato 31 Ottobre 2021 @walge Si il rumore rimane... Mi sa che non c'è modo di eliminarlo, anche se effettivamente non è fastidioso, e si presenta solo a volumi elevati che non raggiungerò mai. Link al commento https://melius.club/topic/4674-audio-note-kit-phono/#findComment-256730 Condividi su altri siti Altre opzioni di condivisione...
Tiziano_La_Porta Inviato 18 Dicembre 2021 Autore Condividi Inviato 18 Dicembre 2021 Dopo un po di pausa per lavoro sono tornato al lavoro su questo phono, leggo da chi ha costruito questo phono che è silenzioso e non si sente nulla dalle casse, quindi è una questione di principio e vorrei riuscire a localizzare il problema, ho collegato l'uscita dell'alimentazione all'oscilloscopio con una sonda 100x , la massa è collegata al telaio , ed ecco cosa vedo, l'oscilloscopio è cosi impostato , volt/div= 0.1V , time/div = 5mS, potrebbe essere utile nell'intercettare il problema? Link al commento https://melius.club/topic/4674-audio-note-kit-phono/#findComment-303595 Condividi su altri siti Altre opzioni di condivisione...
walge Inviato 18 Dicembre 2021 Condividi Inviato 18 Dicembre 2021 Rivedi bene i collegamenti della sezione alimentazione, quella forma d'onda non dovvrebbe esserci! W Link al commento https://melius.club/topic/4674-audio-note-kit-phono/#findComment-303619 Condividi su altri siti Altre opzioni di condivisione...
Tiziano_La_Porta Inviato 18 Dicembre 2021 Autore Condividi Inviato 18 Dicembre 2021 @walge Il collegamento della massa della sonda è corretto metterla sulla massa del contenitore? Link al commento https://melius.club/topic/4674-audio-note-kit-phono/#findComment-303623 Condividi su altri siti Altre opzioni di condivisione...
Messaggi raccomandati
Crea un account o accedi per lasciare un commento
Devi essere un membro per lasciare un commento
Crea un account
Iscriviti per un nuovo account nella nostra community. È facile!
Registra un nuovo accountAccedi
Sei già registrato? Accedi qui.
Accedi Ora