Questo è un messaggio popolare. ClaveFremen Inviato 1 Febbraio 2022 Questo è un messaggio popolare. Condividi Inviato 1 Febbraio 2022 Questo messaggio è stato riconosciuto da Admin! ClaveFremen ha ricevuto il badge Ringraziamento dal Club Di tanto in tanto mi capita di citare il mio finale My_Ref Fremen Edition negli interventi, visto che è in corso su DIY Audio il 15° Gruppo di Acquisto per le PCB necessarie per realizzarlo e che qualche autocostruttore potrebbe essere interessato a partecipare colgo l'occasione per illustrare in sintesi il progetto anche qui su Melius, partendo dal progetto originale a cui si rifà. Alla fine di Marzo 2005 Mauro Penasa, un talentuso ingegnere elettronico trentino ed audiofilo che ci ha lasciato nel 2017, presenta su DIY Audio un progetto 'eretico' secondo i canoni audiofili, basato basato su operazionali a controreazione nidificata, il My_Ref. Il My_Ref vuole essere un modo economico e semplice di ottenere la sonorità di un amplificatore in classe A della Musical Fidelity che aveva stregato Penasa, il Musical Fidelity A-370 progettato da Tim De Paravicini. Il 370 usava come frontend un operazionale, lo LM318 della National Semiconductor, che pilotava una pompa di corrente a MOSFET, inclusa nel circuito di controreazione. Il My_Ref fondamentalmente riprende la medesima topologia sostituendo la pompa di corrente a MOSFET con un operazionale di potenza configurato come pompa di corrente Howland. L'amplificatore erogava 40W/8Ohm, con distorsione inferiore allo 0,05%, fattore di smorzamento >200 L'interesse ed il successo del progetto (rilasciato come pubblico) è enorme e vengono realizzati svariate centinaia di amplificatori, il thread originale conta oggi quasi 5000 post, il forum italiano AudioFaiDaTe ne diventa per qualche tempo la seconda casa. Penasa, da buon ingegnere vecchia scuola, non crede molto al contributo della componentistica e non è abituato a relazionarsi con le logiche da forum quindi si scontra più volte sia con i soggettivisti che con gli oggettivisti che ne criticano, spesso a sproposito, certe scelte progettuali, in particolare sul disaccoppiamento e sull'alimentazione. Credendo nel suo progetto e volendo valutare il merito di una parte delle critiche ricevute crea una versione 'finale', il My_Evo o Evolution, che partendo dalla base del My_Ref ne migliora l'alimentazione, rimuove l'elettrolitico di feedback mediate un servo circuito e affianca una seconda pompa di corrente per aumentarne la potenza. Il My_Evo, che si rivela ancora più straordinario, è però un progetto chiuso e viene realizzato un unico limitato batch di schede che va esaurito nel 2008. Negli anni si è spesso parlato di questi due progetti, anche nella stampa di settore: My_Ref, My_Evo Scoprii il progetto solo anni dopo (2009/2010), quando le schede del My_Evo erano da tempo esaurite, ed incuriosito costruisco il My_Ref. Ne rimango fulminato e contribuisco all'ottimizzazione della componentistica e provo inutilmente a reperire una PCB del My_Evo. La 'scimmia' era troppo forte e l'unica possibilità era imbarcami nell'impresa di rifare io stesso le schede ma lo schema non era disponibile, finchè Claudio Negro, con il permesso di Penasa, ne pubblica una versione semplificata negli articoli linkati sopra. Mi resi conto che, tolta la seconda pompa ed il servo circuito, era pur sempre un My_Ref e quindi nel 2011 prendendo ispirazione e reimplementando le parti mancanti (l'alimentatore dello LM318 ed il limitatore prima dello LM3886) creo un circuito molto simile con l'aiuto di alcuni forumer, e dopo alcune prove su breadboard procedo a disegnare una PCB per il My_Ref Fremen Edition (con il permesso di Penasa). Non avevo mai disegnato una PCB e quindi passai mesi a documentarmi sulle tecniche e tecnologie relative, decidendo di puntare sui piani di massa e microstrip (teniche da alta frequenza) e, anche grazie all'aiuto dei forumer, dopo circa un anno viene organizzato il primo gruppo di acquisto. L'amplificatore risulta un deciso passo avanti rispetto al My_Ref originale, rivaleggia in prestazioni con il My_Evo ed ottiene un notevole successo (ad oggi sono state prodotti ed acquistati 525 kit stereo in tutto il mondo) e recensioni entusiaste della gran parte dei costruttori. Nel tempo il progetto si è evoluto raggiungendo le attuali eccellenti prestazioni oggettive e soggettive: THD+N: -106 dBc (0.00049 %)40 W, 8 Ω, 1 kHz IMD: SMPTE 60 Hz + 7 kHz @ 4:1-102 dBc40 W, 8 Ω Multi-Tone IMD Residual: -130 dB Ref.: 40 WAP 32-tone, 40 W, 8 Ω Bandwidth: 2.9 Hz – 84 kHz1 W, -3 dB Slew Rate: ±10.5 V/µs8 Ω || 1 nF load Dynamic Range (AES17): 107 dB1 kHz Signal-to-Noise Ratio: 108 dB40 W, 8 Ω SINAD: 98.8 dB5 W, 8 Ω Damping Factor: 2101 kHz, 8 Ω Per chi volesse approfondire, qualche link: https://www.audiofaidate.org/mauro.penasa/Relazione_MY_REF.html https://inserra-my.sharepoint.com/personal/dario_inserra_it/_layouts/15/onedrive.aspx?id=%2Fpersonal%2Fdario_inserra_it%2FDocuments%2FMy_Ref Fremen Edition https://neurochrome.com/pages/myref-fremen-edition O chiedete in questo thread. 😉 11 2 Link al commento https://melius.club/topic/6639-amplificatore-finale-my_ref-fremen-edition/ Condividi su altri siti Altre opzioni di condivisione...
officialsm Inviato 2 Febbraio 2022 Condividi Inviato 2 Febbraio 2022 Ho avuto la fortuna di ascoltarlo proprio da @ClaveFremen. Ricordo un suono neutro, molto pulito e mai affaticante. Se abbinato al giusto pre sarebbe una soluzione definitiva. Link al commento https://melius.club/topic/6639-amplificatore-finale-my_ref-fremen-edition/#findComment-356441 Condividi su altri siti Altre opzioni di condivisione...
Moderatori paolosances Inviato 2 Febbraio 2022 Moderatori Condividi Inviato 2 Febbraio 2022 Costo di realizzazione? Link al commento https://melius.club/topic/6639-amplificatore-finale-my_ref-fremen-edition/#findComment-357213 Condividi su altri siti Altre opzioni di condivisione...
ClaveFremen Inviato 2 Febbraio 2022 Autore Condividi Inviato 2 Febbraio 2022 3 ore fa, paolosances ha scritto: Costo di realizzazione? Il costo di realizzazione totale varia abbastanza a seconda della qualità della componentistica. Realizzare un finale stereo con componenti di base selezionati costa circa 550€ tutto compreso. Realizzare la configurazione top (2 monoblocchi in chassis singolo, componenti audiophile selezionati) può arrivare a costare circa 1200€ tutto compreso. Personalmente consiglio di partire dal base con chassis in alluminio più alcuni componenti audiophile (per circa 100€ in più). Per la mia configurazione ho speso circa 950€. Esempio di configurazione base: Esempio di configurazione top: I totali sono differenti perchè quelli in tabella non includono le spese di spedizione. Link al commento https://melius.club/topic/6639-amplificatore-finale-my_ref-fremen-edition/#findComment-357439 Condividi su altri siti Altre opzioni di condivisione...
Moderatori paolosances Inviato 3 Febbraio 2022 Moderatori Condividi Inviato 3 Febbraio 2022 @ClaveFremen Grazie. Credo che questo dato economico possa orientare al meglio chi desideri approcciarsi alla realizzazione di questo progetto. Link al commento https://melius.club/topic/6639-amplificatore-finale-my_ref-fremen-edition/#findComment-357529 Condividi su altri siti Altre opzioni di condivisione...
ClaveFremen Inviato 3 Febbraio 2022 Autore Condividi Inviato 3 Febbraio 2022 3 ore fa, paolosances ha scritto: Credo che questo dato economico possa orientare al meglio chi desideri approcciarsi alla realizzazione di questo progetto. Assolutamente. Ci tengo a rimarcare che la configurazione base è quella con cui sono state effettuate le misure e che già suona benissimo e con tutte le caratteristiche di questo ampli (Naturalezza, pulizia, dettaglio *, sensazione di suono dal vivo, controllo dei diffusori). Il vero 'tappo' * della configurazione di base sono il condensatore di ingresso ed i Wima FKP2, con circa 50€ in più si prendono Clarity Cap CSA e Amtrans AMCH che considero upgrade mandatori. Gli upgrade successivi aumentano mano a mano il livello delle caratteristiche di base. 1 Link al commento https://melius.club/topic/6639-amplificatore-finale-my_ref-fremen-edition/#findComment-357655 Condividi su altri siti Altre opzioni di condivisione...
appecundria Inviato 3 Febbraio 2022 Condividi Inviato 3 Febbraio 2022 Il 1/2/2022 at 22:03, ClaveFremen ha scritto: ci ha lasciato nel 2017, non lo sapevo, è una grave perdita. Link al commento https://melius.club/topic/6639-amplificatore-finale-my_ref-fremen-edition/#findComment-357816 Condividi su altri siti Altre opzioni di condivisione...
appecundria Inviato 3 Febbraio 2022 Condividi Inviato 3 Febbraio 2022 @ClaveFremen domanda da ignorante in materia: considerato che LM3886 ha ormai più di 20 anni e che tanta acqua è passata sotto i ponti (o almeno così si dice), non sarebbe stato il caso di applicare gli stessi principi del My_Ref ad un chip di ultima generazione? Link al commento https://melius.club/topic/6639-amplificatore-finale-my_ref-fremen-edition/#findComment-357826 Condividi su altri siti Altre opzioni di condivisione...
domenico80 Inviato 3 Febbraio 2022 Condividi Inviato 3 Febbraio 2022 è possibile sapere con quale elettronica commerciale è stato confrontato , così , x poter fare una ........ tara Link al commento https://melius.club/topic/6639-amplificatore-finale-my_ref-fremen-edition/#findComment-358025 Condividi su altri siti Altre opzioni di condivisione...
ClaveFremen Inviato 3 Febbraio 2022 Autore Condividi Inviato 3 Febbraio 2022 3 ore fa, appecundria ha scritto: non lo sapevo, è una grave perdita. Assolutamente. 3 ore fa, appecundria ha scritto: considerato che LM3886 ha ormai più di 20 anni e che tanta acqua è passata sotto i ponti (o almeno così si dice), non sarebbe stato il caso di applicare gli stessi principi del My_Ref ad un chip di ultima generazione? Lo LM318 che lo pilota è uscito nel 1976... 😉 Tieni conto che operazionali di potenza non ce ne sono tanti, in particolare adatti a essere usati come pompa di corrente, l'unica altra serie è quella dei TDA su cui Penasa ha sbattuto la testa per anni senza riuscire fino a quando non è passato agli LM38xx. Ad ogni modo lo LM3886 non è un limite particolare per la distorsione, c'è ancora spazio per ridurla ulteriormente ed è dominata da quella dell'operazionale pilota, lo è un po' per la potenza ma si può in parte ovviare mettendone due in parallelo come sul My_Evo. 1 Link al commento https://melius.club/topic/6639-amplificatore-finale-my_ref-fremen-edition/#findComment-358068 Condividi su altri siti Altre opzioni di condivisione...
ClaveFremen Inviato 3 Febbraio 2022 Autore Condividi Inviato 3 Febbraio 2022 30 minuti fa, domenico80 ha scritto: è possibile sapere con quale elettronica commerciale è stato confrontato Personalmente non ho avuto modo di fare confronti, mi devo affidare, per quello che vale, a quanto dichiarato da chi lo ha costruito e mi dicono che si è battuto testa a testa con finali, anche valvolari, da circa 5000$. Questa sera provo a battere il thread di costruzione per vedere se trovo qualche modello specifico con cui è stato comparato. 1 Link al commento https://melius.club/topic/6639-amplificatore-finale-my_ref-fremen-edition/#findComment-358079 Condividi su altri siti Altre opzioni di condivisione...
audio2 Inviato 3 Febbraio 2022 Condividi Inviato 3 Febbraio 2022 @ClaveFremen scusa se chiedo, è un classe a, a/b ..... grazie Link al commento https://melius.club/topic/6639-amplificatore-finale-my_ref-fremen-edition/#findComment-358204 Condividi su altri siti Altre opzioni di condivisione...
ClaveFremen Inviato 3 Febbraio 2022 Autore Condividi Inviato 3 Febbraio 2022 Adesso, audio2 ha scritto: è un classe a, a/b A/B Link al commento https://melius.club/topic/6639-amplificatore-finale-my_ref-fremen-edition/#findComment-358207 Condividi su altri siti Altre opzioni di condivisione...
ClaveFremen Inviato 4 Febbraio 2022 Autore Condividi Inviato 4 Febbraio 2022 7 ore fa, ClaveFremen ha scritto: Questa sera provo a battere il thread di costruzione per vedere se trovo qualche modello specifico con cui è stato comparato. Segue qualche citazione tradotta da recensioni della versione preliminare (Beta), di quella definitiva fino a v.1.5 e dalla v1.6 (i titoli sono link al post originale). Tenete conto, leggendole, che la versione beta non era stata ancora ottimizzata, fino alla v1.5 l'amplificatore aveva una leggera colorazione calda e che dalla v1.6 è più neutro e con 10 volte meno distorsione. Ovviamente sono informazioni riportate da altri e non ho modo di verificarle. Cary Audio Design CAD-300SEI Vs My_Ref Fremen Edition BETA “Come qualcuno abituato ad un amplificatore valvolare top da anni, considerando il Cary 100%, quanto vale il FE?” La sua risposta – “Non posso dirlo. Non è questione di meglio o peggio – c'erano solo delle differenze”. Era partito a dire e l'ho interrotto – “Smetti di straparlare e limita la tua risposta alla mia domanda”. Risposta – “O.K., se devo direi tra 80 e 85%, ma non raccontiamo tutta la storia.” Pass Labs F5 Clone Vs My_Ref Fremen Edition fino a v1.5 (1, 2) 1) Ero sinceramente sbalordito. Una riproduzione mozzafiato. I grossi amplificatori tipo Pass che ho costruito sono veramente impressionanti con un pacoscenico sonoro largo e chiarissimo, senza la minima sensazione di distorsione o che non siano in grado di gestire qualisiasi cosa gli si presenti. Suono eccellente. Ma --- se vuoi avvicinarti e sentire le vibrazioni sui piatti, sentire l'aria che si muove attraverso la tromba di Miles Davis, indicare la poltrona in cui è seduto il secondo sax alto e sentire le bacchette rimbalzare sull'imbittura del tamburao ....... Non ho mai sentito la piena larghezza ed ancora di più - la profondità della scena che il FE produce da nessun altro setup. 2) Bene, ho ascoltato diverse volte negli scorsi giorni questo amplificatore e devo dire che mi piace molto. Per qualche ragione mi aspettavo non fosse altrettanto buono del mio clone F5 ma mi sono dovuto ricredere, in effetti in certi aspetti va oltre essendo dinamico e dettagliato; sono sicuro di sentire certe cose che non sono altrettanto evidenti con il classe A. L'unico lato negativo, se così può essere chiamato, è che ho bisogno di solo 6 scatti sul controllo del volume per suonare forte. Restek Vs My_Ref Fremen Edition fino a v1.5 (1, 2) FE - pulito, dettagliato, grande soundstage (più del Restek), basso immediato e preciso, molto potente (non me lo aspettavo così). Restek - estremamente dinamico, dettagliato, basso profondo e direi nato per suonare heavy metal. Quindi in breve, il FE è stato molto vicino al mio amplificatore di riferimento ed anche migliore in certi aspetti con il risultato di rimanere molto sorpreso! Non melo aspettavo così! wow! Un chip amp autocostruito e caspita è superbo! Anche se per il metal e la musica pesante preferirei il mio Restek, sarei altrettanto felice di usare il FE. (...) FE - molto dettagliato, analitico, piacevole e delicato Restek - considerabilmente più dynamic e punchy, aggressivo e spiacevole per mia moglie 😄 ma una sorta di mio riferimento. La differenza era ovvia e condivisa da entrambi (anche se non era come comaparare MP3 192kbp e flac), comunque nessuno dei due avrebbe potuto dire dove e quale batteria o basso fosse meglio articolato o meglio posizionato nel soundstage... Aragon 8008BB Vs My_Ref Fremen Edition fino a v1.5 (Audiophile BOM) Non per fare lo sbruffone ma giusto per mettere le cose in prospettiva e fornire dei riferimenti: i diffusori sono Eggleston Andra II's, con un prezzo di listino di circa $16k. Probabilmente i migliori diffusori che abbia mai sentito, anche se sono posizionati in una stanza no ideale. Wadia CD transport con Kora tube DAC con RCA e condensatori migliori installati da me. Aragon preamp (il modello migliore ma comunque non un preampli superlativo) con molti cavi Siltech che costano più di una buona auto usata. il FE a rimpiazzato un Aragon 8008BB, un amplificatore mostro con un pugno di ferro sul basso ma con alti un po' incisivi. Buona chierezza e proiezione ma nessuna liquidità, una sorta di suonohi-fi artificiale ma ragionevolmente accurato. Non mi piace granchè ma ha alcuni buoni pregi. Ne ho posseduto uno io stesso negli anni 90. (...) Ci sono voluti 20 minuti per il warm-up, e quindi la musica ha cominciato a scorrere. Non ho mai sentito le cose familiari ricreate con un tale realismo. Potrei blaterare su questa o quella qualità ma sapete tutti di cosa parlo.Ogni aspetto era il meglio, punto, eccetto il fatto che il FE non è stato in grado di tenere con la stessa fermezza dell'aragon il basso. Non che fosse maler: molto profondo e musicale. Nessuna durezza, alti frizzanti e ariosi ma senza asprezza. Un medio pieno, ricco, dotato di chiarezza e spaziosità. Le immagini erano granitiche e completamente 3D. Ha fatto suonare l'Aragon come un'apparecchio elettronico artificiale confrontato con veri strumenti e musicisti. OTL Circlotron Vs My_Ref Fremen Edition fino a v1.5 Amici, la prova d'ascolto è in corso....una sola parola: semplicemente fantastico, un amplificatore veramente fantastico. (...) Il mio riferimento, da oltre 10 anni, è un OTL Circlotron autocostruito che non è mai stato superato da nessun altro amplificatore. Il MyRef Fremen Edition è allo stesso livello, non ho dubbi. DIY Saga Vs My_Ref Fremen Edition fino a v1.5 Datemi l'opportunità di aggiungere qualche informazione rispetto a quanto menzionato nei post precedenti in relazione a tutto questo. Il mio primo blocco di autocostruzione (dopo una pausa di 30 anni) è stato tutto basato sugli LM3886. Nonostante fossi super contento dei risultati ero consapevole di altri approcci che ricevevano consistentemente una grande considerazione. Per quello che sapevo c'erano: 1. Altri chip come i TDA 2. Classe D 3. Valvole 4. Classe A a discreti (...) Quindi gli amplificatori tipo Pass in Classe A sono stati quelli più indagati dopo il modo degli LM3886. Ho da principio costruito la versione Amp Camp. A circa $30 è un ottimo modo di avere un assaggio delle perfonce della Classe A. (..) Poi c'è stato il popolare F5, che molti considerano la combinazione definitiva di qualità del suono, semplicità e convenienza. (...) Lo ACA e lo F5 suonano molto simili per me. Sono morbidi e rilassati con una presentazione stabile e praticamente priva di distorsione. Capisco completamente perchè questo, lo chiamerò design 'filo con gudagno', attira così tanti. La mia ultima e attuale avventura è un Burning Amp BA-3. Ha uno stadio di ingresso più complesso, unità di bias separate e schede di uscita interscambiabili. Promette (per quello che ne ho capito) di ottenere una messa a punto più precisa e possibilmente un più pieno ed esteso spettro comparato allo ACA e allo F5.. (...) DA qualche parte in mezzo al mio percorso ho anche costruito un Classe AB dal mio venditore eBay preferito che è un clone dell'Honey Badger. Piuttosto simile al BA-3 con stadio di ingresso, biasing e 12 transistor di uscita su di un unico PCB. Daniel W. lo ha descritto come un "Ampli da Concerto" - un nuovo termine per me - e sembra combinare alcini dei migliori elementi di LM3886 e dei design in Classe A. Di tutti i progetti è quello che più si avvicina alla musicalità ed alla dinamica della famiglia My_Ref. (...) Quindi cosa ho imparato da queste avventure? Posso onestamente dire che penso che non esita il "Il miglior amplificatore di potenza". Ci sono troppi componenti, preferenze personali e budget diversi perchè possa esistere una cosa del genere - IMHO. Ho imparato a rispettare ed apprezzare quello che offrono i design in Classe A e con con ogni probabilità me ne terrò uno. Posso anche dire che lo FE di Dario rimane il mio preferito ed il più godevole. Penso che Ivan lo abbia riassunto al meglio...."questo amplificatore è PURA MAGIA". Goldmund Telos Vs My_Ref Fremen Edition fino a v1.5 (1, 2) 1) Ho molti ampificatori a cui compararlo ed il My_Ref FE è estremamente valido in molti se non nella gran parte degli aspetti sonori. E' anche veramente trasparente, migliore della gran parte degli amplificatori che ho ascoltato ma dubito che cambiare il condensatore di ingresso lo renda tanto trasparente quanot il Goldmund Telos. E queste non è per niente un abrutta cosa, mi piace come è, mi piace la spazialità quasi valvolare che gli amplicatori a transistor non possono solitamente rendere e che invece il My_Ref FE rende in abbondanza. Per ora, con in test che ho effettuato, voluterei questo amplificatore il mio preferito assieme al mio Telos ma per ragioni differenti... 2 ) La mia prima impressione è che questo è l'unico altro amplificatore che possa sidare il GM. Non che suoni come lui ma ha delle carettirestiche veramente carine. In effetti alle mie orecchie e sui miei diffusori suona più come un buonissimo, tradizionale, amplificatore valvolare. Molto dolce e con un soundtage molto grande, specialmente in profondità. Non può eguagliare il GM potenza bruta, naturalmente, visti >250 Watt. Il My_Ref clippa su materiale molto esigente. Non può eguagliare gli squisiti alti del GM e non è così focalizzato come il GM. D'altra parte è così dolce e caldo ed ha una migliore profondità e la stanza è più facile da percepire. Se ascolti un gruppo di violini in una orchestra sinfonica il GM separa i violini meglio del My_Ref e l'aria è più evidente. Ma il My_Ref coglie il carattere romantico del legno e delle corde anche se lo dipinge con un pennello più grossolano. Vista la bellissima estate non sto dedicando molto tempo all'ascolto ma mi sono proposto di ascoltare molta più musica su questi soprendenti amplificatori. Guardando allo schema non avre mai pensato potessero essere così validi. Dichiarerei la parità tra i due a questo punto! Weston Acoustics KT120 Vs My_Ref Fremen Edition fino a v1.5 Il suono è impressionante e ne è valsa la pena, non sono bravo a descrivere come suoni un amplificatore ma tiene testa al mio weston acoustics kt120 nel pilotare le ns1000m. Le ns1000m sono note per suonare apre ed inascoltabili se pilotate con elettroniche mediocri e penso che abbia passato il test. Così tanto che sto considerando di vendere il kt120 e costruire un paio di obl-11. McIntosh MA7200, Spectral, North Star Design monoblock e VTL Vs My_Ref Fremen Edition da v1.6 Cosa posso dire, dato che mi sto godendo la musica. Con un piccolo amplificatore, che scalda e consuma poco, dall'eccelente musicalità e dal miglior controllo sui diffusiori che abbia mai avuto modo di sentire. Migliore dei miei ampli precedenti. Un amico, non appena ha sentito da me l'amplificatore, mi ha chiesto di costruirgliene uno uguale. Ha subito venduto i sui monoblocchi North Star Design ed il pre (li ha comprati usati per più di 2.000 euro). Negli ultimi mesi sto anche ascoltando una versione con opamp fet di JosephK. Un po' diversa, anche più incredibile. Ho portato il mio My_Ref a confronto con ampli top a casa di amici. Ne devo citare un paio. McIntosh MA7200: Dal punto di vista del tono e della musicalità siamo sullo stesso piano. Si, la sensazione di totale controllo, di riproduzione morbida e raffinata sono sullo stesso livello. Solo la potenza è maggiore sul McIntosh. Ma maggiore è anche il peso, il consumo ed il costo (10,000 euros). Eccezionale. Spectral and VTL: comparati al McIntosh, questi amplificatori ti fanno sentire che un My_Ref di base come il mio ha un leggero velo percepibile. Ma lavorando sulla componentistica e meglio ancora sulla versione con opamp fet, che consente di eliminare C9, anche questa piccola differenza, il velo, sparisce. Ancora, eccezionale. 1 Link al commento https://melius.club/topic/6639-amplificatore-finale-my_ref-fremen-edition/#findComment-358611 Condividi su altri siti Altre opzioni di condivisione...
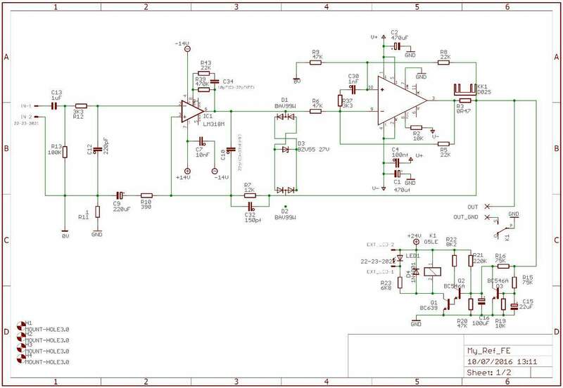
domenico80 Inviato 4 Febbraio 2022 Condividi Inviato 4 Febbraio 2022 vien quasi voglia di farselo. conosco assai bene il GM 200 e , se quanto riportato possa avere una base di credibilità , beh ....... nel senso che il confronto è impegnativo di Spectral non si cita il modello , ma se l'unica differenza percepita è riconducibile ad una maggiore trasparenza di Spectral , che leggendone la %zzazione appare minima , beh ................ < beh > , nel senso che solo guardando lo schema appare improbabile possa suonare così bene , accenno alla massiccia presenza di condensatori sul segnale , e condensatori non certo troppo performanti Link al commento https://melius.club/topic/6639-amplificatore-finale-my_ref-fremen-edition/#findComment-358664 Condividi su altri siti Altre opzioni di condivisione...
ClaveFremen Inviato 4 Febbraio 2022 Autore Condividi Inviato 4 Febbraio 2022 2 ore fa, domenico80 ha scritto: vien quasi voglia di farselo. 🙂 2 ore fa, domenico80 ha scritto: solo guardando lo schema appare improbabile possa suonare così bene , accenno alla massiccia presenza di condensatori sul segnale , e condensatori non certo troppo performanti Non mi pare che ci sia una 'massiccia' presenza di condensatori sul segnale...mi sembra un numero più che normale: 1 condensatore a film in ingresso per protezione 1 condensatore film/foil nel filtro iniziale per limitare la banda in ingresso ed i disturbi captati 1 condensatore elettrolitico nella rete di feedback (per eliminare la continua in uscita) 3 condensatori film/foil ed 1 in mica argentata nelle reti di compensazione Per paragone il Bryston 4B ha: 1 in ingresso per protezione 1 nel filtro iniziale per limitare la banda in ingresso ed i disturbi captati 1 condensatore elettrolitico nella rete di feedback (per eliminare la continua in uscita) 10 nelle reti di compensazione I condensatori sono praticamente tutti Wima FKP2, piuttosto buoni e usati anche su prodotti di pregio, nella BOM industriale e Amtrans AMCH, eccellenti, in quella audiophile. Gli elettrolitici consigliati sono ichicon Muse KZ o Elna Cerafine Link al commento https://melius.club/topic/6639-amplificatore-finale-my_ref-fremen-edition/#findComment-358819 Condividi su altri siti Altre opzioni di condivisione...
domenico80 Inviato 4 Febbraio 2022 Condividi Inviato 4 Febbraio 2022 42 minuti fa, ClaveFremen ha scritto: Non mi pare che ci sia una 'massiccia' presenza di condensatori sul segnale...mi sembra un numero più che normale: 1 condensatore a film in ingresso per protezione 1 condensatore film/foil nel filtro iniziale per limitare la banda in ingresso ed i disturbi captati 1 condensatore elettrolitico nella rete di feedback (per eliminare la continua in uscita) beh , sulla normalità del numero dissento , concordo invece sull'uso massivo dei cap x ovviare a problemi progettuali Esempio , Spectral e Norma non ne hanno . tranne il passa basso in ingresso , idem Electrocompaniet Diciamo che , tranne il passa basso in ingresso , pressochè indispensabile in uno SS , gli altri 2 cap influiscono assai. Se x eliminare la dc in uscita devo ricorrere ad un cap , addirittura elettrolitico , sul segnale / rete di cr , beh , in sede progettuale si può far molto meglio il cap in ingresso pure lui influenza e non di poco il risultato finale Alla fine ascolto il cap in ingresso , il cap elettrolitico sulla cr , oltre quelli sempre elettrolitici di filtraggio e la scelta di questi 3 condensatori detterà l'esito finale Ecco la mia perplessità Senza polemizzare , la sola presenza di un Cap Wima in serie l'ingresso mi impone domande sul discorso < trasparenza > conoscendo assai bene le varie serie Wima Link al commento https://melius.club/topic/6639-amplificatore-finale-my_ref-fremen-edition/#findComment-358871 Condividi su altri siti Altre opzioni di condivisione...
ClaveFremen Inviato 4 Febbraio 2022 Autore Condividi Inviato 4 Febbraio 2022 36 minuti fa, domenico80 ha scritto: Alla fine ascolto il cap in ingresso , il cap elettrolitico sulla cr , oltre quelli sempre elettrolitici di filtraggio e la scelta di questi 3 condensatori detterà l'esito finale Hai assolutamente ragione il condensatore d'ingresso (C13) e quello sulla rete di feedback (C9) hanno una grossa influenza sul risultato finale, con C13 che ha un peso maggiore rispetto a C9. Non sono sicuro però di capire a cosa ti riferisci con 'quelli elettrolitici di filtraggio', a parte C9 non ci sono altri elettrolitici sul segnale...mi aiuti a capire? Ma come saprai non è la sola scelta dei passivi che determina il risultato finale, il circuito ha la sua (determinante) importanza. 36 minuti fa, domenico80 ha scritto: Se x eliminare la dc in uscita devo ricorrere ad un cap , addirittura elettrolitico , sul segnale / rete di cr , beh , in sede progettuale si può far molto meglio Concordo, infatti il My_Evo di Penasa usava un servo circuito per evitarlo. Altra possibilità è bilanciare le impedenze viste in ingresso all'operazionale che però richiederebbe riprogettare parte del circuito. Od infine è possibile ovviare usando un operazionale con ingressi fet, come propost da JosephK e supportato dall'ultima versione delle schede (v1.8). Ad ogni modo fior di amplificatori blasonati suonano benissimo usando la medesima tecnica non ottimale... 😉 36 minuti fa, domenico80 ha scritto: Senza polemizzare , la sola presenza di un Cap Wima in serie l'ingresso mi impone domande sul discorso < trasparenza > conoscendo assai bene le varie serie Wima Mi riferivo ai condensatori di compensazione ed a quello di filtro iniziale, il condensatore di accoppiamento è un CDE940C nella BOM industriale (consigliato Clarity Cap CSA come upgrade minimo) ed un Clarity CAP CMR in quella audiophile. Ti potrebbe essere utile approfondire guardando la BOM e la guida di montaggio, trovi entrambi qui. Link al commento https://melius.club/topic/6639-amplificatore-finale-my_ref-fremen-edition/#findComment-358937 Condividi su altri siti Altre opzioni di condivisione...
Messaggi raccomandati
Crea un account o accedi per lasciare un commento
Devi essere un membro per lasciare un commento
Crea un account
Iscriviti per un nuovo account nella nostra community. È facile!
Registra un nuovo accountAccedi
Sei già registrato? Accedi qui.
Accedi Ora