ferdydurke Inviato 16 Agosto 2021 Condividi Inviato 16 Agosto 2021 @nixie Allora ho provato il pre giusto per verificare che funzionasse a dovere (tra l'altro con valvole scarsissime cinesi neppure marcate), comunque non ho riscontrato problemi di oscillazioni, tutto è andato ok...Pure io aspetterò di verificare comunque il tutto con oscilloscopio e generatore di funzioni. In pratica, prima di comprare il case volevo solo essere sicuro di non buttare i soldi... 1 Link al commento https://melius.club/topic/825-ear-834p-clone-diy-un-pre-phono-a-valvole-in-kit-con-enormi-potenzialit%C3%A0/page/25/#findComment-183308 Condividi su altri siti Altre opzioni di condivisione...
mariovalvola Inviato 16 Agosto 2021 Condividi Inviato 16 Agosto 2021 @nixie Il discorso sull'inseguitore catodico, è generale. Nello specifico, se non ricordo male, è nell'anello di feedback pertanto il gudagno viene fissato dalla rete. Link al commento https://melius.club/topic/825-ear-834p-clone-diy-un-pre-phono-a-valvole-in-kit-con-enormi-potenzialit%C3%A0/page/25/#findComment-183639 Condividi su altri siti Altre opzioni di condivisione...
maxandry Inviato 4 Settembre 2021 Condividi Inviato 4 Settembre 2021 Buongiorno, ho iniziato a seguire il 3d perchè voglio costruirmi un pre phono da inserire nel mio impianto. Lo scorso inverno, alla soglio dei 60, ho voluto rinfrescare le mie vecchie conoscenze di perito elettronico e amatore hifi. Ho acquistato un vintaggissimo ERA mk6 migliorato con plinto in massello al quale ho associato braccio Roxsan Tabriz e testina Ortofon Red, l'ho accoppiato al NAD 3020 e casse Cervin Vega. Suono non male ma ho voluto provare ad inserire un amplificatore a valvole, mia passione giovanile. Considerando i costi sul nuovo ma anche usato, mi sono cimentato nell'autocostruzione. Ho costruito un 3+3 in pura classe A con 4 ECL82. Potete immagginare la soddisfazione quando l'ho sentito suonare, utilizzando il Pre del NAD. Ora, seguendo le indicazioni Stel1963, ho deciso di costruire queto Ear834p. Ho ordinato il pcb parzialmento montato. Vorrei mettere valvole e trasformatore (forse anche l'induttanza) a vista in uno chassis in legno che mi costruirei con interno ricoperto con carta alluminica. Credo che farò un pò di domande durante la costruzione. Avete già ei suggerimenti da darmi? ..oltre quelli che ho letto nii v/s post? Grazie. 1 Link al commento https://melius.club/topic/825-ear-834p-clone-diy-un-pre-phono-a-valvole-in-kit-con-enormi-potenzialit%C3%A0/page/25/#findComment-200763 Condividi su altri siti Altre opzioni di condivisione...
ferdydurke Inviato 13 Settembre 2021 Condividi Inviato 13 Settembre 2021 Alla fine ho completato il pre-phono con il case adeguato (Galaxy HiFi 2000)… Dovendo inserire valvole un po’ più performanti cosa mi consigliate tra le ECC83 TAD? grazie 2 Link al commento https://melius.club/topic/825-ear-834p-clone-diy-un-pre-phono-a-valvole-in-kit-con-enormi-potenzialit%C3%A0/page/25/#findComment-208926 Condividi su altri siti Altre opzioni di condivisione...
Marco Angelozzi Inviato 13 Settembre 2021 Condividi Inviato 13 Settembre 2021 @ferdydurke e non ce lo fai vedere dentro? 😂😂 Link al commento https://melius.club/topic/825-ear-834p-clone-diy-un-pre-phono-a-valvole-in-kit-con-enormi-potenzialit%C3%A0/page/25/#findComment-208956 Condividi su altri siti Altre opzioni di condivisione...
Marco Angelozzi Inviato 13 Settembre 2021 Condividi Inviato 13 Settembre 2021 Ooops, avevi già inviato foto precedenti. Scusa. Io ho montato dall’inizio delle jj economiche per provare, poi ho preso una 7035 TAD per v1, l’ho tenuta sotto per un mese ma poi sono tornato alla jj. Più brillante mi pare. Secondo me devi provare Link al commento https://melius.club/topic/825-ear-834p-clone-diy-un-pre-phono-a-valvole-in-kit-con-enormi-potenzialit%C3%A0/page/25/#findComment-208958 Condividi su altri siti Altre opzioni di condivisione...
nixie Inviato 13 Settembre 2021 Condividi Inviato 13 Settembre 2021 6 ore fa, Marco Angelozzi ha scritto: poi ho preso una 7035 TAD Che valvola è mai sentita nominare,non ti sbaglierai con la 5751 che è una equivalente della ECC83 con meno quadagno e meno microfonicità.Finiti i case, i cablaggi e relative prove (suona),sono alla verniciatura,spero in settimana di postare le foto Link al commento https://melius.club/topic/825-ear-834p-clone-diy-un-pre-phono-a-valvole-in-kit-con-enormi-potenzialit%C3%A0/page/25/#findComment-209445 Condividi su altri siti Altre opzioni di condivisione...
Marco Angelozzi Inviato 13 Settembre 2021 Condividi Inviato 13 Settembre 2021 Hai ragione scusa. TAD 7025 wa Link al commento https://melius.club/topic/825-ear-834p-clone-diy-un-pre-phono-a-valvole-in-kit-con-enormi-potenzialit%C3%A0/page/25/#findComment-209476 Condividi su altri siti Altre opzioni di condivisione...
ferdydurke Inviato 13 Settembre 2021 Condividi Inviato 13 Settembre 2021 @nixie Facci sapere… Link al commento https://melius.club/topic/825-ear-834p-clone-diy-un-pre-phono-a-valvole-in-kit-con-enormi-potenzialit%C3%A0/page/25/#findComment-209825 Condividi su altri siti Altre opzioni di condivisione...
nixie Inviato 13 Settembre 2021 Condividi Inviato 13 Settembre 2021 @ferdydurke Sicuramente. Link al commento https://melius.club/topic/825-ear-834p-clone-diy-un-pre-phono-a-valvole-in-kit-con-enormi-potenzialit%C3%A0/page/25/#findComment-209826 Condividi su altri siti Altre opzioni di condivisione...
nixie Inviato 16 Settembre 2021 Condividi Inviato 16 Settembre 2021 @ferdydurke @Marco Angelozzi Cominciamo con le foto e eventuali spiegazioni.Questa è la PSU con l alimentatore top,essendo su Lenco Heaven le foto dello schema elettrico ho sviluppato la PCB,é una bomba,tensione anodica super stabilizzata,non varia di un decimo di Volt. Link al commento https://melius.club/topic/825-ear-834p-clone-diy-un-pre-phono-a-valvole-in-kit-con-enormi-potenzialit%C3%A0/page/25/#findComment-212549 Condividi su altri siti Altre opzioni di condivisione...
Questo è un messaggio popolare. nixie Inviato 16 Settembre 2021 Questo è un messaggio popolare. Condividi Inviato 16 Settembre 2021 @Marco Angelozzi @ferdydurke questo è il pre phono,l ultima foto è come viene il frontalino una volta portato in serigrafia.Sul frontale il led arancione indica quale ingressso è attivo,il led verde indica quando è ready,in quando vi è un circuito di ritardo che tiene le uscite in corto per circa un minuto in modo da far scaldare le valvole,se ci sono domande a disposizione. P.S è tutto fatto in casa 6 Link al commento https://melius.club/topic/825-ear-834p-clone-diy-un-pre-phono-a-valvole-in-kit-con-enormi-potenzialit%C3%A0/page/25/#findComment-212554 Condividi su altri siti Altre opzioni di condivisione...
ferdydurke Inviato 16 Settembre 2021 Condividi Inviato 16 Settembre 2021 Bellissimo, siamo su un altro pianeta…grande realizzazione anche da un punto di vista estetico…molto bravo… Link al commento https://melius.club/topic/825-ear-834p-clone-diy-un-pre-phono-a-valvole-in-kit-con-enormi-potenzialit%C3%A0/page/25/#findComment-212753 Condividi su altri siti Altre opzioni di condivisione...
Marco Angelozzi Inviato 16 Settembre 2021 Condividi Inviato 16 Settembre 2021 @nixie bellissimo lavoro 👍 due domande: 1) hai notato differenze con e senza l’attenuatore che hai messo? 2) puoi fornirmi il link della psu che su lencoheaven impazzisco a cercare? 3) il ritardo di accensione quale hai scelto se non lo hai realizzato tu? La prima domanda te la faccio perché io, che ho messo un eizz a gradini, ho notato un pelo di trasparenza in meno rispetto alla versione senza. complimenti ancora Link al commento https://melius.club/topic/825-ear-834p-clone-diy-un-pre-phono-a-valvole-in-kit-con-enormi-potenzialit%C3%A0/page/25/#findComment-212774 Condividi su altri siti Altre opzioni di condivisione...
nixie Inviato 16 Settembre 2021 Condividi Inviato 16 Settembre 2021 @ferdydurke @ferdydurke Molte grazie,sono un poco maniaco nei lavori,specialmente nei cablaggi,antico retaggio della scuola professionale di elettronica dove si cablava tutto in aria. Link al commento https://melius.club/topic/825-ear-834p-clone-diy-un-pre-phono-a-valvole-in-kit-con-enormi-potenzialit%C3%A0/page/25/#findComment-212979 Condividi su altri siti Altre opzioni di condivisione...
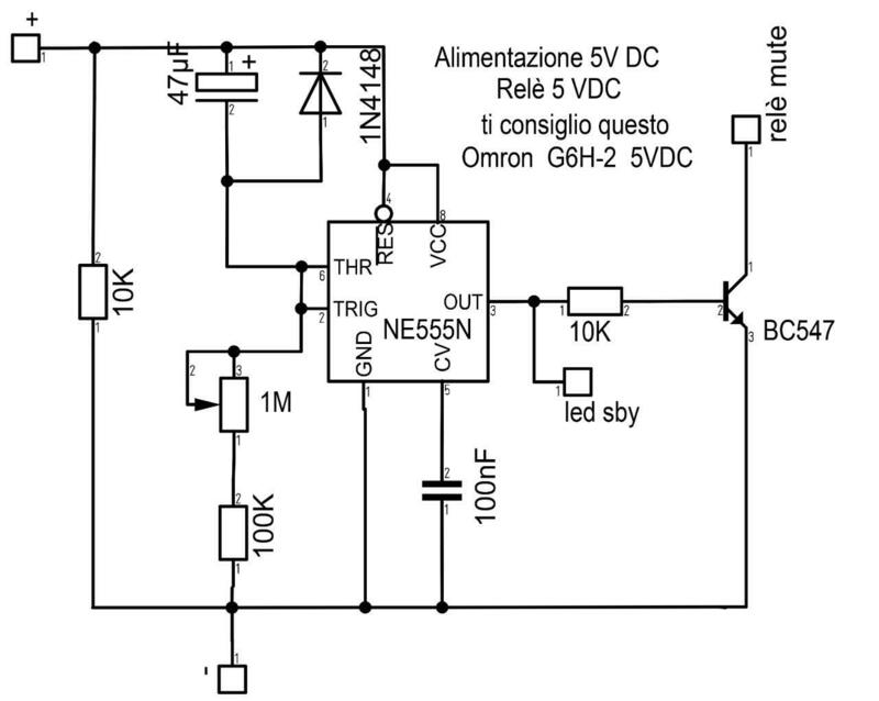
nixie Inviato 16 Settembre 2021 Condividi Inviato 16 Settembre 2021 @Marco Angelozzi @Marco Angelozzi Per la differenza con o senza attenuatore sinceramente non la ho provata,fatte tutte le prove con attenuatore inserito,comunque suona alla grande pure su un impianto scrauso,devo fare le prove su quello principale e confrontarlo con il clone Xono di Pass,comunque da quello che ho ascoltato non penso faccia una brutta figura...anzi.Ti posto lo schema del ritardo e il link della PSU.Se hai qualche problema chiedi,quello che posso volentieri.Grazie anche a te.Link https://www.lencoheaven.net/forum/index.php?topic=27259.15 Nell ultima pagina c è la foto della PCB originale la quale mi ha aiutato molto a sbrogliare lo schema,nota che ci sono dei componenti omessi dallo schema elettrico originale. P.S il circuitino lo puoi alimentare con il 6,3VDC al limite prendi un relè da 6VDC che esiste sempre con la sigla che ho messo nello schema, Omron G6H-2 6VDC PP.S se hai intenzione di realizzarlo accertati che il secondario AT non superi i 270 max 280 VAC a vuoto e non di targa,se vuoi ti spiego il perchè. 1 Link al commento https://melius.club/topic/825-ear-834p-clone-diy-un-pre-phono-a-valvole-in-kit-con-enormi-potenzialit%C3%A0/page/25/#findComment-213064 Condividi su altri siti Altre opzioni di condivisione...
Boris Lametta Inviato 16 Settembre 2021 Condividi Inviato 16 Settembre 2021 @nixie Ciao, attenzione mi pare che nella serigrafia ci sia un errore nella parola vacum che credo dovrebbe essere VACUUM. Magari fai ancore in tempo a correggere. Ottimo lavoro. complimenti. Link al commento https://melius.club/topic/825-ear-834p-clone-diy-un-pre-phono-a-valvole-in-kit-con-enormi-potenzialit%C3%A0/page/25/#findComment-213116 Condividi su altri siti Altre opzioni di condivisione...
nixie Inviato 16 Settembre 2021 Condividi Inviato 16 Settembre 2021 @Boris Lametta Grazie della dritta,provvederò a correggere,non ancora portato in serigrafia Link al commento https://melius.club/topic/825-ear-834p-clone-diy-un-pre-phono-a-valvole-in-kit-con-enormi-potenzialit%C3%A0/page/25/#findComment-213133 Condividi su altri siti Altre opzioni di condivisione...
Messaggi raccomandati
Crea un account o accedi per lasciare un commento
Devi essere un membro per lasciare un commento
Crea un account
Iscriviti per un nuovo account nella nostra community. È facile!
Registra un nuovo accountAccedi
Sei già registrato? Accedi qui.
Accedi Ora