Antonino Inviato 7 Ottobre 2023 Condividi Inviato 7 Ottobre 2023 Grazie a Mario e Walter a @walge volevo chiedere dove trovare indicazioni più complete di un questo suo progetto con questo driver e phase splitter accoppiato in continua Link al commento https://melius.club/topic/16473-monotriodi-economici-pregi-e-difetti/page/16/#findComment-979880 Condividi su altri siti Altre opzioni di condivisione...
audio2 Inviato 7 Ottobre 2023 Condividi Inviato 7 Ottobre 2023 comunque fareste venire la scimmia anche ad un monaco stilita su amazon per esempio vendono una scheda finita coi componenti già montati per un pp di el 84 alla modica somma di € 149 dopodichè basta rapire mariovalvola o walge e farsi montare i trafi presi come da loro specifiche poi le valvole ma non si sa quali sono le pilota poi un mobile et voilà infine i rapiti li rilasciamo illesi come li abbiamo trovati 2 Link al commento https://melius.club/topic/16473-monotriodi-economici-pregi-e-difetti/page/16/#findComment-979887 Condividi su altri siti Altre opzioni di condivisione...
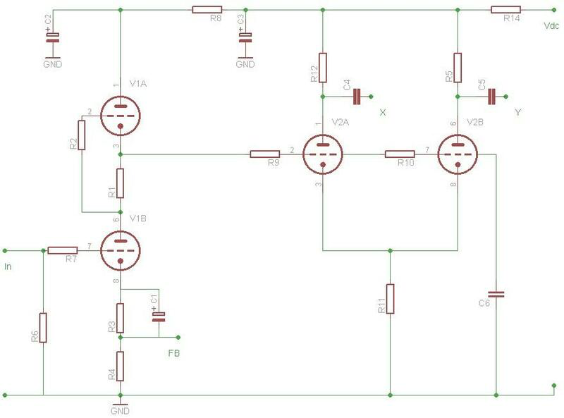
audio2 Inviato 7 Ottobre 2023 Condividi Inviato 7 Ottobre 2023 hanno pubblicato anche lo schema con la tipologia di valvole mancanti 1 Link al commento https://melius.club/topic/16473-monotriodi-economici-pregi-e-difetti/page/16/#findComment-979891 Condividi su altri siti Altre opzioni di condivisione...
audio2 Inviato 7 Ottobre 2023 Condividi Inviato 7 Ottobre 2023 ps: forse lo schema è di un singolo canale mono Link al commento https://melius.club/topic/16473-monotriodi-economici-pregi-e-difetti/page/16/#findComment-979894 Condividi su altri siti Altre opzioni di condivisione...
Rimini Inviato 7 Ottobre 2023 Condividi Inviato 7 Ottobre 2023 @audio2 Chette frega della scheda e dello schema, se li rapisci gli fai fare pure quelli! Dimenticavo, già che ci sei gradirei un point-to-point! 2 Link al commento https://melius.club/topic/16473-monotriodi-economici-pregi-e-difetti/page/16/#findComment-979961 Condividi su altri siti Altre opzioni di condivisione...
Mighty Quinn Inviato 7 Ottobre 2023 Condividi Inviato 7 Ottobre 2023 4 ore fa, micfan71 ha scritto: sul momento non avevo afferrato l'ironia del tuo intervento... Sul momento avevi capito bene Non c'è nulla di ironico Semplicemente la mia esperienza I giocherelloni di corte ci trovano ironia? Estiquaatsi Link al commento https://melius.club/topic/16473-monotriodi-economici-pregi-e-difetti/page/16/#findComment-980002 Condividi su altri siti Altre opzioni di condivisione...
Amemas Inviato 7 Ottobre 2023 Condividi Inviato 7 Ottobre 2023 2 ore fa, walge ha scritto: le EL 84M Sovtek sono tra le migliori in assoluto Provate in passato su un Synthesis Nimis: ottime, molto meglio delle JJ di serie e simili, come qualità sonora, alle 7189A Golden Dragon. A proposito, @audio2 il Nimis di cui parlo (PP di EL84, 15+15 W) è un'ottima macchina e dovrebbe trovarsi in giro a prezzi ragionevoli (sui 400/500 euro) oppure, se vuoi più watt, rimanendo in casa Synthesis, ci sarebbe l'Ensemble (c'era) che di EL84 ne montava 4 per canale (30+30). Link al commento https://melius.club/topic/16473-monotriodi-economici-pregi-e-difetti/page/16/#findComment-980005 Condividi su altri siti Altre opzioni di condivisione...
mojo_65 Inviato 7 Ottobre 2023 Condividi Inviato 7 Ottobre 2023 @walge Il 5/10/2023 at 15:48, walge ha scritto: come questo ( lo costruii anni fa) ci vorranno almeno 1000 eurO solo di trafos Walter, questo è quello che hai presentato su AR anni fa? Avevo letto con grande interesse quell' articolo. Peccato no poterlo realizzare... Link al commento https://melius.club/topic/16473-monotriodi-economici-pregi-e-difetti/page/16/#findComment-980130 Condividi su altri siti Altre opzioni di condivisione...
walge Inviato 7 Ottobre 2023 Condividi Inviato 7 Ottobre 2023 @mojo_65 si il progetto è piuttosto “antico” e lo schema postato da @Antonino è la seconda versione ( la prima aveva la 5842 che ormai era diventata rara) l’accoppiamento tra i due stadi è in diretta e molto performante come parametri elettrici in realtà ho poi deviato sull’accoppiamento in ac ( senza perdite apparenti) Il tutto si basava su ottimi trafo custom Walter Link al commento https://melius.club/topic/16473-monotriodi-economici-pregi-e-difetti/page/16/#findComment-980148 Condividi su altri siti Altre opzioni di condivisione...
walge Inviato 7 Ottobre 2023 Condividi Inviato 7 Ottobre 2023 @Amemas quella serie della Synthesis era ottima ed il marchio è cresciuto parecchio negli anni Walter Link al commento https://melius.club/topic/16473-monotriodi-economici-pregi-e-difetti/page/16/#findComment-980150 Condividi su altri siti Altre opzioni di condivisione...
walge Inviato 7 Ottobre 2023 Condividi Inviato 7 Ottobre 2023 @Antonino devo ricercare la lista parti Walter 1 Link al commento https://melius.club/topic/16473-monotriodi-economici-pregi-e-difetti/page/16/#findComment-980153 Condividi su altri siti Altre opzioni di condivisione...
walge Inviato 7 Ottobre 2023 Condividi Inviato 7 Ottobre 2023 @audio2 esatto e ricalca quello che ho postato cambia la valvola ingresso/pilota, semplice impostazione ma efficace Walter Link al commento https://melius.club/topic/16473-monotriodi-economici-pregi-e-difetti/page/16/#findComment-980164 Condividi su altri siti Altre opzioni di condivisione...
audio2 Inviato 7 Ottobre 2023 Condividi Inviato 7 Ottobre 2023 scusa ti riferisci al p/p di el 84 ? se si, quanti watt può fornire una cosa così. Link al commento https://melius.club/topic/16473-monotriodi-economici-pregi-e-difetti/page/16/#findComment-980167 Condividi su altri siti Altre opzioni di condivisione...
walge Inviato 7 Ottobre 2023 Condividi Inviato 7 Ottobre 2023 @audio2 in condizioni ottimali fino a ottimi 12 watt rms Quello che presentai arrivava a 10 w in classe A, piuttosto severo con le valvole però Walter 1 Link al commento https://melius.club/topic/16473-monotriodi-economici-pregi-e-difetti/page/16/#findComment-980214 Condividi su altri siti Altre opzioni di condivisione...
mojo_65 Inviato 8 Ottobre 2023 Condividi Inviato 8 Ottobre 2023 @walge grazie Walter, mi ha sempre intrigato... Link al commento https://melius.club/topic/16473-monotriodi-economici-pregi-e-difetti/page/16/#findComment-980592 Condividi su altri siti Altre opzioni di condivisione...
mariovalvola Inviato 8 Ottobre 2023 Condividi Inviato 8 Ottobre 2023 23 ore fa, jimbo ha scritto: A prescindere dai valori del Tv7 che non sarà il massimo,ma ci dà comunque un'idea dello stato di efficienza dei 2 quartetti ( o perlomeno se pure i parametri non saranno precisi,non lo saranno per i 2 quartetti,visto che il tube tester è lo stesso),la mia esperienza è quella, perché di el34 xf2 0 getter ne avrò prese un 3 quartetti nel corso di 30 anni e il risultato è sempre stato lo stesso a prescindere dai valori,suono grande avvolgente,basso non molto controllato e articolato,gamma media eccellente,un suono insomma diverso da tutte le El 34 da me provate,anche a confronto con la precedente produzione mullard sempre xf2 ma 00 getter, questo per ritornare al quesito iniziale Non mi permetto di mettere in dubbio la differente impostazione timbrica tra i vari tipi di EL34. Ci mancherebbe. Io dissento sul metodo premettendo che poi, si fa come si vuole o come si può. La presunta efficienza, è un parametro troppo fumoso e, ammesso e non concesso che lo si possa individuare in modo univoco, dovrebbe essere la condizione necessaria ma non sufficiente per utilizzare questi tubi in un pushpull. L'accoppiamento non è dividere le valvole presunte efficienti dalle altre. Il senso è quello di avere entro certi limiti, tubi molto simili tra loro nei parametri dinamici per lavorare, pur in modo speculare, nello stesso modo. Più ci si allontana da questo ideale più l'ampli pushpull diverrà asimmetrico generando sicuramente ad anello aperto, armoniche pari Altro problema se tu non misuri i parametri statici, a riposo (-Vg1, Ia, Ig2, oppure Ik, nel punto di lavoro dell'ampli), se nel tuo ampli non puoi regolare le singole correnti circolanti, fai lavorare male il trasformatore di uscita che deve "sobbarcarsi" l'onere delle correnti continue asimmetriche nei semiprimari. Anche solo pochi mA di squilibrio, fanno ( spesso ) precipitare l'induttanza primaria facendo, di fatto, vedere al tubo alle basse frequenze, un carico inferiore. Se proprio non si possono misurare i parametri correttamene, si può usare un analizzatore FFT (funzionano bene anche quelli su PC da collegare all'ingresso della scheda audio con un attenuatore regolabile. Un generatore sinusoidale lo puoi "costruire" con un telefonino" usando i segnali campione presenti in rete e un normalissimo player audio. Lo colleghi all'ingresso dell'ampli. Meno vedrai distorsione pari (seconda e quarta armonica), più l'ampli sarà dinamicamente equilibrato. ( nei limiti della struttura dell'amplificatore... alcuni invertitori sono asimmetrici del loro oppure perché tarati alla membro di segugio ). Ecco un esempio con mezzi di fortuna. 1 Link al commento https://melius.club/topic/16473-monotriodi-economici-pregi-e-difetti/page/16/#findComment-980691 Condividi su altri siti Altre opzioni di condivisione...
audio2 Inviato 8 Ottobre 2023 Condividi Inviato 8 Ottobre 2023 @walge @mariovalvola già che siete qua in giro io c' avrei un' altra domanda, attenti con la risposta e fate finta che c'ho 3 anni. dunque, per quanto riguarda l' alimentazione ci sono i trafi di mezzo, non importa se p/p oppure s.e., abbiamo capito che quelli buoni costano. ma allora si potrebbe mica provare con un' alimentazione switching ? e per quanto riguarda i t.u. ci sono mica dei circuiti equivalenti però più economici ? grazie. Link al commento https://melius.club/topic/16473-monotriodi-economici-pregi-e-difetti/page/16/#findComment-980724 Condividi su altri siti Altre opzioni di condivisione...
cactus_atomo Inviato 8 Ottobre 2023 Condividi Inviato 8 Ottobre 2023 @audio2 se segui questa strada cin cierenza prendi un casse d Link al commento https://melius.club/topic/16473-monotriodi-economici-pregi-e-difetti/page/16/#findComment-980731 Condividi su altri siti Altre opzioni di condivisione...
Messaggi raccomandati
Crea un account o accedi per lasciare un commento
Devi essere un membro per lasciare un commento
Crea un account
Iscriviti per un nuovo account nella nostra community. È facile!
Registra un nuovo accountAccedi
Sei già registrato? Accedi qui.
Accedi Ora