Questo è un messaggio popolare. Stel1963 Inviato 1 Aprile 2021 Questo è un messaggio popolare. Condividi Inviato 1 Aprile 2021 Ciao a tutti. Su Lencoheaven da 6-7 anni impazza un diy pre phono molto interessante, il kit cinese del clone ear834p. Certo, il kit originale lascia molto a desiderare, sopratutto come componentistica, ma prendendo solo la pcb e le resistenze e popolandola di componenti di pregio si ottiene un pre gia nettamente superiore all’originale di Paravicini (anche l’originale upgradato suona bene, ma upgradandolo perde valore di mercato e non si può poi più usare come paragone). Ma con svariati progettisti di alto livello che hanno scritto oltre 7000 posts e 145 pagine di modifiche, e un progettista che ha creato una vera e propria guida, con schemi, misure, tests, grafici, lista dettagliata dei componenti e il riferimento per acquistarli online, (https://www.lencoheaven.net/forum/index.php?topic=26658.0), il kit in questione si è rapidamente trasformato in una ferrari, e specialmente in Inghilterra è oggetto di confronti e prove con prepre del costo spesso oltre i 10-20.000€. Come molti in Italia, mi sono cimentato anche io nella costruzione prima di un prototipo ed ora di un apparecchio già definitivo, e ho scoperto decine e decine di appassionati che ne costruivano anche per altri. Voglio dunque in questo 3d raccontarvi la mia esperienza, raccogliere quelle altrui e pubblicare estratti da siti americani, inglesi, tedeschi, di questo kit/pre che è ormai diventato il più famoso, gettonato, analizzato e costruito pre phono a valvole di questo millennio. Un pre che già in kit standard, con un costo tra kit, trasformatore, valvole e contenitore di minimo 120-140€, da risultati incredibili, ma che con investimenti importanti sulla componentistica e un lavoro accurato sulla circuitazione da soddisfazione davvero fantastiche e risultati di livello assoluto. 7 1 Link al commento https://melius.club/topic/825-ear-834p-clone-diy-un-pre-phono-a-valvole-in-kit-con-enormi-potenzialit%C3%A0/ Condividi su altri siti Altre opzioni di condivisione...
Stel1963 Inviato 1 Aprile 2021 Autore Condividi Inviato 1 Aprile 2021 Eccovi la scheda di base e una lista dei componenti da sostituire 1 Link al commento https://melius.club/topic/825-ear-834p-clone-diy-un-pre-phono-a-valvole-in-kit-con-enormi-potenzialit%C3%A0/#findComment-21667 Condividi su altri siti Altre opzioni di condivisione...
Moderatori paolosances Inviato 2 Aprile 2021 Moderatori Condividi Inviato 2 Aprile 2021 Molto interessante, grazie Stel 1963! 1 Link al commento https://melius.club/topic/825-ear-834p-clone-diy-un-pre-phono-a-valvole-in-kit-con-enormi-potenzialit%C3%A0/#findComment-21767 Condividi su altri siti Altre opzioni di condivisione...
Moderatori joe845 Inviato 2 Aprile 2021 Moderatori Condividi Inviato 2 Aprile 2021 Bel lavoro, complimenti. però non vedo la lista dei componenti da sostituire. G Link al commento https://melius.club/topic/825-ear-834p-clone-diy-un-pre-phono-a-valvole-in-kit-con-enormi-potenzialit%C3%A0/#findComment-21834 Condividi su altri siti Altre opzioni di condivisione...
Stel1963 Inviato 2 Aprile 2021 Autore Condividi Inviato 2 Aprile 2021 @joe845 Scusate. Mi è morto il telefono e ora non me la lascia modificare. Metto a posto di oggi qui sotto e continuo Link al commento https://melius.club/topic/825-ear-834p-clone-diy-un-pre-phono-a-valvole-in-kit-con-enormi-potenzialit%C3%A0/#findComment-21860 Condividi su altri siti Altre opzioni di condivisione...
sandrelli Inviato 2 Aprile 2021 Condividi Inviato 2 Aprile 2021 qui C bianchi sono troppo vicini al calore delle valvole...sarebbe meglio metterne dei più piccoli e/o piazzarli sotto Link al commento https://melius.club/topic/825-ear-834p-clone-diy-un-pre-phono-a-valvole-in-kit-con-enormi-potenzialit%C3%A0/#findComment-21956 Condividi su altri siti Altre opzioni di condivisione...
Stel1963 Inviato 2 Aprile 2021 Autore Condividi Inviato 2 Aprile 2021 @sandrelli sono daccordissimo. Nella build finale li ho messi sotto alla board. Ma i carta e olio sinscaldano molto li. E inoltre l’armatura in alluminio o rame risente e disturba il campo elettrico della valvola. Alcuni mettono a massa l’armatura. Ma è un errore piazzarli li. Meglio sotto. Io ho fissato la pcb alla parte superiore, ma per chi la vuole senza le valvole esterne, in un contenitore, si può alzare la pcb con torrette esagonali più lunghe, alla bisogna. Attenzione però all’altezza del contenitore. Diventa almeno un 10cm, non bastano più gli 8-9 dei build tradizionali Link al commento https://melius.club/topic/825-ear-834p-clone-diy-un-pre-phono-a-valvole-in-kit-con-enormi-potenzialit%C3%A0/#findComment-22056 Condividi su altri siti Altre opzioni di condivisione...
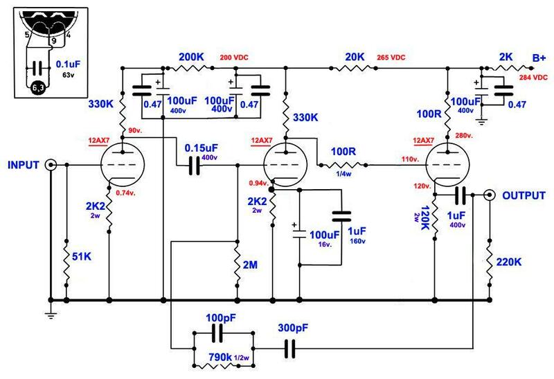
Stel1963 Inviato 2 Aprile 2021 Autore Condividi Inviato 2 Aprile 2021 Altra cosa da non fare è usare cavo attorcigliato. Anche se ha una buona reiezione ai disturbi e nei valvolarinsi usa spesso (io lo adoro) qui non è sufficiente. Il guadagno complessivo del pre e di circa 47-50 db, altissimo per un pre mm. In V1 abbiamo una ecc83 che deve essere selezionata per basso rumore, e in v2 una ecc83 da selezionare per bassa microfonicita. V3 e indifferente, gudagna 1:1. Si può sostituire con una ecc82 variando la resistenza come scriverò più avanti. Ma V1 guadagna moltissimo. Quindi tende a far sentire ogni disturbo e amplificarlo. Meglio usare cavo areonautico ad alta schermatura che risolve sempre tutti i problemi di interferenze sui cavi. Link al commento https://melius.club/topic/825-ear-834p-clone-diy-un-pre-phono-a-valvole-in-kit-con-enormi-potenzialit%C3%A0/#findComment-22074 Condividi su altri siti Altre opzioni di condivisione...
Stel1963 Inviato 2 Aprile 2021 Autore Condividi Inviato 2 Aprile 2021 DIY EAR834 Mod Thorsten Prima PArte: Acune considerazioni prima di iniziare . Cominciamo dall'inizio... il kit e alcuni aspetti da valutare prima di metter mano al saldatore. Foto del kit come arriva... potete scegliere se premontato o da montare o solo con resistenze e diodi (opzione consigliata, ma non necessariamente.... dipende da voi. L'uica precauzione èdi connettere i condensatori elettrolitici con + e - al posto giusto. Ma tutto è chiaramente indicato, non ci si sbaglia! Lo schema originale... non spaventatevi... il kit lo costruisce aanche un bambino di 8 anni! Ma lo schema può servire ad alcuni di noi per capire le modifiche anche in versione a colori (ma attenti, già con alcune modifiche) Ecco qui una bella realizzazione a 2 telai con grosse modifiche sul circuito, valvole diverse e psu a valvole per invogliarvi... ma ne parleremo molto più avanti Tratte da Lencoheaven, ecco alcune indicazioni sull'assemblaggio corretto e su alcune modifiche .. x x x --- --- Un consiglio personalissimo. Il trasformatore previsto è un 230 v primario (ingresso) e 6,3V 2A + 250-280V 0,050 A (50 mA) di secondari. C'è un bel trasformatore adatto fatto in cina. Silenziosissimo, presenta un nucleo ad anello per eliminare le dispersioni- Ottimi anche i Toroidali, anche loro molto silenziosi, come nell'EAR originale. MA se volete complicarvi un po la vita (con lunghe ricerche di ronzii e anellidi massa) ma avere un suono davvero strepitoso sono meglio sia i vecchi trasformatori a lamierini telefunken, grudvig, siemens provenienti da vecchie radio a valvole con el84, sia i fantastici trasformatori della Raoli, di cui pubblico foto. Con questi ultimi si raggiungono livelli di dinamica, trasparenza e dettaglio impensabili con i trafo toroidali. E costano MENO DEI CINESI!!!! Dall'altra.... disperdono molto più campo magnetico dei toroidali, quindi attenzione a dove li mettete! Visto che son bellissimi, utilizzateli fuori (ho comprato da loro anche l'induttanza da 20mh... altro che induttanze Hammond... questi sono una rolls al confronto!!!) Per comprarli ecco il link https://www.trasformaudio.com/it/negozio/trasformatori-di-alimentazione/trasformatore-230-250-0-250v-80ma-6-3-0-6-3v-3a/ Per il case invece potete sbizzarvirvi, ma meglio case ben chiusi e solo in metallo, in modo da isolare e creare una gabbia di Faraday. Eccovi alcuni esempi 1 Link al commento https://melius.club/topic/825-ear-834p-clone-diy-un-pre-phono-a-valvole-in-kit-con-enormi-potenzialit%C3%A0/#findComment-22222 Condividi su altri siti Altre opzioni di condivisione...
Roberto De Filippo Inviato 2 Aprile 2021 Condividi Inviato 2 Aprile 2021 Bellissima disamina, sarebbe da realizzare all'istante. 😁 Link al commento https://melius.club/topic/825-ear-834p-clone-diy-un-pre-phono-a-valvole-in-kit-con-enormi-potenzialit%C3%A0/#findComment-22759 Condividi su altri siti Altre opzioni di condivisione...
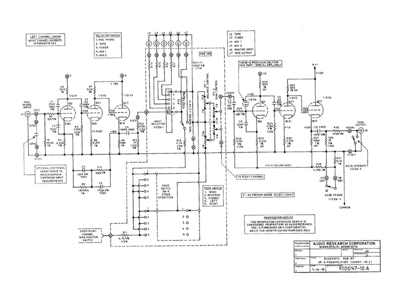
walge Inviato 2 Aprile 2021 Condividi Inviato 2 Aprile 2021 Io farei questo, che oltretutto è storico, 1978 AR SP6, la parte sinistra è il fono e come vedete è quasi simile all'EAR 1 Link al commento https://melius.club/topic/825-ear-834p-clone-diy-un-pre-phono-a-valvole-in-kit-con-enormi-potenzialit%C3%A0/#findComment-22825 Condividi su altri siti Altre opzioni di condivisione...
umbert66 Inviato 2 Aprile 2021 Condividi Inviato 2 Aprile 2021 Che spettacolo ragazzi seguirVi.... Complimentissimi. Vi invidio molto... Link al commento https://melius.club/topic/825-ear-834p-clone-diy-un-pre-phono-a-valvole-in-kit-con-enormi-potenzialit%C3%A0/#findComment-22910 Condividi su altri siti Altre opzioni di condivisione...
walge Inviato 2 Aprile 2021 Condividi Inviato 2 Aprile 2021 @sandrelli la faccenda della tensione Vkf non c'entra con quell'accoppiamento. poi la frequenza di taglio del passa alto con quei valori è di 4,02 Hz Walter Link al commento https://melius.club/topic/825-ear-834p-clone-diy-un-pre-phono-a-valvole-in-kit-con-enormi-potenzialit%C3%A0/#findComment-22928 Condividi su altri siti Altre opzioni di condivisione...
acam75 Inviato 2 Aprile 2021 Condividi Inviato 2 Aprile 2021 @Stel1963....davvero i miei più sinceri complimenti, 3d favoloso....mi fai venir voglia di imparare ad usare un saldatore..... Cordialmente Andrea Link al commento https://melius.club/topic/825-ear-834p-clone-diy-un-pre-phono-a-valvole-in-kit-con-enormi-potenzialit%C3%A0/#findComment-22941 Condividi su altri siti Altre opzioni di condivisione...
Stel1963 Inviato 2 Aprile 2021 Autore Condividi Inviato 2 Aprile 2021 @sandrelli Assolutamente si.... Sei peggio di Clint Eastwood in Per un Pugno di Dollari! Rapidissimo... La modifica a cui arrivereeo nel 15 post è lo split di r2 ripristinando proprio quella rete. Assolutamente necessaria.... anche se con altri accorgimenti, quella si può eliminare. Una cosa importante: Quasi nulla di quanto esporrò e quanto ho esposto è farina del mio sacco. Mi rifaccio semplicemente a 10 anni di articoli e posts di 3 progettisti audio, Torsten, John e Jessica (li potete trovare con migliaia di articoli, post, progetti, su Lencoheaven, DiyWorld, audioforum, Vinyl Asylum, audioasylum, e a Romy the Cat. Di Loro e di altri utenti del forum sono gran parte delle foto. Io ho solo deciso di provare il kit originale, poi di riprovare il kit con alcune modifiche (condensatori) e poi di provare e restare allibito di fronte alla modifica completa. Non ho nessun merito. Per quanto riguarda il saldatore e Andrea..... caro @acam75 ecco per te una guida a fumetti per imparare a saldare. Servono 5 minuti per leggerla, 5 minuti per metterla in pratica e 20 inuti di saldature per imparare definitivamente che il saldatore si prende solo da un lato. http://mightyohm.com/files/soldercomic/FullSolderComic_EN.pdf La prima volte brucerai qualche condensatore elettrolitico, ma tanto saprai cambiarlo in pochi secondi. Non solo è un divertimento fantastico, ma la soddisfazione di creare, ottimizzare e poi sentire suonare qualcosa di assolutamente stratosferico che solo pochi si sarebbero potuti permettere e che hai fatto con le tue mani è enorme, ed ancor più grande è la soddisfazione di poterci poi liberamente mettere le mani per ottimizzarlo PER TE, rendendolo qualcosa di assolutamente unico. Non c'è prezzo per questa soddisfazione. La musica stessa acquista un altro sapore, un'altra emozione. Vi ricordo che potete trovare tutto in versione molto più espansa su: DIY EAR 834P TRLH Phono Stage - Build Guide / Part List https://www.lencoheaven.net/forum/index.php?topic=26658.0 DIY EAR 834p phono stage - a short evaluation/ test with those chinese PCBs (circa 8.000 posts!) https://www.lencoheaven.net/forum/index.php?topic=20984.0 1 Link al commento https://melius.club/topic/825-ear-834p-clone-diy-un-pre-phono-a-valvole-in-kit-con-enormi-potenzialit%C3%A0/#findComment-22981 Condividi su altri siti Altre opzioni di condivisione...
Stel1963 Inviato 2 Aprile 2021 Autore Condividi Inviato 2 Aprile 2021 @walge Son daccordo, L'AR ha una circuitazione più interessante... ma il bello dell'EAR non è tanto nel circuito, quanto di centinaia di migliaia di appassionati che hanno costruito il kit, analizzato, modificato, discusso, rianalizzato, rimodificato, etc, per 10 anni. Ci sono solo suLencoheaven qualcosa come 600 pagine di posts, di cui una di solo una quarantina di pagine dedicata solo alla disanima del circuito e alle modifiche. Più un centinaio di pagine personali e siti ovunque dedicati in parte o in toto all'EAR. Dunque ciò che è interessante non è il circuito di partenza, ma un gigantesco processo di affinamento collettivo durato 10 anni. Dunque il progetto finale, quello che sto ascoltando ora, è abbastanz adiverso dal progetto di partenza, tanto da prevedere un'alimentazione modicficata o addirittura nella versione migliore un'alimentazione completamente diversa, eliminando la basetta cinese. Link al commento https://melius.club/topic/825-ear-834p-clone-diy-un-pre-phono-a-valvole-in-kit-con-enormi-potenzialit%C3%A0/#findComment-23091 Condividi su altri siti Altre opzioni di condivisione...
Stel1963 Inviato 2 Aprile 2021 Autore Condividi Inviato 2 Aprile 2021 Bene.... ed ora partiamo con le raccomandazioni prima di cominciare. 1) decidete prima se volete farvi una versione standard, modificata o top. Dissaldare tutto è lungo, complicato e noioso. Passare da standard a top è complesso, mentre passare da una alla successiva non troppo. Niente è definitivo, scoprirete che avrete voglia di aprire quella scatoa ogni giorno, per provare nuove modifiche. 2) Non fate come gran parte degli acquirenti che non passano all'alimentazione con induttore, perchè gli fa fatica cercarlo o non ne capiscono l'importanza. L'induttore è un salto qualitativo molto grande. La tridimensionalità specialmente ne guadagna in modo eclatante. Con un po di mods e l'induttore sembra di essere in una virtual reality audio... E anche quando vi alzate e andate al'impianto, la scena non si scompone.... vi sembra di entrarci. Impressionante e sconvolgente. L'induttore consigliato è l'Hammond 20H 60mA... 14€ più spedizione. MA con 20€ vi comprate un bellissimo Raoli, con calotte.... e vi assicuro che la differenza c'è anche a livello di suono. Eccovi il link , segnatevelo https://www.trasformaudio.com/it/negozio/induttori/induttore-con-calotte-20h-100ma/ (nella foto, versione con trasformatore ed induttore Raoli. Vive lItalie!) 3) risparmiate su contenitore e trasformatore se volete, riciclando vecchi contenitori di elettroniche e comprando un vecchio trafo Telefunken o Siemens a 20€. Ma NON RISPARMIATE SULLA COMPONENTISTICA. Una resistenza a strato metallico Vishay non fa rumore... una resistenza qualunque si. 4) la RIAA è importantissima. Troverete vari valori nei prossimi posts che vi permetteranno di effettuare piccole variazioni aumentando o diminuendo di 5-10 pF. Ma se poi prendete dei condensatori mica argentata con tolleranze al 5%, capite che 300pF al 5% sono 315 o 285 pF se va male. Quindi fare un fine tuning della riia con 5pF diventa ridicolo se si ha la riia sballata. 5) cavi, layout e disposizione masse sono la chiave del vostro successo. sull'ingresso usate cavi superschermati.... quelli economici norali non danno grandi garanzie su un phono così sensibile. E....... attorcigliate qualunque cavo entri nel pre. Il layout migliore è quello che vede la corsa più corta o protetta per i cavi di ingresso, e il trasformatore il più lontano possibile da V1, la valvola che sta all'ingresso. Se uscite da queste regole base, è meglio che sappiate cosa fate. Si ottengono pre silenziosissimi anche facendo diverso, ma cisi impiega più tempo. Io ho messo l'uscita e V3 proprio accanto al traasformatore, ma per tenere V1 il più lontano possibile, ho dovuto allungare a dismisura la corsa del cavo di ingresso. Alla fine ho dovuto usare un cavo in argento e teflon per uso militare areonautico e con calza schermante rodiata ecoprente al 99%. Solo così ho risolto il ronzio. D'altronde me la ero andata a cercare. - 6:) Già detto ma... tenete i cavi corti! Se non lo fate poi vi toccheràscermare l'interno del contenitoree le valvole per ottenere un "sienzio" accettabile - . 7) una valvola "buona " la dovete tro are. V1 deve essere quanto di meglio trovate.... sulle altre c'è margine e tolleranza.... su V1 meno. Eccovi una tabella con vari valori e commenti . - 😎 curate l'alientazione. E' li che nasce il vostro segnale. E testate i voltaggi prima di andare avanti. MA fatelo con un carico reale solo dopo aver fatto un test senza carico Link al commento https://melius.club/topic/825-ear-834p-clone-diy-un-pre-phono-a-valvole-in-kit-con-enormi-potenzialit%C3%A0/#findComment-23215 Condividi su altri siti Altre opzioni di condivisione...
Moderatori joe845 Inviato 3 Aprile 2021 Moderatori Condividi Inviato 3 Aprile 2021 Permettimi solo in parte di dissentire. Il trasformatore è comunque un componente essenziale, forse non come l'induttanza, ma deve essere buono G 1 Link al commento https://melius.club/topic/825-ear-834p-clone-diy-un-pre-phono-a-valvole-in-kit-con-enormi-potenzialit%C3%A0/#findComment-23300 Condividi su altri siti Altre opzioni di condivisione...
Messaggi raccomandati
Crea un account o accedi per lasciare un commento
Devi essere un membro per lasciare un commento
Crea un account
Iscriviti per un nuovo account nella nostra community. È facile!
Registra un nuovo accountAccedi
Sei già registrato? Accedi qui.
Accedi Ora